Елена Братцева, к.т.н. Владимир Кессених
ШИМ-контроллеры малой мощности TinySwitch от Power Integrations
Что такое TinySwitch? Почему в последнее время об этих микрочипах идет столько разговоров? Послушаем мнение на этот счет знающих людей.
Говард Эрхард, президент и исполнительный директор Power Integrations: «Мы предлагаем решение проблемы энергетических утечек, проблемы, которая до сих пор не осознана большинством потребителей, хотя обходится им в миллиарды долларов». Хенно Шоттен, директор по исследованиям и развитию германской компании АKО-WERKE GmbH: «Экономия энергии, простота конструкции и низкая стоимость делают TinySwitch незаменимыми для устройств управления бытовой техникой».
Итак, TinySwitch — Крошка Ключ. Просьба не путать с реактивным снарядом Tiny Tim. Почему — Крошка (Tiny)? Потому что на одном кристалле в корпусе DIP размером всего 9,4х6,22х3,18 мм размещены мощный 700 В полевой МОП — транзистор MOSFET и весьма сложная схема управления и защиты (контроллер), о которой поговорим ниже.
Почему — Ключ (Switch)? Потому что при преобразовании постоянного напряжения в постоянное (DC-DC) основной операцией является широтно-импульсная модуляция (ШИМ) входного напряжения, осуществляемая с помощью ключевых приборов или ключей, в данном случае — с помощью MOSFET.
Рис. 1. Понижающий DC-DC преобразователь
Действие TinySwitch продемонстрируем на примере самого простого понижающего DC-DC преобразователя (рис. 1). На входную обмотку трансформатора поступает высокое постоянное напряжение. Но трансформатор преобразует (повышает или понижает) только переменное напряжение. Следовательно, входное напряжение необходимо сделать переменным, прерывистым, импульсным. Для этого надо начало первичной обмотки периодически замыкать на «+» входного источника или, что то же самое, замыкать конец первичной обмотки на «-». Отметим, что в цепь первичной обмотки последовательно включены резистор и конденсатор, и поэтому в исходном состоянии конец первичной обмотки от «-» источника изолирован. Подсоединим к первичной обмотке трансформатора, как показано на схеме, TinySwitch. Вывод D (Drain — Сток) ключевого транзистора соединяется с концом первичной обмотки, вывод S (Source — Исток) соединяется с «–» источника. Если ключ заработал, на вторичной обмотке трансформатора появится импульсное напряжение. Ну а дальше все просто. Выходное напряжение выпрямляется и фильтруется. Его величина контролируется оптопарой и стабилитроном. Если входное постоянное напряжение снизилось (источник частично разрядился), ключ будет дольше находиться в замкнутом состоянии. Чем больше длительность импульсов, тем выше выпрямленное (среднее) напряжение. Следовательно, при разряженном входном источнике напряжение на выходе не изменится. Сигнал обратной связи с выхода оптрона попадает на вывод EN (Enable — Разрешение). По этому сигналу MOSFET открывается. К выводу ВР (Bypass — Шунт) в качестве источника энергии TinySwitch подсоединяется конденсатор емкостью порядка 0,1 мкФ.
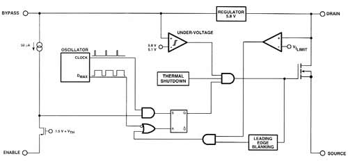
Рассмотрим теперь функциональную схему TinySwitch (рис. 2).
Рис. 2. Функциональная схема TinySwitch
Контроллер TinySwitch содержит тактовый генератор (Oscillator), разрешающую (Enable) сенсорно-логическую цепь, регулятор 5,8 В, цепь контроля снижения напряжения (Under-voltage), схему защиты от перегрева (Thermal Shutdown), цепь контроля тока и схему бланкирования переднего фронта (Leading Edge Blanking). Взаимодействуя, перечисленные цепи управляют мощным ключевым транзистором MOSFET по принципу «Открыт — закрыт». Высокое пробивное напряжение 700 В и максимальные токи обеспечиваются применением технологии VIP (Vertical Pover), при которой сток полевого транзистора размещается не на поверхности, а в основании кристалла, вертикально относительно истока.
Тактовый генератор вырабатывает сигналы двух видов — короткие синхроимпульсы CLOCK, совпадающие по времени с началом каждого рабочего цикла контроллера, и широкие импульсы Dmax, длительность которых равна 67 % длительности рабочего цикла. Частота следования тех и других — 44 кГц (130 кГц для TNY 255). Если цикл пропущен (см. эпюры ниже), частота генератора удваивается. Исключением является TNY 225, у которого частота остается 130 кГц. Это повышение частоты следования импульсов необходимо для увеличения сигнала в цепи обратной связи.
Сенсорно-логическая цепь состоит из трех схем «И», RS-триггера и схемы «ИЛИ». В цепи используется положительная логика, то есть логической единице соответствует высокий потенциал, нулю — низкий.
Схема И2, выход которой соединен с затвором MOSFET, управляет его состоянием: если на выходе И2 высокий потенциал — MOSFET открыт, если низкий — закрыт. Схема И2 трехвходовая. Чтобы на выходе сформировалась «1», на все три входа должны одновременно подаваться высокие потенциалы. «1» на первом входе И2 означает наличие сигнала «Разрешение (Enable), на втором — нормальный температурный режим, на третьем— отсутствие снижения напряжения. Сенсорами температуры и уровня напряжения соответственно являются цепь Thermal Shutdown и Under-Voltage (операционный усилитель ОУ1). Нарушение нормального режима работы приводит к отключению MOSFET.
Схема И1, И3 и ИЛИ осуществляют тактирование управляющего RS — триггера, производят опрос вывода EN на наличие сигнала ENABLE, вырабатывают сигнал запрета при чрезмерном увеличении тока через MOSFET и бланкируют передний фронт импульса разрешения. Первый вход схемы И1 соединен с выводом EN, на второй вход поступают синхроимпульсы.
Первый вход И1 соединен с выводом EN, на второй вход поступают синхроимпульсы Clock. При наличии сигнала ENABLE на выходе И1 устанавливается «1» и переводит RS — триггер в состояние «1» (цикл разрешен). В противном случае RS — триггер останется в состоянии «0», сигнал ENABLE выработан не будет, MOSFET не откроется (цикл запрещен). Так как выборка производится только в начале каждого цикла, любые последующие изменения на выводе EN в течение цикла игнорируются. Любой цикл завершается установкой RS — триггера в «0». Для этого используется инвертированный задний фронт импульса Dmax, поступающий на RS — триггер с выхода схемы ИЛИ.
Регулятор 5,8 В заряжает конденсатор, подсоединенный к выводу BY до 5,8 В. Зарядный ток создается напряжением на выводе D, когда MOSFET закрыт. Когда MOSFET открыт, TinySwitch питается энергией, занесенной в BYPASS — емкости. Исключительно низкое потребление энергии позволяет TinySwitch действовать непрерывно.
Цепь Under-volTAGE (операционный усилитель ОУ1) закрывает MOSFET, если напряжение на выводе BY падает ниже 5,1 В. Если это произошло, напряжение должно возрасти до прежнего значения 5,8 В, после чего MOSFET снова откроется.
Цель тепловой защиты настроена на критическую температуру +135°С и предельно допустимую температуру +70°С. Когда температура поднимается выше пороговой (135°С), MOSFET запирается и остается в закрытом состоянии до тех пор, пока температура не упадет до 70°С. С этого момента MOSFET переходит в разрешенный режим.
Ограничитель тока (операционный усилитель ОУ2) контролирует ток ключевого транзистора MOSFET. Когда этот ток превысит пороговое значение ILIMIT, MOSFET закрывается до конца данного цикла.
Схема блокирования переднего фронта в момент открывания MOSFET на короткое время tLEB отключает компаратор ограничителя тока. Величина tLEB выбирается такой, чтобы выбросы тока не проводили к преждевременному закрытию MOSFET.
Максимальное время, в течение которого MOSFET может быть открыт, определяется длительностью импульсов Dmax. Так как пороговое значение тока и частота осцилляций в TinySwitch постоянны, то выходная мощность пропорциональна индуктивности первичной обмотки трансформатора и практически не зависит от входного напряжения. Чтобы обеспечить требуемую мощность при наиболее низком входном напряжении, ток через индуктивность должен линейно увеличиваться в течение всего интервала Dmax.
Рис. 3. Эпюры напряжений и тока
Внутренний таймер TinySwitch работает постоянно. В начале каждого цикла проводится опрос вывода En. Если напряжение на выводе En высокое (I < 40 мкA), коммутация происходит. Если напряжение на En низкое (I > 50 мкA), переключение не производится, а на вывод En снова поступает запрос. При полной загрузке преобразователя контроллер TinySwitch выполняет большинство циклов (рис. 3). При малой нагрузке или холостом ходе почти все циклы будут пропущены (рис.4). Только несколько циклов будет проведено, чтобы компенсировать затраты энергии питания.
Рис. 4. Эпюры напряжений при полной нагрузке и тока при малой нагрузке
Вывод EN выполняет важную функцию при стабилизации выходного напряжения. Во многих типовых приложениях сигнал на вывод EN поступает от оптрона (см. рис. 1). Коллектор транзистора оптрона соединен с выводом EN , а его эмиттер — с выводом S. Светоизлучающий диод и последовательно соединенный с ним стабилитрон включены в состав DC-преобразователя для осуществления регулирования. Когда выходное напряжение превысит эталонный уровень (падение напряжения на светодиоде плюс зенеровское напряжение стабилитрона), светодиод загорится, транзистор начинает проводить, напряжение на выводе EN упадет, MOSFET закроется. Если же выходное напряжение будет меньше эталонного, возникнет сигнал ENABLE в виде высокого потенциала, который откроет MOSFET.
Таковы в общих чертах принцип действия и особенности построения TinySwitch. Основные технические параметры этого семейства приведены в табл. 1. Конфигурация выводов показана на рис. 5.
Рис. 5. Конфигурация выводов
Таблица 1
Прибор |
Выходная мощность, Вт ~115/230 ~85...c удвоен. 265 В |
Управление |
Опорное напряжение, В |
Рабочая частота, кГц |
Температурный диапазон,°С |
Корпус |
TNY253 P/G |
5 |
2,5 |
По току |
5,8 |
40...48 |
-40...+135 |
DIP-8 SO-8 |
TNY254 P/G |
8 |
5 |
По току |
5,8 |
40...48 |
-40...+135 |
DIP-8 SO-8 |
TNY255 P/G |
10 |
7,5 |
По току |
5,8 |
115...144 |
-40...+135 |
DIP-8 SO-8 |
Особенно хорошо TinySwitch подходит для приложений, где требуются стабильные напряжение и ток. В качестве примера приведем принципиальную схему зарядного устройства сотового телефона (U=5,2 В, Р=3,6 Вт), показанную на рис. 6. В устройстве использована микросхема TNY254. На вход через плавкий предохранитель RF1 подается переменное сетевое напряжение 85...265 В. После выпрямления (D1-D4) и фильтрации (С1,С2) высокое постоянное напряжение через первичную обмотку трансформатора Т1 поступает на вывод D TNY254P. Индуктивность L1 совместно с С1 и С2 образуют П-образный фильтр электромагнитных помех. Резистор R1 выполняет роль демпфера. Разделительный конденсатор С8 устраняет гальваническую связь «Вход-Выход». П-образный фильтр, С8 и низкая тактовая частота TNY254 (44 кГц) обеспечивают выполнение требований по ЭМС. Диод D6, емкость С4 и резистор R2 образуют ограничитель, который уменьшает до безопасной величины выбросы напряжения, возникающие на выводе D при закрывании MOSFET.
Рис. 6. Принципиальная схема зарядного устройства сотового телефона
Напряжение со вторичной обмотки Т1 выпрямляется диодом D5, фильтруется емкостью С5 и дополнительным фильтром L2, C6. Выходное напряжение стабилизируется на уровне 5,2 В. В качестве эталона используется падение напряжения на светодиоде оптопары U2(~ 1 В) плюс зенеровское напряжение стабилитрона VR1.
Резистор R8 ограничивает ток через VR1. Контроль тока в выходной цепи обеспечивает транзистор Q1. В случае короткого замыкания падение напряжения на резисторах R4 и R6 (~ 1,5 В) переводит транзистор Q1 и светодиод в активное состояние. Резисторы R7 и R9 ограничивают начальный бросок тока, возникающий при коротком замыкании.
На этом первое знакомство с TinySwitch будем считать состоявшимся. В качестве итога перечислим основные достоинства этих микросхем. К их числу относятся надежность, низкая себестоимость, минимальное количество компонентов, простое управление «открыт–закрыт», чрезвычайно высокий КПД.
При входном переменном напряжении 115...230 В потребляемая мощность в режиме Standby составляет 30...60 мВт. TinySwitch идеально подходит для зарядных устройств сотовых телефонов, силового Standby-оборудования персональных компьютеров, телевизоров, видеомагнитофонов, измерительных приборов, медицинского оборудования и многого другого.
|