|
Владимир Осипчук
Окончание, начало в Кит №1, 1999
24-разрядные АЦП от ANALOG DEVICES – законченные системы аналого-цифрового преобразования для низкочастотных измерений
На рис. 1 приведена схема сопряжения AD7714 с DSP семейства ADSP-2103. В такой конфигурации, чтобы зафиксировать момент обновления регистра данных, должен отслеживаться программным путем бит DRDY регистра обмена. Возможен также вариант, когда сигнал DRDY подается на вход IRQ2 ADSP-2103. Выводы RFS и TFS ADSP-2103 конфигурируются как выходы с активным низким уровнем; выходом также является и SCLK. На вход POL AD7714 подается нулевой потенциал. Поскольку ADSP-2103 выдает сигнал SCLK непрерывно, AD7714 после завершения операции обмена должна отключаться сигналом CS, что и происходит, когда и RFS, и TFS становятся неактивными. Нулевой сигнал на любом из этих выводов активирует AD7714. Чтобы гарантировать правильную работу интерфейса, частота последовательного тактового сигнала не должна превышать 3 МГц.
Рис. 1
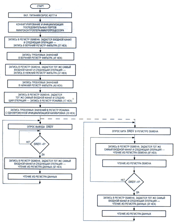
На рис. 2 приведен алгоритм программы конфигурирования AD7714 и чтения результата преобразования. Здесь показана также последовательность слов, которые должны быть занесены в регистры AD7714. Конкретно устанавливается тестовый канал (AIN6/AIN6), единичное усиление, ток определения перегорания датчика отключен, биполярный режим, длина слова — 24 бита, бит BST=0, число FS11…FS0 выбрано равным 4000 дес.
Рис. 2
Применение AD7714
Одна из основных областей применения AD7714 — это измерение температуры, точнее, сигналов с термодатчиков (термопар, термосопротивлений). На рис. 3 приведена схема измерения с термопарой. В этой схеме AD7714 используется в буферированном режиме, чтобы с целью устранения шумовых пичков, наводимых в подводящие провода термопары, можно было на входе установить конденсаторы большой емкости.
Рис. 3
На рис. 4 приведена схема измерения с терморезистором (RTD). Использована так называемая четырехпроводная схема. Ток через термосопротивление задается внешним источником. Его падение напряжения на сопротивлении 6, 25 кОм (оно должно быть прецизионным, с минимальным температурным дрейфом) формирует также и опорное напряжение. При таком подходе незначительная нестабильность этого тока не сказывается на точности измерений — изменение напряжения на терморезисторе компенсируется пропорциональным изменением опорного. Провода, соединяющие входы AIN1 и AIN2 с терморезистором, имеют малое сопротивление, да и ток, текущий по ним, пренебрежимо мал, поэтому падение напряжения на них практически нулевое, благодаря чему падение напряжения на проводах, соединяющих терморезистор с общим проводом и с источником напряжения, не вносит погрешности в результат измерения.
Рис. 4
На рис. 5 приведена схема соединения AD7714 с тензодатчиком, обычно используемая при измерении давления. Сигнал снимается с диагонали моста. Напряжение, используемое для его возбуждения, формирует также и опорное, что, как и в предыдущем случае, делает устройство нечувствительным к его вариациям (естественно, в разумных пределах).
Рис. 5
Особенности AD7710 — AD7713
Не вдаваясь в отличия от AD7714 во внутренней структуре (для знакомства с ними рекомендуем читателям каталоги Analog Devices), кратко ознакомимся с основными аппаратными особенностями остальных микросхем рассматриваемого семейства.
AD7710-AD7712 снабжены встроенными источниками опорного напряжения 2,5 В, что удобно при работе с датчиками, вырабатывающими ЭДС без пропускания через них какого-либо тока от внешнего источника — например, с термопарами или фотодиодами. AD7710 имеет два независимых дифференциальных входа, а AD7711 — один независимый дифференциальный и один обычный (относительно общего провода). Функциональные схемы этих микросхем приведены на рис. 6 и 7 соответственно.
 |
Рис. 6 |
 |
Рис. 7 |
Далее, AD7711 имеет два встроенных источника стабильного тока 200 мкА. Их использование позволяет строить трехпроводные схемы измерения температуры на термосопротивлениях. Одна из таких схем приведена на рис. 8. Падение напряжения на проводе RL1 компенсируется таковым на RL2. Стекают на «землю» эти токи по проводу RL3.
 |
Рис. 8 |
 |
Рис. 9 |
В схеме на рис. 9 один из этих токов, протекая дополнительно через прецизионный резистор сопротивлением 12,5 кОм, создает на нем падение напряжения 2,5 В, которое используется в качестве опорного. Как и в схемах на рис. 4 и 5, такая завязка делает устройство нечувствительным к нестабильности тока, протекающего через термосопротивление, независимо от того, где формируется этот ток.
AD7712 лишена источников тока. Дифференциальный вход ее такой же, как у вышеперечисленных микросхем, а обычный предназначен для работы с сигналами относительно высокого уровня, поскольку микросхема снабжена встроенным аттенюатором (рис. 10).
 |
Рис. 10 |
 |
Рис. 11 |
Аналогичный вход для сигналов высокого уровня есть и у AD7713 (рис. 11). Но в отличие от предыдущей, она к тому же имеет два (а не один) дифференциальных входа и два встроенных 200-микроамперных источника тока. Для того чтобы реализовать эти возможности, не увеличивая числа выводов микросхемы, разработчикам пришлось удалить из AD7713 встроенный источник опорного напряжения— как мы уже могли убедиться, в наиболее типичных применениях микросхемы его с успехом заменяет прецизионный резистор.
Особенности AD7730 и AD7731
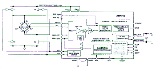
AD7730 является специализированной микросхемой, предназначенной для работы с мостовыми датчиками — не зря сама Analog Devices окрестила ее как Brige Transducer ADC. Она имеет две пары дифференциальных входов (рис. 12), оба вывода одной из которых могут быть использованы в качестве цифровых выходов для управления теми или иными микросхемами или устройствами. Кроме того, AD7730 имеет два выхода (ACX и ACX), позволяющие изменять полярность сигнала, возбуждающего мостовую схему (и корректно учитывать его при измерении), что повышает точность преобразования.
 |
Рис. 12 |
 |
Рис. 13 |
Поясним сказанное. На рис. 13 изображена упрощенная схема мостового датчика, в одной из сигнальных цепей которого (верхней) сидит некая паразитная ЭДС Eos, вносящая ошибку в результат преобразования. Разность потенциалов между сигнальными проводами в случае, когда нижний (по схеме) вывод моста заземлен (normal drive voltages), равна Va = Vo + Eos, где Vo — сигнал непосредственно с выхода моста. Если же на нижний по схеме вывод моста подано возбуждающее напряжение, а верхний заземлен (reverse drive voltages), то разность потенциалов составит Vb = — Vo + Eos. Разность Va — Vb будет равна 2Vo, то есть окажется независимой от Eos, в качестве которой чаще всего оказывается какая-то неучтенная термо-ЭДС.
На рис. 14 приведена схема, реализующая подобное включение мостового источника с учетом особенностей AD7730. Сигналы на выходах ACX и ACX противофазны и меняются с частотой, устанавливаемой при настройке микросхемы. Единичный уровень на выходе ACX соединяет верхний вывод моста с питающим напряжением, нижний — с землей, а единица на ACX — наоборот.
Рис. 14
Еще одной особенностью AD7730 является наличие программно регулируемого встроенного 6-разрядного ЦАП, сигнал с которого суммируется (или вычитается) из входного перед усилением внутренним усилителем микросхемы. Если мост возбуждается напряжением 5 В, то диапазон напряжений, вырабатываемых ЦАП, составляет –77,5 мВ ... +77,5 мВ с дискретностью 2,5 мВ.
Внутреннее строение AD7730 близко к AD7714, но несколько сложнее — в ней появились регистры, отсутствующие в последней — в частности, регистр ЦАП. Ряд регистров имеет большую разрядность — например, вместо 8-разрядных верхнего и нижнего регистров фильтра в AD7730 присутствует один регистр фильтра, но 24-разрядный, вместо 8-разрядного регистра режима — 16-разрядный. Но в целом работа с AD7730 схожа с таковой у AD7714.
Еще одной заслуживающей внимания особенностью AD7730 является возможность работы в режиме непрерывного чтения выбранного регистра (данных или состояния). Режим включается установкой в 1 соответствующего бита в регистре обмена (в AD7714 этот бит не задействован). При необходимости этот режим может быть отключен.
AD7731 отличается от AD7730 по входам — у нее, как у AD7714, три пары дифференциальных входов, допускающих переконфигурирование в пять независимых псевдодифференциальных. У нее нет выводов ACX и ACX.
В качестве цифровых выходов могут использоваться AIN3 и AIN4. Внутри в AD7731 отсутствует ЦАП и связанный с ним регистр (рис. 15). В остальном же AD7730 и AD7731 очень близки, разве что последняя несколько более быстродействующая.
Рис. 15
И последнее, о чем необходимо упомянуть— Analog Devices выпускает линейку 16-разрядных АЦП (AD7705, AD7706 и AD7715), схемотехнически похожих на вышеописанное 24-разрядное семейство.
compitech@mtu-net.ru
|