Александр Зыбайло
Окончание, начало в КиТ №2, 2000
Применение IGBT-приборов фирмы Motorola в импульсных сетевых адаптерах
Некоторые особенности конструкции сетевых адаптеров
Большую группу сетевых адаптеров составляют устройства с мощностью, меньшей чем 15 Вт, осуществляющих питание бытовых устройств или зарядку низковольтных аккумуляторов. Небольшая мощность позволяет работать на обратном ходе импульса первичного напряжения.
Одна из достаточно простых схем показана на рис. 2. Часто желательно, а иногда и просто необходимо, чтобы отсутствовала гальваническая связь между первичной (высоковольтной) и вторичной (низковольтной) частями адаптера. Обычно это достигается применением небольшого импульсного трансформатора связи или оптической развязки.
Рис. 2. Схема ИП, использующая в качестве ограничительного элемента тиристор Q1
Высоковольтная часть устройства состоит из автоколебательной системы на БТИЗ-приборе (например, типа MMG05N60D производства фирмы Motorola) и использует в качестве ограничителя тока первичной цепи дискретный тиристор. Она реализована на стандартном импульсным трансформаторе, с отношением обмоток 0,12 и 0,06 и индуктивностью Lp, равной 6 мГн. В схеме использован БТИЗ-прибор в корпусе ТО-261 для поверхностного монтажа, что делает конструкцию достаточно компактной и технологичной. Этот прибор имеет низкие потери: так, при мощности импульса 6 мкДж Ic = 0,3 A,
Tj = 125 °С и dVCE/dt = 1 кВ/мкс. Малый размер кристалла MMG05N60D, простота управления и низкие потери делают этот прибор реальной альтернативой классическим МОП-транзисторам.
К преимуществам схемы можно отнести простоту реализации. В то же время необходимо отметить низкий КПД при передаче энергии и узкий диапазон стабильной работы из-за отсутствия обратной связи (ОС). При включении питания напряжение через резистор R3 подается на затвор транзистора M1. Он закрывается, и ток в первичной обмотке (1) трансформатора прекращается. Благодаря соответствующему включению обмотки (2) положительный пульс, формирующийся в ней в результате самоиндукции, подается через диод D1 и резистор R1 на затвор М1 и приводит к его открыванию. Ток в первичной цепи нарастает до тех пор, пока не откроется тиристор Q1 и не замкнет затвор М1 на землю. Во время включения/выключения М1 происходит передача энергии из первичной цепи во вторичную, причем в основном при его закрывании, так как прекращение тока в первичной обмотке происходит быстрее, чем его нарастание, и, соответственно, импульс, генерируемый во вторичной обмотке, имеет большую мощность. По прошествии времени, которое определяется номиналами C5 и R6, тиристор закрывается, и цикл повторяется. КПД подобных устройств достигает 70 % при сетевом напряжении до 120 В.
Дальнейшим развитием является реализация ИП на микросхеме UC3845. Количество дополнительных компонентов минимально. При таком схемном решении ток в первичной обмотке не может превышать величину 1 В/R5, и рабочая частота ИП не зависит от состояния выхода. Благодаря наличию у MMG05N60D внутренней защиты нет необходимости в дополнительных элементах для ограничения импульсов напряжения в первичной обмотке трансформатора при напряжении в сети до ~270 В. Фактически пиковое значение тока в первичной обмотке ограничено утечкой первичной цепи. Видоизменение схемы для этого случая изображено на рис. 3.
Рис. 2. Сетевой адаптер с использованием микросхемы UC3845
Адаптеры для зарядки аккумуляторов портативных компьютеров
Устройство, обеспечивающее заряд аккумуляторной батареи портативного компьютера, в общем случае реализует следующие функции:
- в процессе функционирования компьютера при сильном разряде аккумулятора, когда напряжение на его выводах мало, адаптер плавно увеличивает ток заряда с некоторой заданной величины до номинального значения. Если аккумулятор заряд «не берет», ток до номинального значения не повышается;
- при штатном заряде аккумулятора адаптер поддерживает номинальный ток, контролируя при этом напряжение на выводах;
- при достижении напряжения, близкого к максимальному, адаптер плавно уменьшает ток заряда, и как только напряжение на аккумуляторе достигнет максимального уровня, соответствующего полной его зарядке, адаптер снижает зарядный ток до нуля.
Дополнительным требованием для адаптеров подобного типа является необходимость сохранения работоспособности устройства при изменении в широких пределах амплитуды и частоты сетевого напряжения. Это необходимо для безопасной эксплуатации адаптера в странах с различными национальными стандартами питающей сети.
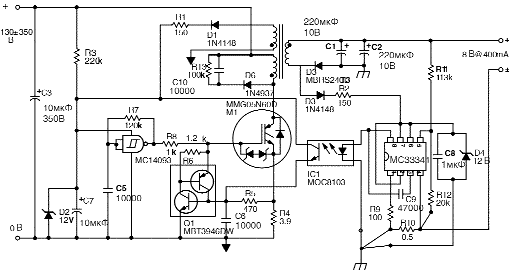
На рис. 4 показано одно из возможных схемотехнических решений ИП для зарядки аккумуляторов с использование микросхемы МС33341 в качестве регулирующего устройства. Небольшая величина напряжения, требуемая для переключения MMG05N60D, позволяет управлять им с помощью стандартных логических микросхем, без применения дополнительных драйверов, лишь через разделительный резистор R8, предотвращающий повреждение логики при закорачивании затвора на землю. Ток в первичной обмотке трансформатора ограничивается резистором R4. Конденсатор С6 заряжается до напряжения 700 мВ, после чего срабатывает тиристор Q1 и М1 закрывается. Заряд батареи контролируется МС33341 по падению напряжения на тестовом резисторе R10 (контроль тока) и по напряжению на средней точке делителя R11,R12 (контроль напряжения). Так как питание МС33341 осуществляется от вторичного напряжения, то для защиты от его исчезновения микросхема дополнительно запитана от цепи D3,R2. Параметры импульсного трансформатора такие же, как на рис. 1.
Рис. 3. Схема ИП для зарядки батарей портативных компьютеров
В таблице приведен перечень БТИЗ-приборов, выпускаемых фирмой Motorola. Изделия группы MGS чаще других используются в маломощных недорогих сетевых адаптерах. Приборы группы MGP могут коммутировать значительные токи и пригодны для использования в импульсных схемах большой мощности.
Таблица. Перечень БТИЗ-приборов, производимых фирмой Motorola
Прибор |
U ке макс (В) |
Iс при 90°С (А) |
U ке (вкл) (В) |
Pd (Вт) |
(В) |
(А) |
MGP11N60ED |
600 |
11 |
2.0 |
8 |
96 |
MGP14N60E |
600 |
14 |
2.0 |
10 |
112 |
MGP21N60E |
600 |
21 |
2.1 |
20 |
142 |
MGP15N60U |
600 |
15 |
1.7 |
8 |
96 |
MGP20N60U |
600 |
20 |
1.7 |
10 |
112 |
MGS05N60D |
600 |
0.3 |
1.6 |
0.3 |
1 |
MGS13002D |
600 |
0.3 |
1.6 |
0.3 |
1 |
Литература
- AN1689. Motorola's Solutions for Very Low Power in Standbay Mode in Switchmode Power Supplies. Motorola Applications Data. www.mot.com.
- AN-983A. IGBT Characteristics. IR Application Data. www.irf.com.
- «Designing economic AC/DC wall-adapters» Christophe BASSO, Pascal OTERO MOTOROLA SPS, BP1029 — 31023 TOULOUSE.
alex_z@platan.ru
|