Рубликатор

 



























Все о псориазе



Андрей Колпаков

Особенности применения микросхем TOPSwitch

Введение

 Одним из основных требований, предъявляемых к современной электронной аппаратуре, является обеспечение минимальных габаритов и потребления при максимальной эффективности (КПД). Прежде всего это требование предъявляется ко вторичным источникам питания (ВИП), без которых не обходится практически ни одно электронное устройство, будь то музыкальная, видео- или компьютерная техника.

 В последние годы появилось достаточно много интегральных схем, решающих эти задачи более или менее успешно. Хорошие микросхемы для SMPS (Switch Mode Power Supply) разработаны фирмами Samsung (Samsung Power Switch), ST-Microelectronics (Viper). Одним из самых интересных решений следует признать серию микросхем TOPSwitch фирмы Power Integrations, наиболее полно удовлетворяющих предъявляемым к SMPS требованиям. Эти устройства обеспечивают диапазон мощностей до 100 Вт, выполняют все необходимые функции и способны помочь не только разработчикам при создании новой аппаратуры, но и заменить устаревшие схемы на дискретных компонентах в уже готовых изделиях как промышленного, так и бытового назначения.

 Массовое применение таких микросхем сдерживается, как нам кажется, двумя факторами. Первый — это косность мышления, и тут уж ничего не поделаешь. Второй — отсутствие достаточной информации о технических характеристиках, режимах работы, практических схемах применения. Большинство из появившихся в последнее время на эту тему статей носит, как правило, рекламный характер. В то же время фирма Power Integrations предоставляет пользователям все необходимые сведения как о самих микросхемах, так и о схемах их применения. Есть достаточный объем данных и об особенностях топологии, и о методах расчета импульсных трансформаторов. Данная статья предназначена для ликвидации пробелов в информации и оказания помощи пользователям TOPSwitch в решении интересующих их вопросов.

 Микросхемы серии TOPSwitch — это:

  • Практичная замена схем на дискретных компонентах:
    • TOPSwitch обеспечивает более высокую надежность и меньшие габариты, чем схема на дискретных компонентах.
    • Специальная схема управления силовым MOSFET-транзистором снижает EMI.
  • Повышение КПД схемы с трансформаторным выходом до 90 %:
    • встроенная схема «мягкого запуска» и ограничения тока уменьшает статические потери;
    • быстродействующий MOSFET-транзистор снижает динамические потери;
    • потребление драйвера MOSFET не превышает 6 мВт;
    • схема ограничения коэффициента заполнения минимизирует потери проводимости.
  • Упрощение разработки:
    • просто встраивается в большинство схем;
    • совмещенная схема контроллера и силового MOSFET-транзистора в корпусе ТО-220;
    • все сервисные функции задаются одним внешним конденсатором.
  • Высокая степень защиты:
    • автоматический рестарт и циклическая защита от перегрузок;
    • встроенная тепловая защита.
  • Гибкость и многофункциональность:
    • реализует функции понижающего DC-DC конвертора, прямоходового и обратноходового преобразователя, корректора коэффициента мощности;
    • легко согласуется с оптическими и трансформаторными устройствами обратной связи.

1. Технические характеристики

1.1. Предельные значения параметров

Напряжение на выводе DRAIN –0,3...700 В
Напряжение на выводе CONTROL –0,3...9 В
Температура хранения –65...125° С
Рабочая температура кристалла –40...150° С
Тепловое сопротивление Rja 700 C/W
Тепловое сопротивление Rjc 20 C/W

1.2. Основные характеристики

Частота регулирования 100 кГц
Максимальный коэффициент заполнения 70 %
Коэффициент передачи (управляющий ток — коэффициент заполнения) –16 %/мА
Ток смещения 2,5 мА
Динамический импеданс 15 W
Пороговое напряжение схемы авторестарта 5,7 В
Частота работы схемы авторестарта 1,2 Гц
Пороговое напряжение включения 3,3 В
Управляющий ток заряда Ic 1,5 мА
Управляющий ток разряда ICD1/ICD2 1,2/0,8 мА
Ток ограничения (сопротивление канала открытого транзистора Rdson)  
ТОР200 0,5 А (20 W)
ТОР201 1 А (10 W)
ТОР202 1,5А (8 W)
ТОР203 2 А (6 W)
ТОР214 2,5 А (5 W)
ТОР204 3 А (4 W)
Ток потребления в дежурном режиме 500 мкА

2. Описание

 Семейство TOPSwitch представляет собой новую серию микросхем в 3-выводных корпусах, содержащих все устройства, необходимые для SMPS — Switch Mode Power Supply (импульсного источника питания):

  • высоковольтный N-канальный силовой MOSFET-транзистор со схемой управления;
  • ШИМ-регулятор со встроенным генератором 100 кГц;
  • схема запуска и перезапуска;
  • bandgap-источник опорного напряжения;
  • усилитель сигнала ошибки, регулятор сигнала обратной связи;
  • схема защиты.

 По сравнению со схемой на дискретных элементах, TOPSwitch позволяет уменьшить размеры источника питания и его вес, снизить стоимость разработки и изготовления, обеспечивает более высокую надежность и эффективность работы. Эти микросхемы предназначены для использования в SMPS, рассчитанных на мощность до 100 Вт и работающих от напряжения до 270 VAC.

 В таблице приведена выходная мощность микросхем TOP200 — TOP204.

Тип микросхемы Выходная мощность
Трансформаторное включение Бустерное включение
Входное напряжение Входное напряжение
230 VAC или 110 VAC 85 - 265 VAC 230/277 VAC
TOP200 0-25 W 0-12 W 0-25 W
TOP201 20-45 W 10-22 W 20-50 W
TOP202 30-60 W 15-30 W 30-75 W
TOP203 40-70 W 20-35 W 50-100 W
TOP214 50-85 W 2542 W 60-125 W
TOP204 60-100 W 30-50 W 75-150 W

2.1. Назначение выводов:

 DRAIN — вывод стока силового транзистора. Обеспечивает питание микросхемы при запуске за счет встроенного высоковольтного источника тока. К этому же выводу подключен вход измерителя тока.

 CONTROL — вход усилителя сигнала ошибки ШИМ-модулятора. Вход триггера схемы защиты. Используется также для подключения внешнего конденсатора схемы авторестарта и коррекции.

 SOURCE — вывод истока силового транзистора. Общий вывод схемы управления и источника опорного напряжения.

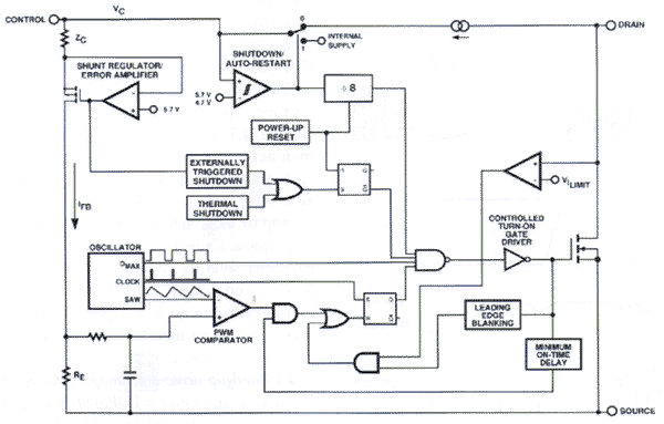
Функциональная схема

Рис. 1. Функциональная схема

 При нормальной работе коэффициент заполнения импульсов линейно уменьшается с увеличением тока на выводе CONTROL — Ic, как показано на рис. 2. Для выполнения всех необходимых операций регулирования и защиты выводы микросхемы должны выполнять несколько функций, которые будут описаны ниже.

Зависимость коэффициента заполнения D от тока I<sub>c</sub>

Рис. 2. Зависимость коэффициента заполнения D от тока Ic

2.2. Питание микросхемы

 Напряжение Vc на выводе CONTROL является напряжением питания контроллера и драйвера выходного транзистора. Внешний конденсатор, подключенный между выводами CONTROL и SOURCE, используется для питания драйвера затвора. Величина его емкости CT также задает период авторестарта и определяет постоянную времени цепи петлевой коррекции. Напряжение Vc задается двумя способами. Гистерезисное регулирование применяется для начального запуска и в режиме перегрузки. Шунтовое регулирование используется для разделения ШИМ-сигнала ошибки и тока питания схемы управления.

 При запуске напряжение питания схемы Vc образуется за счет тока источника, включенного между высоковольтным импульсным выводом DRAIN и выводом CONTROL (см. рис. 1). Источник тока обеспечивает ток, достаточный для питания микросхемы и для заряда конденсатора CT.

 Когда при включении напряжение Vc достигает верхнего порогового значения, высоковольтный источник тока отключается. Одновременно начинает работать ШИМ-модулятор и драйвер выходного транзистора, как показано на рис. 3, а. При нормальной работе (в процессе стабилизации выходного напряжения) напряжение Vc образуется за счет тока цепи обратной связи. Схема регулирования поддерживает напряжение Vc на уровне около 5,7 В, шунтируя ток цепи обратной связи на выводе CONTROL, превышающий необходимое значение тока питания микросхемы, измеряемого на резисторе RE.

Пуск схемы при нормальной работе (а) и авторестарте (б)

Рис. 3. Пуск схемы при нормальной работе (а) и авторестарте (б)

 Низкий динамический импеданс Zc вывода CONTROL задает коэффициент передачи усилителя сигнала ошибки при использовании схемы с первичной цепью обратной связи. Значение Zc вместе с внешним резистором и конденсатором определяет также работу цепи петлевой коррекции источника питания.

 Если емкость CT разрядится до нижнего порогового значения, MOSFET-транзистор отключается, и схема управления переходит в дежурный режим. Высоковольтный источник тока снова начинает работать и заряжать конденсатор CT. На рис. 4 показан ток Ic заряда (отрицательной полярности) и разряда IDC (положительной полярности).

Нормальная работа (1), авторестарт (2), срабатывание защиты (3), отключение (4)

Рис. 4. Нормальная работа (1), авторестарт (2), срабатывание защиты (3), отключение (4)

 Гистерезисный компаратор схемы авторестарта поддерживает напряжение Vc в диапазоне (4,7–5,7 В), коммутируя высоковольтный источник тока, как показано на рис. 3, б. Схема авторестарта содержит счетчик-делитель на 8, предохраняющий MOSFET-транзистор от включения до окончания 8-го цикла разряда. Счетчик ограничивает мощность, рассеиваемую на силовом транзисторе, снижая коэффициент заполнения импульсов схемы рестарта до 5 %. Процесс перезапуска повторяется до начала нормальной работы схемы.

2.3. Bandgap-источник опорного напряжения

 Все используемые в TOPSwitch напряжения задаются от термостатированного источника опорного напряжения. Он также используется для задания стабильной частоты опорного генератора и тока драйвера MOSFET.

2.4. Задающий генератор

 Генератор линейно заряжает и разряжает внутреннюю емкость, вырабатывая пилообразное напряжение для широтно-импульсного модулятора. В начале каждого цикла он формирует импульс синхронизации для ШИМ-модулятора и схемы защиты. Номинальная частота 100 кГц выбрана для минимизации EMI и получения максимального КПД.

2.5. Широтно-импульсный модулятор

 ШИМ-модулятор обеспечивает регулирование напряжения за счет изменения скважности импульсов, управляющих MOSFET-транзистором обратно пропорционально величине управляющего тока вывода CONTROL. Сигнал ошибки, снимаемый с резистора RE, фильтруется RC цепочкой с частотой среза 7 кГц для снижения импульсного шума. ШИМ-сигнал формируется при сравнении отфильтрованного сигнала ошибки с пилообразным напряжением. Выходной MOSFET- транзистор открывается по тактовому сигналу, вырабатываемому генератором. Закрывается транзистор по сигналу с выхода ШИМ-модулятора. Модулятор имеет ограничение минимального времени включения. При этом обеспечивается независимость тока потребления от величины сигнала ошибки.

2.6. Усилитель сигнала ошибки

 В схеме с первичной обратной связью регулятор/усилитель сигнала ошибки (на функциональной схеме он называется SHUNT REGULATOR) поддерживает напряжение Vc на выводе CONTROL. Опорное напряжение регулятора задается источником опорного напряжения. Коэффициент передачи усилителя сигнала ошибки определяется динамическим импедансом входа CONTROL. Втекающий ток отделяется регулятором от тока питания и формирует на резисторе RE сигнал ошибки.

2.7. Ограничитель тока

 Циклический ограничитель пикового тока силового транзистора использует сопротивление открытого канала MOSFET в качестве датчика тока. Компаратор ограничителя сравнивает падение напряжения на открытом транзисторе VON с термостабилированным напряжением уставки. При превышении напряжением VON напряжения установки компаратор отключает MOSFET-транзистор до начала следующего цикла работы.

 Схема формирования начальных пробелов (LEADING EDGE BLANKING) отключает компаратор на короткое время после включения транзистора. Время пробела выбирается так, чтобы пиковые токи заряда конденсаторов и токи обратного восстановления выпрямительных диодов не вызывали срабатывания ограничителя.

2.8. Отключение/авторестарт

 Для уменьшения рассеиваемой мощности схема отключения и рестарта при нарушении условий нормального функционирования начинает работать с коэффициентом заполнения около 5 %. При этом ток на выводе CONTROL прерывается, и схема регулирования переходит в режим перезапуска.

 Когда признаки неисправности пропадают, вновь начинается нормальное регулирование выходного напряжения.

2.9. Аварийное отключение

 Отключение выхода при перегрузке по напряжению происходит при появлении токового импульса на входе CONTROL. Для повторного включения схемы необходимо снять питание или кратковременно снизить напряжение на входе CONTROL ниже порога включения (3,3 В).

2.10. Защита от перегрева

 Тепловая защита отключает выходной транзистор при температуре кристалла около 145° С. Перезапуск схемы производится аналогично описанному в п. 2.9.

2.11. Высоковольтный источник тока

 Источник тока обеспечивает питание микросхемы и заряд внешнего конденсатора CT при запуске и перезапуске. Источник тока работает в импульсном режиме с коэффициентом заполнения около 35 %. Эта величина определяется соотношением тока заряда IС вывода CONTROL и разряда (ICD1, ICD2). При нормальной работе источник тока отключается, когда идет процесс переключения выходного транзистора.

3. Схемы включения

3.1. Схема с первичной цепью обратной связи

 На рис. 5 приведена основная схема включения с трансформаторным выходом и цепью первичной обратной связи с использованием дополнительной обмотки. Эта схема применяется в устройствах, где необходима гальваническая развязка и возможны небольшие изменения тока нагрузки.

Простейшая схема подключения

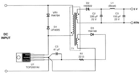
Рис. 5. Простейшая схема подключения. Выходное напряжение - 5 В, мощность 5 Вт, стабильность выходного напряжения 4%

 Обратная связь по напряжению обеспечивается за счет дополнительной обмотки трансформатора. Высоковольтное напряжение постоянного тока приложено к первичной обмотке, второй вывод которой подключен к выходу силового MOSFET-транзистора микросхемы TOP200. Коммутация происходит с частотой 100 кГц, задаваемой внутренним генератором микросхемы. Элементы схемы VR1 и D1 ограничивают переходные выбросы напряжения, образующиеся при коммутации тока в первичной обмотке. Напряжение с вторичной обмотки трансформатора выпрямляется и фильтруется элементами D2, C2, C3, L1.

 Напряжение обратной связи с дополнительной обмотки фильтруется цепочкой R1C5. Регулирование происходит таким образом, что на выводе CONTROL поддерживается напряжение 5,7 В. Когда выпрямленное напряжение обратной связи достигает рабочего уровня, через вход CONTROL начинает протекать ток. Рост тока управления приводит к увеличению скважности импульсов, управляющих работой силового транзистора. Этот процесс продолжается до достижения выходным напряжением точки стабилизации. Уровень выходного напряжения определяется соотношением витков выходной обмотки и обмотки обратной связи.

 Конденсатор С5 также обеспечивает петлевую коррекцию источника питания и определяет частоту авторестарта при запуске и перезапуске.

3.2. Схемы с оптопарой

 Схема, приведенная на рис. 6, имеет вторичную цепь обратной связи и работает при изменении входного напряжения от 85 до 265 В. Повышение точности и стабильности регулирования достигается за счет цепи управления, содержащей стабилитрон и оптопару.

Схема с оптопарой в цепи обратной связи

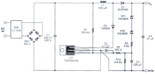
Рис. 6. Схема с оптопарой в цепи обратной связи. Выходное напряжение - 7,5 В, мощность 15 Вт, стабильность выходного напряжения 0,5%

 Напряжение обратной связи выпрямляется и фильтруется диодом D3 и конденсатором С4. Выходное напряжение определяется падением напряжения на стабилитроне VR2 и светодиоде оптопары U2. Резистор R1, CTR (коэффициент передачи тока) оптопары и коэффициент передачи по управляющему току микросхемы TOPSwitch задают петлевое усиление схемы. Нулевой полюс петли регулирования определяется величиной С5, динамическим импедансом входа управления и ESR (эквивалентным последовательным сопротивлением) конденсатора. С5 также выполняет все описанные в предыдущих схемах функции. R2 и VR2 обеспечивают минимальную необходимую нагрузку схемы при отсутствии выходного тока.

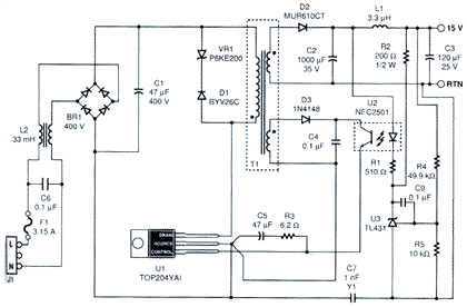
Прецизионная схема с оптопарой в цепи обратной связи

Рис. 7. Прецизионная схема с оптопарой в цепи обратной связи. Выходное напряжение - 15 В, мощность 30 Вт, стабильность выходного напряжения 0,2%

 Схема, приведенная на рис. 7, обеспечивает более точную стабилизацию напряжения за счет применения источника опорного напряжения U3. Выходное напряжение можно подстраивать с помощью делителя R4, R5. В этой схеме С9 ограничивает полосу частот TL431 для повышения стабильности. R1 ограничивает ток светодиода оптопары и определяет частоту контура регулирования.

3.2. Корректор коэффициента мощности

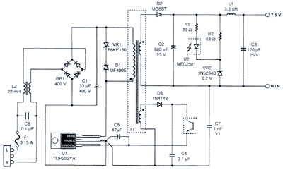
 TOPSwitch может быть использован как бустерный регулятор, работающий на фиксированной частоте. При этом он реализует функцию корректора коэффициента мощности и снижает THD (гармонические искажения). Подобная схема показана на рис. 8. Она обеспечивает выходную мощность 65 Вт при выходном напряжении 410 В при коэффициенте мощности 0,98 и THD — 8 %.

Бустерная схема корректора коэффициента мощности. Выходная мощность 65 Вт

Рис. 8. Бустерная схема корректора коэффициента мощности. Выходная мощность 65 Вт

 Бустерная схема образована элементами L1, D1, C4 и микросхемой TOP202. Диод D2 предотвращает обратный ток через тельный диод MOSFET-транзистора, который может возникнуть вследствие переходных процессов создаваемых индуктивностью и паразитными емкостями. R1 создает компенсационный ток, пропорциональный мгновенному значению выпрямленного входного напряжения, которое в свою очередь меняется непосредственно с управляющими импульсами. С2 фильтрует высокочастотный импульсный ток. R2 служит для развязки компенсационного тока от фильтрующего конденсатора С3, чтобы предотвратить эффект усреднения, который может увеличить гармонические искажения.

 При включении схемы С3 заряжается до 5,7 В, что соответствует пороговому значению для схемы регулирования. При нормальной работе ток через стабилитроны VR1, VR2 попадает на управляющий вход микросхемы и непосредственно управляет скважностью выходных импульсов. R3, C3 предназначены для фильтрации сигнала обратной связи и предотвращения пульсаций выходного напряжения при изменении скважности.

Рекомендуемая топология подключения TOPSwitch

Рис. 9. Рекомендуемая топология подключения TOPSwitch

4. Указания по применению

  1. Старайтесь соблюдать топологию подключения, приведенную на рис. 9.
  2. Располагайте внешнюю емкость максимально близко к выводам SOURСE и CONTROL и подключайте ее непосредственно к выводам, делайте связь вывода SOURCE минимальной длины.
  3. В качестве точки заземления используйте силовой вывод SOURCE.
  4. Защищайте вывод DRAIN от дребезга с помощью защитных диодов (например TRANSIL).
  5. Не применяйте «кроваток» для подключения TOPSwitch.
  6. При некоторых режимах работы микросхема может оказаться в постоянном состоянии авторестарта. Сбросить это состояние можно, соединив выводы CONTROL и SOURCE. Для исключения такого режима рекомендуется включать напряжение Vc перед подачей высоковольтного напряжения на вывод DRAIN.
  7. Пропадание напряжения питания может привести к режиму постоянного авторестарта, из-за того, что емкости не успевают полностью разрядиться и не могут обеспечить нормальный режим запуска. Для решения подобных проблем рекомендуется подключить нагрузку, обеспечивающую разряд.

kai@megachip.ru


Статьи по: ARM PIC AVR MSP430, DSP, RF компоненты, Преобразование и коммутация речевых сигналов, Аналоговая техника, ADC, DAC, PLD, FPGA, MOSFET, IGBT, Дискретные полупрoводниковые приборы. Sensor, Проектирование и технология, LCD, LCM, LED. Оптоэлектроника и ВОЛС, Дистрибуция электронных компонентов, Оборудование и измерительная техника, Пассивные элементы и коммутационные устройства, Системы идентификации и защиты информации, Корпуса, Печатные платы

Design by GAW.RU