Рубликатор

 



























Все о псориазе



Продолжение, начало № 5'2000

Виктор Жданкин

Устройства силовой электроники фирмы Zicon Electronics

Особенности охлаждения

В определенных условиях увеличить значение допустимой выходной мощности ИВЭП с естественным конвекционным охлаждением можно установкой охлаждающих вентиляторов, для чего на выходных платах предусмотрен соединитель FAN, к которому подведено напряжение 18 В постоянного тока. При наличии в системе достаточного обдува дополнительный вентилятор можно не устанавливать.

График охлаждаемых вентилятором ИВЭП

Рис. 4. График охлаждаемых вентилятором ИВЭП (см. № 5'2000)

Для обеспечения возможности оптимального использования ИВЭП с естественным конвекционным охлаждением приводятся графики зависимости допустимой выходной мощности от КПД и температуры окружающей среды при различных скоростях воздушного потока. На рис. 5 приведены графики таких зависимостей при скоростях воздушных потоков 0 м/c (отвод тепла осуществляется конвекцией между поверхностью устройства и окружающей его газообразной средой), 0,1 м/c, 0,2 м/c и 0,5 м/c. Скорость воздушного потока (м/с) определяется путем деления значения производительности охлаждающей системы (м3/c) на значение площади ортогонального сечения потока (м2).

Рис. 5

Для выбора надежного ИВЭП с максимальным КПД и невысокой стоимостью заказчику следует отказаться от метода «черного ящика» и более тщательно рассматривать некоторые технические параметры. По наблюдениям автора, часть специалистов, занимающихся подбором ИВЭП, демонстрирует недостаточное понимание того, что эти параметры означают.

Примерами таких параметров являются нестабильность по сети и нагрузке, уровень пульсаций, время реакции, время работы при провале в сети, показатели надежности, КПД и температурные характеристики (о них говорилось ранее). Эти и другие вопросы рассматривались достаточно подробно в публикации [8], с содержанием которой настоятельно рекомендуется ознакомиться специалистам, занимающимся комплектованием средствами вторичного электропитания радиоэлектронной аппаратуры, вычислительной техники, средств электронного силового управления, электронной силовой автоматики и т. д. Несмотря на давность публикации, вопросы, освещенные в статье, не потеряли своей актуальности и в настоящее время.

Безопасность изделий

Естественно, прежде всего, электрооборудование должно быть безопасным, то есть при нормальной эксплуатации и в случае любого возможного отказа оно должно защищать персонал от поражения электрическим током и других опасностей. По степени защиты от поражения электрическим током изделия Zicon относятся к оборудованию класса I, в котором защита от поражения электрическим током достигается применением основной изоляции и наличием средств подключения к защитному заземлению в проводке здания для тех токопроводящих частей, где может появиться опасное напряжение в случае пробоя основной изоляции. Значения токов утечки на землю (табл. 1, см. № 5'2000) не превышают значений максимальных токов утечки на землю, приведенных в ГОСТ Р 50377-92, при синусоидальном напряжении частотой 50–60 Гц. В указанном стандарте значения токов утечки приводятся и для синусоидальных напряжений частотой 440 Гц. Ток утечки при такой частоте, естественно, возрастает. ИВЭП фирмы Zicon работают от однофазных сетей переменного напряжения в пределах изменения частоты питающей сети от 10 до 1000 Гц, отвечая при этом требованиям стандарта по токам утечки в широком частотном диапазоне. Это позволяет применять их в получивших широкое распространение электросистемах 115/200 В, 400 Гц (электроснабжение летательных аппаратов, корабельные генераторы и т. п.).

Для применения ИВЭП в устройствах медицинской электроники (электронные измерители давления крови, электрокардиографы, измерители биотоков мозга, измерители биотоков мышц, рентгеновские компьютерные томографы, ультразвуковые диагностические установки, анализаторы состава крови, медицинские термографы и др.) возможна модификация изделий фирмы Zicon в соответствии с требованиями безопасности к медицинскому оборудованию: значение тока утечки на землю — менее 50 мкА, электрическая прочность между первичной и вторичной цепями — 6 кВ.

Защита при включении

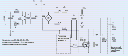
Важной проблемой в сетевых блоках питания является ограничение тока зарядки входного конденсатора низкочастотного фильтра. Зарядный ток конденсатора при подключении его непосредственно к сети через выпрямители чрезвычайно велик — десятки и сотни ампер. Этот режим является недопустимым как по причине мгновенной перегрузки сети из-за ограниченной мощности первичного источника энергии, так и по причине опасности выхода из строя диодов низкочастотного выпрямителя и недопустимости протекания больших токов через обкладки электролитических конденсаторов входного низкочастотного фильтра. Для ограничения тока зарядки входного конденсатора в ИВЭП фирмы Zicon Electronics (за исключением устройств с номинальным значением напряжения питающей сети постоянного тока 12 В) применяются NTC (Negative Temperature Coefficient) термисторы (TH1), уcтановленные на входной плате, которые уменьшают свое соп°отивление с увеличением Температуры (рис. 6). Термистор имеет значител|ное сопротивление в «холодном» состоянии, но после паохождения пика зарядного тока он разогреваеrся и его сопротивление значительно уменьшается. В номинальном режиме работы оно остается низким. В ИВЭП с выходными мощностями от 350 Вт и выше для исключения потерь мощности на термисторах и соответствующего снижения КПД блока в целом, обусловленных тем, что конечное (остаточное) сопротивление термистора не равно нулю, применяется схема ограничения зарядного тока конденсатора, в которой при номинальном режиме работы NTC термистор коротко замкнут контактами реле RL1 (OMRON, SCHRACK), благодаря чему термистор восстанавливает номинальное значение сопротивления и готов ограничивать пусковой ток при последующем включении блока.

Рис. 6

Электромагнитная совместимость

Работа импульсных ИВЭП приводит к появлению помех как на входе, так и на выходе, а также к генерированию помех излучения значительного уровня. Для обеспечения электромагнитной совместимости (ЭМС) импульсных ИВЭП в радиоэлектронных средствах применяются различные способы снижения радиопомех: оптимальный выбор схемы построения ИВЭП, рациональный монтаж, оптимизация параметров линий связи, применение помехоподавляющих фильтров, заземление и металлизация и др. Так, при решении задач снижения уровня помех заметные преимущества имеют полумостовые схемы, в которых используется пропорциональное регулирование (по базе силового транзистора). В России электромагнитная совместимость радиоэлектронных средств регламентируется ГОСТ 23511-79.

ИВЭП фирмы Zicon Electronics по кондуктивным помехам соответствуют требованиям стандарта ЕN 55022 Class B — «Пределы и методы измерений характеристик радиочастотных воздействий на оборудование информационных технологий», а по уровню помех излучения соответствуют нормам на оборудование Сlass A. Об этих и других стандартах можно прочитать в работе [9]. Фирма Zicon по запросу может предоставить реальные характеристики уровней напряжений электромагнитных помех (ЭМП) для любого ИВЭП; для измерения напряжений ЭМП, генерируемых ИВЭП, фирма оснащена специальным оборудованием. На рис. 7 приведены уровни напряжений помех для ИВЭП ZX350-4648, измеренные микровольтметром амплитудного значения при значении напряжения питающей сети переменного тока 230 В, частоте сети 50 Гц, значении тока нагрузки 7,3 А.

Рис. 7

Для обеспечения соответствия требованиям по кондуктивным помехам к оборудованию Сlass B на входе ИВЭП применяются помехоподавляющие фильтры, схему одного из вариантов исполнения которого можно видеть на рис. 6 (элементы С1, С2, С3, С4, С5, L1).

Cхема фильтра снижает как симметричные помехи (помехи на проводах питания) — за счет индуктивностей намагничивания дросселя L1 и X-конденсаторов, так и несимметричные напряжения помех (между каждым проводом и корпусом устройства) — за счет индуктивности рассеивания дросселя L1 и Y-конденсаторов. Для разряда конденсаторов, подключенных к внешнему контуру сети, установлен резистор R1 150 кОм.

В качестве Х-конденсаторов применяются пленочные конденсаторы С1 и С3 с пиковым тестовым напряжением от 2,5 до 4 кВ, предназначенные для высокоимпульсных приложений. В качестве Y-конденсаторов применяются конденсаторы с номинальным переменным напряжением до 250 В, тестовым напряжением 4400 В постоянного тока. Конденсаторы подавления ЭМП подключаются непосредственно к шинам источника входной электроэнергии и поэтому подвергаются перенапряжениям и переходным процессам, которые возникают в линии и могут их повредить. По этой причине к таким конденсаторам предъявляются особые требования. X-конденсаторы (Сх) применяются в приложениях, где неисправность не приведет к опасному удару электрическим током. Y-конденсаторы (Сy) используются там, где неисправность конденсатора может привести к удару электрическим током (рис. 8). Y-конденсаторы имеют ограниченную емкость, чтобы исключить короткое замыкание в конденсаторе, и повышенную электрическую и механическую надежность. Ограничение емкости уменьшает ток, проходящий через конденсатор при переменном напряжении, и снижает заряд на конденсаторе до уровня, который не опасен при постоянном напряжении. В табл. 1 и 2 значение напряжения для испытаний электрической прочности (действующее значение) равно 6 кВ при отключенных Y-конденсаторах, так как Y-конденсаторы, применяемые в указанных ИВЭП, характеризуются тестовым напряжением 4400 В (действующее значение), что соответствует требованиям ГОСТ Р 50377-92 по электрической прочности к оборудованию с указанными в табл. 1 и 2 рабочими напряжениями и основным видом изоляции.

Рис. 8

Относительно ЭМП, источником которых являются импульсные ИВЭП, и ЭМС ИВЭП в радиоэлектронной аппаратуре уместным будет следующее замечание. На этапе проектирования ИВЭП конструкторы и разработчики фирмы Zicon применяют весь набор схемотехнических методов, методов монтажа силовых цепей тока, выходных цепей и др. для уменьшения уровня помех внутри ИВЭП, на его входе и выходе. В результате изделия соответствуют по уровням кондуктивных помех и помехам излучения действующим нормам на допустимые электромагнитные помехи (см. табл. 1 и 2), то есть не требуется установка дополнительных помехоподавляющих фильтров на входе. Но это справедливо для случая правильно спроектированной разводки и развязки системы. ИВЭП должен быть расположен в точке ввода шин питающей сети в корпус системы; если ИВЭП расположен где-то внутри системы, входные фильтры ИВЭП не будут гарантировать, что система в целом удовлетворяет требованиям к ЭМП, и разработчику системы все равно придется использовать дополнительные фильтры (рис. 9).

Рис. 9

Стандарты ЭМС

Электромагнитная совместимость радиоэлектронной аппаратуры предполагает также способность функционировать совместно и одновременно в условиях возможного влияния непреднамеренных электромагнитных помех (ГОСТ 23611-79).

Требования к электронным устройствам по невосприимчивости к электромагнитным излучениям (ЭМИ) изложены в стандартах IEC (International Electromechanical Commission), которые первоначально были предназначены для промышленного управляющего оборудования. В настоящее время их применяют по отношению ко всем типам электронных устройств. Эти стандарты стали основой европейских нормативов по ЭМС, а соответствие характеристик приборов их требованиям необходимо для маркетинга электронного оборудования в Европе. Далее кратко приведена информация о стандартах, касающихся защиты электронного/электротехнического оборудования, требованиям которых соответствуют изделия Zicon Electronics (см. табл. 1 и 2).

EN 61000-4-2 level 3, level 4. Определяет требования по устойчивости к электростатическому разряду (ЭСР), вызываемому в оборудовании непосредственно (через входные цепи) или в результате разряда между двумя телами вблизи оборудования. Для ИВЭП Zicon значение предельного напряжения в подобных случаях равно 8 кВ (табл. 5).

Таблица 5

Уровень Предельное напряжение, В Длительность фронта, нс Наибольшее значение тока, А Импеданс, Ом
EN 61000-4-2
Level 1 2 1 7,5 33
Level 2 4 1 15 33
Level 3 6 1 22,5 33
Level 4 8 (15) 1 30 (75) 33
EN 61000-4-4
Level 1 0,5 5 10 50
Level 2 1 5 20 50
Level 3 2 5 40 50
Level 4 4 5 80 50

EN 61000-4-4 level 3. Определяет опасности, вызываемые быстрыми переходными процессами/выбросами в линиях питания и передачи данных вследствие искрения контактов электромеханических переключателей, используемых для включения/отключения индуктивных нагрузок.

Level 3 соответствует значению предельного напряжения 2 кВ между первичной и вторичной цепями и 1 кВ — для других цепей (табл. 5).

ЕN 61000-4-5 level 3. Cодержит описание процедур и требования по невосприимчивости оборудования к пиковым помехам (например, производимым молнией на силовые, cигнальные и заземляющие проводники). Level 3 соответствует значению 2 кВ.

EN 50140 level 3. Посвящен невосприимчивости к электромагнитным помехам излучения. Level 3 соответствует напряженности электрического поля 10 В/м по осям X и Y в диапазоне частот 28–1000 МГц.

EN 50141 level 3. Определяет уровни невосприимчивости к помехам, передающимся по проводящим каналам. Cодержит описание процедур и требования по невосприимчивости оборудования к высокочастотным шумам, производимым кабелями системы. Level 3 соответствует напряженности электрического поля 10 В/м в диапазоне частот 150 кГц – 80 МГц.

Коррекция коэффициента мощности

Из табл. 1 следует, что можно заказать ИВЭП, отвечающие требованиям вводимого в действие c 1 января 2001 года в странах Европы стандарта EN 61000-3-2 «Предельные значения гармонических излучений», который устанавливает ограничения на уровни гармонических составляющих входного тока от второй до сороковой гармоники. Несмотря на то что в России пока нет закона об обязательном использовании корректоров коэффициента мощности (КМ), хотелось бы пролить свет на эту проблему, тесно связанную с проявлениями отрицательных эффектов при работе от сети переменного тока большого количества импульсных ИВЭП.

Вопросу коррекции коэффициента мощности на входе импульсных ИВЭП посвящено большое количество публикаций, приведу только некоторые из них: [4, 10, 11, 12]. Рекомендуется ознакомиться с работой П. Л. Хантера [11], вице-президента и технического директора фирмы Unipower Сorp. Упомянутую работу по праву можно назвать классической, посвященной методам коррекции КМ на входе импульсных ИВЭП.

Коэффициент мощности — это отношение активной мощности к полной. Низкий КМ импульсных ИВЭП обусловлен тем, что они являются нелинейной нагрузкой для сети переменного тока (все типы ИВЭП с импульсным принципом регулирования характеризуются отрицательным входным сопротивлением, но… это совсем другая история). При этом входной ток изменяется не по закону синусоиды, а представляет собой последовательность импульсов. Такие импульсы отличаются большой амплитудой и высоким содержанием высших гармоник, которые расфазированы с входным напряжением переменного тока и тем самым способствуют снижению коэффициента мощности: только первая гармоника входного тока вносит вклад в активную мощность, остальные лишь увеличивают действующий входной ток и уменьшают КМ. Cущественная нелинейность тока, потребляемого ИВЭП от cети, приводит к увеличению тока в нейтральном проводе до величины, превышающей его действующее значение в линейных проводах. В качестве нейтрального провода могут использоваться стальные полосы или стальная проволока, имеющие меньшее сечение, чем линейный провод. На нейтральном проводе по правилам не предусмотрены плавкие или автоматические предохранители [13], что при токах, превышающих значение допустимой токовой нагрузки, может привести к пожароопасной ситуации.

Коррекция КМ в импульсных ИВЭП осуществляется восстановлением искаженной формы входного тока до близкой к синусоидальной и находящейся в фазе с входным напряжением. Важным вопросом является, насколько близко к синусоиде надо подогнать форму входного тока, чтобы получить значение КМ 0,95 и выше.

В ИВЭП фирмы Zicon для коррекции КМ c целью повышения КПД применяется активный высокочастотный (70 кГц) метод коррекции на основе повышающего стабилизатора. В качестве интегральной микросхемы управления активным корректором мощности применяется усовершенствованный вариант ИМС UC3854, содержащий в своем составе усилитель напряжения, схему aналогового умножителя/делителя, усилитель тока и ШИМ с фиксированной рабочей частотой.

Рис. 10

На рис. 10 приведена значительно упрощенная высокочастотная схема коррекции КМ на основе повышающего стабилизатора. Выпрямленное синусоидальное напряжение сети поступает на схему умножителя, образуя опорный сигнал, а также сигнал, пропорциональный действующему значению напряжения сети. Отфильтрованное напряжение постоянного тока на выходе повышающего стабилизатора сравнивается с опорным напряжением Еопорн. с последующим усилением полученного сигнала ошибки.

Далее сигнал ошибки (рассогласования) подается на вход умножителя. Он перемножается с выходным напряжением в умножителе напряжения. В результате этого формируется сигнал, который модулирует длительность импульсов управления ключевым транзистором. Включение транзистора происходит в момент, когда напряжение на выходе датчика тока становится равным нулю (то есть при нулевом токе через индуктивность L). Выключение транзистора происходит в момент, когда линейно нарастающее напряжение с датчика тока становится равным изменяющемуся по синусоидальному закону напряжению с датчика выпрямленного напряжения.

После выключения транзистора ток в индуктивности начинает спадать, и при нулевом значении тока транзистор вновь включается. Далее процесс повторяется с достаточно высокой частотой. Усредненный ток в индуктивности оказывается синусоидальным по форме и почти совпадающим по фазе с выпрямленным напряжением. Таким образом, достигается высокое значение коэффициента мощности.

Обратная связь по напряжению является отрицательной, поэтому увеличение напряжения на выходе повышающего регулятора приводит к уменьшению сигнала ошибки, следовательно, уменьшается амплитуда импульсов тока в индуктивности и соответственно снижается среднее значение тока, что приводит к понижению выходного напряжения. Таким образом, обеспечивается стабилизация выходного напряжения в схеме ККМ при изменении напряжения сети. Данный метод обеспечивает значение КМ от 0,97 до 0,99 с очень низкими нелинейными искажениями, cтабилизированное выходное напряжение 400 В постоянного тока и широкий диапазон входных напряжений переменного тока, составляющий от 90 до 264 В.

Рис. 11

Для ряда приложений могут оказаться очень полезными ИВЭП с автоматическим переключением диапазона (код 76 по табл. 1). В них двухполупериодный мостовой выпрямитель путем коммутации преобразовывается в схему удвоения напряжения (рис. 11). Данный каскад вырабатывает постоянное выходное напряжение со средним значением около 300 В и частотой пульсации 100 Гц. Переключатель, управляемый интеллектуальной схемой, позволяет такому ИВЭП работать от сети переменного тока с номинальным напряжением как 115 В, так и 220 В; причем при подключении к сети 115 В входной выпрямитель работает в режиме удвоения напряжения. Мощность, потребляемая схемой управления, составляет 1,5 Вт.

Продолжение следует...

andrey@prosoft.ru


Статьи по: ARM PIC AVR MSP430, DSP, RF компоненты, Преобразование и коммутация речевых сигналов, Аналоговая техника, ADC, DAC, PLD, FPGA, MOSFET, IGBT, Дискретные полупрoводниковые приборы. Sensor, Проектирование и технология, LCD, LCM, LED. Оптоэлектроника и ВОЛС, Дистрибуция электронных компонентов, Оборудование и измерительная техника, Пассивные элементы и коммутационные устройства, Системы идентификации и защиты информации, Корпуса, Печатные платы

Design by GAW.RU