Владимир Волков
Применение датчиков давления фирмы MOTOROLA
Краткий обзор
Motorola, являясь одним из ведущих производителей электронных компонентов, выпускает широкий спектр датчиков давления MPX-серии, предназначенных для измерения абсолютного, относительного или дифференциального давления (рис. 1). В качестве чувствительного элемента в них используется запатентованный Motorola кремниевый пьезо-резистор X-ducerTM. Диапазон измеряемых давлений составляет, в зависимости от модели, от 0–10 до 0–1000 кПа при суммарной погрешности менее 5 % в диапазоне температур от 0 до 85°С. Датчики давления выпускаются с различной конфигурацией преобразователя сигнала: от просто чувствительного элемента без усилителя до моделей с полной термокомпенсацией/калибровкой усиления.
Рис. 1
В основе всех датчиков, несмотря на их внешние различия, лежит один и тот же базовый элемент, изображенный на рис. 2. Резистивный чувствительный слой нанесен на диафрагму. В элементе, предназначенном для измерения абсолютного давления, диафрагма с одной стороны герметично запаивается. В датчиках относительного и дифференциального давления через отверстие Р2 диафрагма испытывает давление и с другой стороны корпуса. В этом случае на дифференциальный элемент (с двумя портами) воздействуют разность давлений — Р1 и Р2. Выходной сигнал, таким образом, пропорционален данной разности. Однако следует учитывать, что такой элемент рассчитан на эксплуатацию только при перепаде давления Р1 > Р2. В датчике абсолютного давления измерение давления Р1 производится относительно вакуума.
Рис. 2
В зависимости от типа датчика, его функционального назначения и внутренней структуры используются корпуса с 4, 6 и 8 выводами, самые распространенные из которых представлены на рис. 3.
Рис. 3
Датчики MPX10–MPX200 содержат чувствительный резистивный элемент без температурной компенсации. Серия МРХ2ххх включает интегральную схему, осуществляющую как температурную компенсацию, так и нормализацию выходного сигнала по уровню, благодаря чему выходное дифференциальное напряжение 0 В соответствует давлению 0 кПа. Следующую функциональную группу представляют серии МРХ4ххх и МРХ5ххх, которые дополнительно содержат встроенную схему усиления и преобразования выходного сигнала в однополярный 0–4,7 В (рис. 4), что позволяет подавать его непосредственно на измерительный вход АЦП микроконтроллеров Motorola.
Рис. 4
Несмотря на преимущества, которые обеспечивает встроенный усилитель, традиционные датчики с дифференциальным выходом все еще не потеряли своей актуальности. Действительно, они проще и поэтому дешевле. Но главное, они позволяют выбрать наиболее удобный вариант сопряжения с измерительным модулем. Так, часто требуется интерфейс типа «токовая петля 20 мА», широко используемый для промышленного оборудования, или частотное преобразование сигнала для сопряжения с микроконтроллерами, в составе которых нет АЦП, но есть встроенный таймер. Кроме того, у датчиков с дифференциальным выходом выходной диапазон можно определенным образом «растягивать», управляя напряжением питания, что приводит к повышению точности измерений. Например, датчик MPX2010, имеющий номинальный диапазон измерения давления 0–10 кПа, при номинальном напряжении 10 В обеспечивает диапазон выходного напряжения 25 мВ. Если же на этот прибор подавать импульсы питания амплитудой 40 В с коэффициентом заполнения 10 %, то выходное напряжение вырастет до 100 мВ при том же давлении в 10 кПа. Таким образом, мы получаем повышение уровня выходного сигнала в четыре раза для максимального давления или, иначе, можем получить выходной сигнал 25 мВ при давлении в четыре раза меньшем (2,5 кПа [1])!
Схема модуля измерения сверхнизкого давления
В литературе [3] описано несколько вариантов сопряжения датчиков MPX с микропроцессорными модулями. Традиционно они строятся в основном на базе классических схем дифференциальных усилителей. Использование сдвоенных или счетверенных усилителей позволяет добиться улучшения массо-габаритных показателей. Интересный способ измерения в диапазоне давления до 2,5 кПа с точностью 1–2 % предлагается в [2]. Он основан на низкочастотной модуляции питающего напряжения, в данном случае амплитудой 24 В, подаваемого на датчик MPX2010. При этом амплитуда выходного сигнала достигает 15 мВ при 2,5 кПа. Такой же датчик в классической схеме включения с номинальным напряжением питания 10 В вырабатывает на выходе при том же давлении всего 6,5 мВ. Дополнительные затраты на оборудование незначительны и полностью окупают себя благодаря применению дешевого датчика общего назначения.
Электрическая схема модуля измерителя давления на основе восьмиразрядного микроконтроллера MC68HC705P9 приведена на рис. 5.
Рис. 5
Микроконтроллер по программе, записанной во Flаsh-память, производит периодическое подключение датчика Х1 к источнику высокого напряжения В+ через ключевую схему. В этот же момент производится считывание сигнала, поступающего с усилителя сигнала на вход AЦП микроконтроллера. В дальнейшем полученные данные могут быть переданы в управляющую систему через последовательный SPI-интерфейс или параллельный порт МК. Для данной схемы в [2] приводится пример простой коммутационной программы на языке С, с помощью которой можно сопрягать данный модуль с удаленной системой управления на базе высокопроизводительного микроконтроллера МС68НС11.
Преобразователь сигнала давления в частоту
В большинстве применений сигнал с выхода датчика давления подается на вход дополнительной аналоговой схемы, управляющей логики или микроконтроллера. Микроконтроллер при этом должен иметь в своем составе аналого-цифровой преобразователь. В противном случае требуется устанавливать дополнительную микросхему АЦП. Такая микросхема обычно подключается к микропроцессору через соответствующий последовательный коммуникационный интерфейс. Однако существует и альтернативный способ построения такой системы, если измерять не амплитуду, а частоту выходного сигнала. Большинство восьмиразрядных микроконтроллеров Motorola имеют в своем составе программируемый таймер с измерительным входом, позволяющим замерять временные параметры сигнала с разрешением в сотни наносекунд. Таким образом, если датчик сможет обеспечить выработку частотно-модулированного сигнала, то будут решены по крайней мере две проблемы: уменьшение стоимости оборудования и повышение помехоустойчивости при эксплуатации в условиях сильных электромагнитных помех.
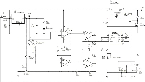
Рис. 6
На рис. 6 представлена принципиальная схема, описанная в [4], которая вырабатывает на выходе сигнал с частотой, пропорциональной давлению на датчике MPX2100. Фактически схема представляет собой линейный преобразователь напряжение—частота, выполненный на микросхеме мультивибратора AD564. Номиналы времязадающих цепей выбраны таким образом, что номинальному давлению (0 кПа) соответствует выходной сигнал частотой 1 кГц, а максимальному (100 кПа) — 10 кГц. Регулировка выходной частоты при нулевом давлении осуществляется резистором R12, а при максимальном — R13. Следует отметить, что данное решение можно использовать также и с другими датчиками серии MPX2000, малое выходное напряжение которых (единицы мВ) не позволяет использовать их при длинных линиях связи из-за существенного влияния на точность измерений электромагнитных наводок.
Литература
- Baum, Jeff. Low-Pressure Sensing with the MPX2010 Pressure Sensor. Motorola application note AN1551/D.
- Baum, Jeff. Jacobsen, Eric. Very Low-Pressure Sensing Solution with Serial Communication Interface. Motorola application note AN1584/D.
- Schultz, Warren. Interfacing Pressure Sensors to Microcomputers. Motorola application note AN1318/D.
- Baum, Jeff. Low-Pressure Sensing with the MPX2010 Pressure Sensor. Motorola application note AN1551/D.
volkov@platan.ru
|