Окончание. Начало в № 1 2001 г.
Владимир Башкиров
IR2159, IR21591 —
прецензионные контроллеры диммеров нового поколения
4. Технические характеристики. Абсолютные максимальные значения
|
Параметр |
Min. |
Max. |
Ед. изм. |
Vb |
Плавающее напряжение питания верхнего уровня |
-0,3 |
625 |
B |
Vs |
Плавающее напряжение смещения верхнего уровня |
Vb-25 |
Vb+25 |
B |
Vho |
Плавающее напряжение выхода верхнего уровня |
Vs-0,3 |
Vb+0,3 |
B |
Vio |
Плавающее напряжение выхода нижнего уровня |
-0,3 |
Vcc+0,3 |
B |
Iomax |
Максимально допустимый выходной ток (на том или другом выходе) с учетом емкости Миллера МОП ПТ |
-500 |
500 |
mA |
Vvco |
Напряжение на входе ГУН |
-0,3 |
6 |
B |
Icph |
Ток на выходе СРН |
-5 |
5 |
mA |
Viph |
Напряжение на входе IPH |
-0,3 |
5,5 |
B |
Vdim |
Напряжение на входе управления диммингом |
-0,3 |
5,5 |
B |
Vmax |
Установка максимально допустимого входного напряжения
| -0,3 |
5,5 |
B |
Vmin |
Установка минимально допустимого входного напряжения
| -0,3 |
5,5 |
B |
|
Напряжение на входе токовой ОС |
|
|
|
Vcs |
Ток на входе выключения |
-0,3 |
5,5 |
B |
Isd |
Ток питания (замечание 1) |
-5 |
5 |
mA |
dV/dt |
Допустимая скорость изменения напряжения смещения |
-50 |
50 |
B/mc |
Pd |
Мощность, рассеиваемая корпусом при внешней температуре +25 °С (16-выводной DIP) |
- |
1,6 |
Вт |
Pd |
Мощность, рассеиваемая корпусом при внешней температуре +25 °С (16-выводной SOIC) |
- |
1,25 |
Вт |
Rth ja |
Тепловое сопротивление переход/среда, DIP-16 |
- |
75 |
°C/Вт |
Rth ja |
Тепловое сопротивление переход/среда, SOIC-16 |
- |
100 |
°C/Вт |
Tj |
Температура перехода |
-55 |
150 |
°C |
Ts |
Температура хранения |
-55 |
150 |
°C |
Tl |
Температура (припоя, 10 с) |
- |
300 |
°C |
Замечание. Эта ИС содержит диод Зенера между выводами VCC и COM с номинальным пробивным напряжением 15,6 В. Примите к сведению, что этот вывод источника не должен управляться источником питания постоянного тока с низким импедансом с напряжением больше чем VCLAMP, заданном в разделе Электрические характеристики.
Таблица. Рекомендуемые условия эксплуатации.
|
Параметр |
Min. |
Max. |
Ед. изм. |
Обозначение |
Определение |
|
|
|
Vbs |
Плавающее напряжнеие питания верхнего уровня |
Vcc-0,7 |
VCLAMP |
B |
Vs |
Напряжение смещения источника верхнего уровня в устойчивом состоянии |
-1 |
600 |
B |
Vcc |
Напряжение питания |
VCCUV+ |
VCLAMP |
B |
Icc |
Ток питания |
Замечание 2 |
10 |
mA |
Vvco |
Напряжение на выходе VCO |
0 |
5 |
B |
Vdim |
Напряжение на выходе DIM |
0 |
5 |
B |
Imax |
Ток на выходе МАХ (значение 3) |
-750 |
0 |
mkA |
Vmin |
Напряжение на выходе MIN |
1 |
3 |
B |
Rfmin |
Сопротивление установки минимальной частоты |
10 |
100 |
kOm |
Isd |
Ток на выводе отключения |
-1 |
1 |
mA |
Iics |
Ток на выводе контроля тока |
-1 |
1 |
mA |
Tj |
Температура перехода |
-40 |
125 |
°C |
Замечание. 1. Должна быть обеспечена величина тока через вывод VCC, достаточная для возможности стабилизации напряжения на этом выводе внутренним диодом Зенера с напряжением 15,6 В. 2. Вход MAX является источником тока управляемым напряжением. Для обеспечения оптимальной характеристики токового зеркала интерфейса димминга этот ток должен иметь величину в диапазоне от 0 до 750 мкA.
Электрические характеристики
VCC = VBS = VBIAS = 14±0.25В, VCS = 0.5 в, VSD= 0 В, RFMIN = 40.0 кОм, CVCO = 10 нФ, VDIM=0 В, RMAX = 33 кОм, RMIN = 56 кОм, VCPH=0 В, CLO,HO = 1000 пкф, TA=25 °C, если не оговорены другие условия.
Параметр |
ТА=25°С |
Ед. изм |
Режим измерения |
Обозначение |
Определение |
Min. |
Тип |
Max. |
Характеристики питания |
VCCUV+ |
Порог источника VCC по низкому напряжению при нарастании напряжения |
12 |
12,5 |
13 |
B |
|
VCCHYS |
Гистерезис источника VCC при блокировке низкого напряжения |
1.5 |
1.6 |
1.7 |
|
|
IQCCUV |
Ток покоя в режиме блокировки по низкому напряжению питания |
- |
200 |
- |
мкА |
VCC=10 B |
IQCCFLT |
Ток покоя в режиме блокировки отказа |
- |
240 |
- |
мкА |
SD=5 B, CS=2 b, или Tj>TSD |
IQCCFMIN |
Ток питания VCC при FMIN для IR2159 |
- |
5,6 |
- |
мкА |
VVCO=0 B |
IQCCFMAX |
Ток питания VCC при FMAX для IR2159 |
- |
6,6 |
- |
мкА |
VVCO=5 B |
IQCCFMIN |
Ток питания VCC при FMIN для IR21591 |
- |
5,4 |
- |
мкА |
VVCO=0 B |
IQCCFMAX |
Ток питания VCC при FMAX для IR21591 |
- |
6,8 |
- |
мкА |
VVCO=5 B |
VCLAMP |
Напряжение стабилизации VCC диодом Зенера |
14,5 |
15,6 |
16,5 |
B |
ICC=10 мА |
Характеристики источника с плавающим выходом |
IQBS0 |
Ток покоя источника VBS |
- |
0 |
- |
мкА |
VHO=VS |
IQVBS1 |
Ток покоя источника VBS |
- |
30 |
- |
мкА |
VHO=VB |
VBSMIN |
Минимум напряжения BVS, требуемого для надежной работы выхода НО |
- |
4 |
5 |
B |
|
ILK |
Ток утечки источника смещения |
- |
- |
50 |
мкА |
VB=VS=600 B |
Характеристики входа/выхода генератора |
FVCO |
Частота ГУН IR2159 |
- |
25 |
- |
КГц |
VVCO=0 B, RFMIN=39 кОм |
|
|
- |
95 |
- |
|
VVCO=5 B, RFMIN=10 кОм |
|
|
- |
30 |
- |
|
VVCO=0 B, RFMIN=68 кОм |
FVCO |
Частота ГУН IR2159 |
- |
230 |
- |
|
VVCO=5 B, RFMIN=10 кОм |
D |
Скважность на выходах драйвера |
- |
50 |
- |
% B |
VVCO=0 B |
VVCOFLT |
Напряжение на выводе FLT в режиме отказа |
- |
5 |
- |
|
|
VCT- |
Нижний порог изменения напряжения на Ст |
- |
2 |
- |
|
|
VCTFLT |
Напряжение на выходе Ст в режиме блокировки отказа |
- |
0 |
- |
мв |
SD-5 B, CS=2 b, или Tj>TSD |
ICOPH |
Разрядный ток на выводе VCO в режиме подогрева |
- |
1 |
- |
мкА |
VCPH < 5 B |
IVCODIM |
Разрядный ток на выводе VCO в режиме димминга |
- |
16 |
- |
мкА |
VCPH < 5 B |
IVCOPK |
Амплитуда зарядного тока на выводе VCO |
- |
60 |
- |
мкА |
VCPH<5 B, VCS>VIPH |
TDTLO |
Пауза на выходе LO IR2159 |
- |
1,8 |
- |
мкс |
|
TDTHO |
Пауза на выходе HO IR2159 |
- |
1,8 |
- |
мкс |
|
TDTO |
Пауза на выходе LO IR21591 |
- |
1,8 |
- |
мкс |
|
TDTHO |
Пауза на выходе HO IR21591 |
- |
1,8 |
- |
мкс |
|
Выходные характеристики дравйвера затвора |
VOL |
Выходное напряжение нижнего уровня |
- |
- |
100 |
мВ нс |
VBIAS-VO |
VOH |
Выходное напряжение нижнего уровня |
- |
- |
100 |
мВ нс |
VBIAS-VO |
tr |
Время нарастания при включении |
- |
- |
150 |
мВ нс |
VBIAS-VO |
tf |
Время спада при выключении |
|
|
100 |
нс |
|
Характеристики подогрева |
ICPH |
Зарядный ток на выводе СРН |
- |
1,3 |
- |
мкА |
|
VCPHIGN |
Пороговое напряжение на выводе СРН в режиме поджига |
- |
5 |
- |
B |
|
VCPHCLMP |
Напряжение clamp на выводе СРН |
- |
10 |
- |
B |
|
IIPH |
Ток источника постоянного тока на выводе IPH |
- |
25 |
- |
мкА |
IIPH=1/RFMIN |
VCSTH |
Пороговое напряжение регулирования пикового тока подогрева |
- |
0,7 |
- |
B |
VCSTH=IIPH x RFMIN |
VCPHFLT |
Напряжение на выводе СРН в режиме отказа или блокировки по низкому напряжению питания |
- |
0 |
- |
B |
SD=5 B или СЫ=2 В или Tj>TSD |
Характеристики поджига |
VCSTH |
Пороговое напряжение по пиковому току перегрузки |
- |
1,6 |
- |
B |
VCPH<5 B |
Характеристики схемы защиты |
VSDTH+ |
Пороговое напряжение на выводе отключения по нарастающему напряжению |
- |
2 |
- |
B |
|
VVDCTH+ |
Пороговое напряжение по нарастающему напряжению на выводе VDС |
- |
5,1 |
- |
B |
|
VDHYS |
Гистерезис на выводе SD |
- |
150 |
- |
мВ |
|
VVDCHYS |
Гистерезис на выводе VDC |
|
2,1 |
|
B |
|
VSDCLMP |
Напряжение clamp на выводе SD |
- |
7,6 |
- |
B |
ISD=100мА |
VCSTH |
Пороговое напряжение защелки по пиковому току перегрузки |
- |
1,6 |
- |
B |
|
TSD |
Температура выключения по перегреву перехода |
- |
165 |
- |
°C |
|
Фазовое управление |
VCSTHZX |
Порговое напряжение при переходе через ноль |
|
0 |
|
B |
|
KFB |
Внутренний резистр FB контроля фазы |
|
5,7 |
|
kOm |
|
TBlank |
Внутреннее время бланкирования при переходе через ноль |
|
400 |
|
нс |
|
Интерфейс димминга |
VDIMOFF |
Напряжение offset на выводе DIM |
- |
0,5 |
- |
B |
|
VDIM |
Диапазон входного напряжения на выводе DIM |
0 |
- |
5 |
B |
|
VMINMIN |
Минимальное напряжение установки на входе MIN |
- |
1 |
- |
B |
VDIM=5 B |
VMINMAX |
Максимальное напряжение установки на входе MIN |
- |
3 |
- |
В |
VDIM=5 B |
VDIMTH |
Пороговое напряжение ГУН для IR2159 |
- |
0,5 |
3 |
В |
|
VDIMTH |
Пороговое напряжение ГУН для IR2159 |
- |
1,1 |
3 |
В |
|
Интерфейс димминга |
VFMIN |
Напряжение на выводе FMIN при нормальной работе |
- |
5,1 |
- |
B |
|
VFMINFLT |
Напряжение на выводе FMIN при отказе |
- |
0 |
|
B |
SD=5 B или CS=2 B или Tj>TSD |
Замечание. При обнаружении состояния перегрева (Tj > 175°C) ИС защелкивается. Чтобы произвести переустановку этой защелки при блокировке отказа, на выводе SD должен быть установлен высокий, а затем низкий уровень, или напряжение источника VCC ИС должно быть уменьшено до уровня ниже порогового уровня блокировки по низкому напряжению (VCCUV-).
5. Типовая схема включения
и порядок работы

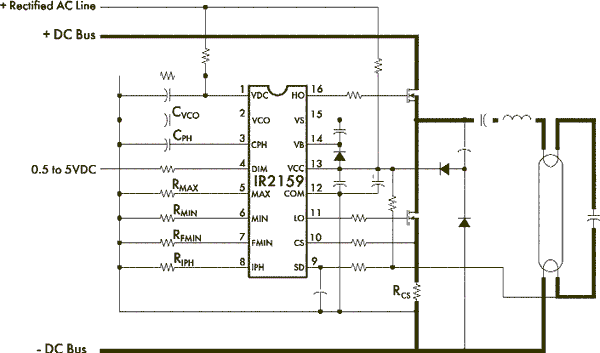
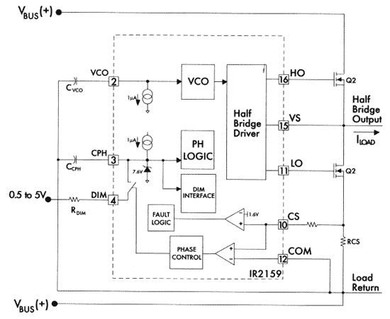
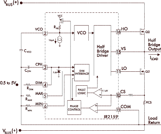
Рис. 9. Схема включения IR2159
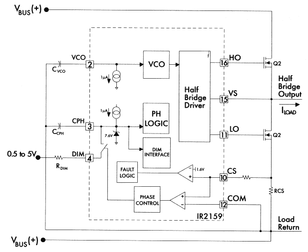
Типовая схема включения IR2159 для варианта балласта с одной люминесцентной лампой приведена на рис. 9 . Функциональная схема ИС представлена на рис. 10.
Для обеспечения быстрого старта флуоресцентных ламп в ИС IR2159 используется последовательность управления, позволяющая обеспечить последовательное снижение частоты генерации при смене режимов работы — старта, подогрева, поджига, димминга. Подобный закон изменения частоты рекомендуется для ламп таких типов, где частота поджига находится слишком близко от частоты запуска для обеспечения надежного зажигания лампы при всех допусках на производимые компоненты резонансного LC-контура.

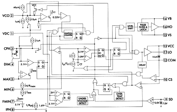
Рис. 10. Функциональная схема IR2159

Рис. 11. Узел диммера, обеспечивающий режим старт
Функционирование ИС IR2159/IR21591 в режимах старта, подогрева, поджига и димминга происходит следующим образом.
Режим блокировки при низком напряжении
сети
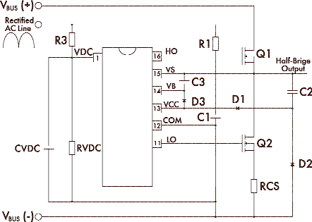
Этот режим работы ИС гарантирует ее готовность к работе до активации драйверов и микромощное потребление в режиме старта (ток менее 200 мкА). На рис. 11 изображены выводы ИС и навесные элементы, участвующие в работе во время этого режима (R1, C1, C2, D1, D2). Конденсатор С1 заряжается выпрямленным напряжением сети через резистор R1. Когда напряжение на нем превысит порог, необходимый для старта, а напряжение на выводе VDC — 5,1 В, ИС включается, и на выводах LO, HO появляются управляющие импульсы с выхода внутреннего генератора ИС. Конденсатор С1 начинает разряжаться вследствие возрастания тока потребления ИС (рис. 12).
 |
рис. 12. Напряжение на конденсаторе С1 |
Во время цикла разряда выпрямленный ток зарядового насоса заряжает конденсатор С1 до уровня выше минимального рабочего напряжения ИС (определяемого внутренним диодом Зенера) 15,6 В. Бутстрепный диод D3 и конденсатор С3 обеспечивают напряжение питания для цепи драйвера верхнего уровня. Для гарантирования того, что этот источник питания готов к работе, до появления первого импульса на выходе HO появляется импульс на выходе LO. Во время режима блокировки при пониженном напряжении потенциалы на выходах драйверов верхнего и нижнего уровней имеют низкий уровень, вывод VCO подсоединен ко внутреннему источнику напряжения 5 В, устанавливая максимальную частоту в режиме старта, а вывод СРН закорочен внутри ИС на вывод СОМ, устанавливая время подогрева.
Для возникновения генерации на выходах HO и LO напряжение на выводах VCC и VDC должно быть выше 5,1 В. Делитель R3, RVDC выпрямленного напряжения сети соединен со входом VDC и формирует напряжение, которое сравнивается с величиной порога пониженного напряжения сети.

Рис. 13. Узел, обеспечивающий режим подогрева
Величина емкости фильтрующего конденсатора выбирается так, чтобы исключить возможность превышения порога 3 В при пониженном напряжении сети. Такой контроль необходим из-за возможности погасания лампы прежде, чем в ИС будет установлен соответствующий режим работы (такая ситуация получила название brown-out). Подобная ситуация может возникнуть, когда напряжение шины постоянного тока упадет до уровня ниже минимального уровня, необходимого для поддержания нужного напряжения на лампе конденсатором колебательного контура. Заблаговременное обнаружение ситуации такого рода обеспечивает штатный режим выключения ИС прежде снижения напряжения на шине постоянного тока ниже допустимого и перевод ИС в режим подогрева при повышении напряжения на шине постоянного тока до допустимой величины.
Режим подогрева
В режим подогрева ИС переходит, когда напряжение на выводе VCC превысит порог UVLO+ и напряжение на выводе VDC превысит 5,1 В. Внутренний генератор запускается на максимальной частоте, и на выходах HO, LO появляются последовательности импульсов с 50%-й скважностью и паузой на переключение 2 мкс, установленной внутри ИС. Вывод СРН отсоединен от вывода СОМ, и внутренний источник тока (рис. 13) линейно заряжает током 1 мкА внешний времязадающий конденсатор, соединенный с выводом СРН.
 |
Рис. 14. Временные диаграммы регулирования пикового тока нагрузки |
Внутренний источник тока 1 мкА медленно разряжает внешний конденсатор, соединенный с выводом VCO. Это вызывает снижение частоты, что при работе на частотах выше резонанса влечет повышение тока нагрузки. Когда пиковое напряжение, измеренное на выводе CS, созданное частью тока нагрузки, протекающей через внешний резистор RCS, достигнет уровня напряжения на выводе IPH, внутренний источник тока 60 мкА подсоединяется к выводу VCO и конденсатор заряжается (рис. 14). Это заставляет частоту расти, а ток нагрузки уменьшаться. Когда напряжение на выводе CS становится ниже, чем на выводе IPH, источник 60 мкА отсоединяется и частота снова снижается. Эта обратная связь регулирует ток подогрева так, чтобы он соответствовал запрограммированному по входу IPH значению в течение всего режима подогрева.
Режим поджига
ИС переходит в режим поджига, когда напряжение на выводе СРН достигает 5 В. Режим поджига инициализируется по мере того, как конденсатор на выводе VCO линейно разряжается через внутренний источник тока 1 мкА (рис. 15). Частота линейно снижается в сторону резонансной частоты выходного каскада, имеющего высокую добротность Q, вызывая повышение напряжения на лампе и тока нагрузки (рис. 16). Частота повышается до тех пор, пока не произойдет поджиг лампы или не будет достигнуто ограничение по току для IR2159. В последнем случае ИС переходит в режим работы в случае отказа.
Рис. 15. Узел, обеспечивающий режим поджига
 |
Рис. 16. Временные диаграммы для режима поджига |
Пороговое напряжение 1,6 В, установленное в ИС по входу CS, и номинал резистора RCS, соединенного со входом CS, определяют максимально допустимую величину пикового тока поджига (и как следствие, напряжения поджига). Пиковый ток поджига не должен превосходить допустимых величин токов для транзисторов выходного каскада и не должен ни при каких условиях насыщать дроссель резонансного контура. После поджига лампы частота продолжает снижаться до тех пор, пока напряжение на выводе VCO не достигнет уровня напряжения VDIMTH, соответствующего минимальной рабочей частоте, установленной по входу FMIN внешним резистором. Контур фазового управления замыкается, и ИС переходит в режим димминга. Процесс перехода от поджига к диммингу является управляемым. На рис. 16 ему соответствует интервал времени IGN-TO-DIM.

Рис. 17. Узел, обеспечивающий режим димминга
|
 |
Рис. 18. Временные диаграммы для режима фазового управления |
Рис. 19. Принцип работы интерфейса димминга |
С целью исключения перехода из одного режима в другой при отсутствии поджига в ИС предусмотрен контроль поджига по изменению фазы в течение 10 циклов работы ГУН (счетчик Ignition Counter на рис. 10), прежде чем выдается разрешение на переход к диммингу.
Для обеспечения надежного поджига резистором по входу FMIN следует установить частоту на 5 кГц ниже частоты поджига либо частоты, соответствующей 100 % яркости (в зависимости от того, какая из них ниже). Для управления процессом перехода из режима поджига в режим фазового управления, или, что то же самое, от максимальной яркости к яркости, установленной по входу управления, вывод DIM подсоединяется к выводу СРН при переходе в режим фазового управления. Резистор RDIM на входе DIM разряжает конденсатор на входе СРН до уровня напряжения, установленного для режима димминга. Резистор может быть выбран так, чтобы переход из режима в режим был скорым с минимальным числом видимых вспышек лампы сразу после поджига, либо, наоборот, чтобы яркость до желаемой величины снижалась плавно. Однако, если время перехода от поджига к диммингу будет выбрано слишком малым, реакция (изменение частоты) может оказаться более короткой, чем постоянная времени ионизации лампы (миллисекунды). Это может привести к росту частоты выше значения, соответствующего минимальной яркости, то есть к погасанию лампы.
Конденсатор по входу СРН выполняет несколько функций. Он используется для установки времени подогрева, формирования совместно с RDIM режима перехода от поджига к диммингу, а также используется в качестве фильтрующей емкости по выводу DIM в режиме димминга для увеличения устойчивости к высокочастотным шумам и для снижения общего числа компонентов.
Режим димминга
Для регулирования мощности излучения лампы рассогласование между задающей фазой и фазой тока выходного каскада должно заставлять ГУН изменять частоту в нужном направлении, определяемом передаточной функцией выходного каскада, так чтобы ошибка стремилась к нулю. Внутренний источник тока 15 мкА подсоединен в режиме димминга к выводу VCO (рис. 17) для обеспечения разряда конденсатора Сvco и снижения частоты до требуемой величины. По достижении согласованного состояния фазовый детектор каждый раз при возникновении импульса ошибки посылает короткие импульсы на Р-канальный МОП-транзистор с открытым стоком, который заряжает конденсатор Cvco через внутренний резистор RFB. Это заставляет интегратор по входу VCO поддерживать фазу выходного каскада, в точности соответствующей заданной (рис. 18). ИС IR2159 содержит интерфейс для аналогового управления мощностью лампы.
 |
Рис. 20. Узел контроля тока |
По входу DIM можно устанавливать напряжение постоянного тока в диапазоне от 0,5 до 5 В. Напряжение 5 В соответствует минимальному сдвигу фаз (максимальной мощности на лампе). Выходом интерфейса димминга является напряжение VMIN на выводе MIN, которое сравнивается с напряжением VCT внутреннего времязадающего конденсатора СТ для выработки частотно-независимого цифрового сигнала задающей фазы (рис. 19).
Время заряда времязадающего конденсатора от 1 до 5,1 В определяет время нахождения во включенном состоянии выходных драйверов затворов верхнего НО и нижнего LO уровней, и соответствует возможному сдвигу фазы тока нагрузки –1800 (минус пауза на переключение). Для диапазона от 0 до – 900 напряжение на выводе MIN ограничивается диапазоном напряжений от 1 до 3 В, устанавливаемым по входам MIN и MAX. Внешний резистор программирует по выводу МАХ минимальный задающий сдвиг фаз (максимальная мощность на лампе), соответствующий напряжению 5 В на выводе DIM, а внешний резистор по выводу MIN устанавливает максимальный задающий сдвиг фаз (минимальная мощность на лампе), соответствующий напряжению 0,5 В на выводе DIM.
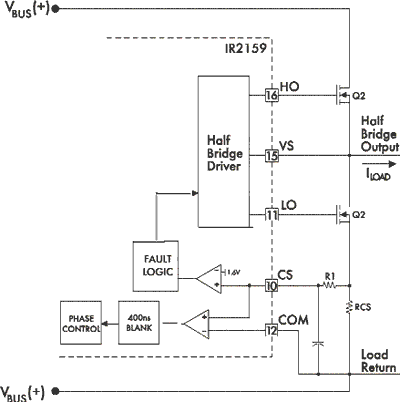
Для определения момента перехода фазы через ноль и защиты от возможной перегрузки по току в режиме димминга используется узел обратной токовой связи (рис. 20).
 |
Рис. 21. Временная диаграмма контроля тока |
Для исключения влияния шумов переключения, которые могут возникнуть при включении ключа нижнего уровня полумоста выходного каскада, цифровой токочувствительный контур бланкирует сигнал с компаратора, обнаруживающего момент перехода через ноль, на 400 нс после появления сигнала высокого уровня на выводе LO (рис. 21). Это немного сужает диапазон димминга при минимальном сдвиге фаз (максимальной мощности рассеивания на лампе). Внешний программирующий резистор по входу MAX должен быть выбран так, чтобы интервал бланкирования был отделен от интервала, соответствующего минимальному сдвигу фаз. Последовательный резистор R1 необходим для ограничения полного тока, вытекающего из вывода CS, когда напряжение на RCS падает ниже –0,7 В. Фильтрующий конденсатор по выводу CS используется для уменьшения влияния прочих источников асинхронных шумов.
Режим работы при обнаружении отказа
В режиме димминга контур регулирования пикового тока, используемый в режимах подогрева и поджига, неактивирован. В случае переключения не при нулевом напряжении на выходе полумостовой схемы могут возникнуть всплески тока большой амплитуды (рис. 22). Перегорание нити, деградация лампы в конце срока службы, удаление лампы или слишком короткая пауза переключения могут вызвать переход в режим жесткого переключения.
 |
Рис. 22. Временные диаграммы для режимов нормального и жесткого переключения |
Если пиковое напряжение на выводе CS в режиме димминга превысит 1,6 В, ИС переходит в режим работы при отказе, и драйверы верхнего и нижнего ключей выключаются. Если напряжение питания на выводе VCC становится равным или ниже напряжения на выводе CS, ИС переходит в режим подогрева.
6. Проектирование
высокочастотного
балласта на базе ИС IR2159
Требования к лампе
До начала выбора элементов выходного каскада и вычисления рабочих точек должны быть определены следующие требования к лампе:
- ток предварительного подогрева нити (Iph),
- время предварительного подогрева (tph),
- максимальное напряжение лампы в режиме подогрева (Vph max),
- напряжение поджига лампы (Vign),
- мощность на лампе при 100 % яркости (Р100 %),
- напряжение на лампе при 100 % яркости (V100 %),
- мощность на лампе при 1 % яркости (Р1 %),
- напряжение на лампе при 1 % яркости (V1 %),
- минимальный ток подогрева катода (ICatmin).
Выбор элементов выходного каскада
Номиналы элементов выходного каскада (L,С) и положение рабочих точек связаны между собой приведенными ниже уравнениями.
Для заданных величин L,C, входного напряжения Vin и тока подогрева Iph пиковое напряжение подогрева определяется из (5):
Результирующая рабочая частота в режиме подогрева определяется из (6):
Результирующая рабочая частота в режиме поджига определяется из (7):
Полный ток нагрузки во время поджига определяется из (8):
Рабочая частота при максимальной мощности на лампе определяется из (9):
Ток подогрева катода при минимальной мощности лампы определяется из (10):
Итерационный процесс расчета номинальных значений L и С продолжается до тех пор, пока не будут удовлетворены следующие ограничения:
Vph<Vphmax
fph-fign > 5 кГц
Iign<Iignmax
ICath1%>ICathmin
Программирование IR2159 и определение
номиналов навесных элементов
Для программирования интерфейса димминга ИС должна быть определена фаза тока выходного каскада при минимальной и максимальной мощностях на лампе. Используя (2, 3) и определенные при расчете величины L,C, можно вычислить минимальную и максимальную величины фазы.
Номинал балластного резистора R1 (см. рис. 12), подающего выпрямленное напряжение сети на вывод VCC, определяется как (11):
Номиналы резисторов делителя выпрямленного напряжения сети для питания вывода VDC (резистор R3 установлен между шиной выпрямленного напряжения сети и выводом VDC, резистор RVDC установлен между минусовой шиной постоянного тока и выводом VDC, см. рис. 12) должны быть такими, чтобы напряжение на выводе VDC после подачи питания было выше 5,1 В и выполнялось соотношение (12)
Номиналы навесных элементов, подключенных к программирующим входам ИС, могут быть определены следующим образом (13–18)
Заключение
В силу своих преимуществ ИС IR2159, IR21591 претендуют на роль лидеров среди контроллеров современных высокочастотных электронных балластов с управляемой мощностью излучения лампы.
Их внедрение открывает путь к созданию диммеров нового поколения — высокоточных, с широким диапазоном регулирования мощности, компактных, высоконадежных и с более низкой ценой. Это дает возможность применять их в осветительной технике для решения широкого круга задач.
Помимо рассмотренной типовой схемы включения, эти контроллеры могут быть применены не только в распространенных схемах, где используется различное соединение флуоресцентных ламп, но и для управления лампами других типов, например натриевыми.
Литература
1. IR2159/IR21591. Dimming ballast control IC, International Rectifier, Data Sheet PD60169-C
2. Ribarich T., Ribarich J. A new control method for dimmable high-frequency electronic ballasts. in IEEE-IAS Conf.Rec.,1998.
3. Башкиров В. IR21571-контроллер электронных балластов нового поколения. Компоненты и nехнологии, № 7, 2000.
irmoscow@online.ru
Представительство International Rectifier
|