Рубликатор

 



























Все о псориазе



Дмитрий Садченков

Радиочастотные трансиверы на одном чипе

Норвежская фирма Gran-Jansen AS производит радиочастотные трансиверы на одном чипе. Выпускаются два типа таких трансиверов: GJRF400 для работы в диапазоне 400 МГц с использованием принципа скачкообразной перестройки частоты (FHSS) и GJRF915 для работы в диапазоне 900 МГц. Преимущества использования микросхем трансиверов в практических конструкциях различных устройств очевидно: упрощается реализация решаемой задачи и одновременно с этим снижаются затраты на серийное производство. Познакомимся с особенностями микросхемы трансивера GJRF400.

Микросхема трансивера GJRF400 предназначена для применения в устройствах дистанционного управления, системах сигнализации, других системах управления и контроля. Возможно также ее использование для передачи данных на небольших скоростях между компьютерами. Типовая система на ее основе состоит из микропроцессора, трансивера и небольшого числа внешних деталей.

Основные технические данные микросхемы трансивера GJRF400:

  • выходная мощность передающего устройства — 5 мВт;
  • чувствительность приемного устройства — 110 дБм;
  • типовая рабочая частота — 434 МГц (возможна работа в диапазоне 300…500 МГц);
  • скорость передачи данных — 9600 бит/с;
  • напряжение питания — 3 В;
  • потребляемый ток 16 мА в режиме приема и 25 мА в режиме передачи;
  • четырехпроводное соединение для реализации управления.
  • Данные микросхемы используются в следующих областях:

  • беспроводные сети;
  • системы сигнализации;
  • системы двустороннего вызова (пейджинга);
  • телеметрия;
  • системы контроля окружающей среды;
  • беспроводные репитеры;
  • мониторинг доступа и перемещений;
  • дистанционные измерения;
  • беспроводные считыватели штрих-кода.
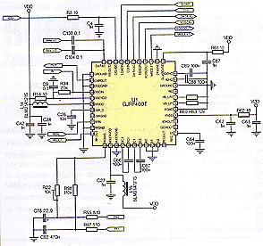
  • Микросхема трансивера GJRF400 выпускается в 44-выводном корпусе типа TQFP44. На рис. 1 изображена ее структурная схема, а в таб. 1 описано назначение ее выводов.

    Рис. 1

    Рис. 1

    Таблица 1

    Обозначение Описание Обозначение Описание
    1 RecC Конденсатор выпрямителя 23 ground Земля подложки
    2 QchOut Выход Q-канала 24 CmpOut Выход ФД
    3 IchOut Выход I-канала 25 OscGnd Земля генератора Колпица и подложки
    4 IFVdd Питание тракта ПЧ 26 OscIn Вход генератора Колпица (подключение резонатора)
    5 IFGnd Земля тракта ПЧ 27 OscVdd Питание генератора Колпица
    6 Vb lp1 Резистор гираторного фильтра 28 RFVdd Питание МШУ и УМ
    7 Vb lp2 Резистор гираторного фильтра 29 LNA C Внешний стабилизирующий конденсатор МШУ
    8 NC Не подключен 30 LNAGnd Земля первого каскада МШУ
    9 ground Земля подложки 31 RFin Вход УВЧ (МШУ)
    10 IchC Конденсатор усилителя I-канала 32 RFGnd Земля МШУ, УМ и подложки
    11 QchC Конденсатор усилителя Q-канала 33 RFout Выход УМ
    12 GuardVdd Защита по питанию 34 PAbias Внешний резистор смещения УМ
    13 DigGnd Земля цифровой части схемы 35 MixerVdd Питание смесителя
    14 ModOut Выход модулятора для модуляции ГУН/КвГ 36 MixerGdd Земля смесителя
    15 XoscOut Выход КвГ 37 qc2 Конденсатор УПЧ Q-канала
    16 XoscIn Вход КвГ 38 qc1 Конденсатор УПЧ Q-канала
    17 DataIXO Двунаправленный порт передачи данных 39 ic1 Конденсатор УПЧ I-канала
    18 Clock Синхронизация 40 ic2 Конденсатор УПЧ I-канала
    19 Load Нагрузка 41 A0 Вход установки усиления УПЧ
    20 DigVdd Питание цифровой части схемы 42 A1 Вход установки усиления УПЧ
    21 RxOutD Выход цифрового канала I/Q 43 A2 Вход установки усиления УПЧ
    22 DataC Конденсатор фильтра цепи передачи данных 44 RecOut Выпрямленный сигнал выходного уровня I-канала
    Передающее устройство состоит из синтезатора частоты с фазовой автоматической подстройкой (ФАПЧ) и усилителя мощности. Синтезатор частоты, в свою очередь, включает: генератор, управляемый напряжением (ГУН), предварительное пересчетное устройство, программируемые делители частоты и фазовый детектор (ФД). Фильтр системы ФАПЧ — внешний. ГУН собран по схеме Колпица (емкостной трехточки) и требует применения внешнего кварцевого резонатора и варикапа. Частотная манипуляция (FSK) может осуществляться непосредственно в ГУН или в цепи кварцевого резонатора. Синтезатор имеет два разных делителя частоты — N и M. Длина регистров N и M составляет соответственно 10 и 12 бит. Для всех видов FSK-модуляции данные подаются на вход Data IXO.

    В режиме приема синтезатор генерирует сигнал гетеродина. Коэффициент деления делителей N и M изменяется, что обеспечивает сохранение значения частоты гетеродина в регистрах N0 и M0. Сигнал со входа приемника усиливается малошумящим усилителем (МШУ) и подается на сдвоенный квадратурный смеситель. На его выходе образуются два одинаковых канала приема с сигналами, сдвинутыми по фазе относительно друг друга на 90°. Каждый канал приема имеет усилитель с изменяемым коэффициентом усиления, RC-фильтр нижних частот (ФНЧ) второго порядка для защиты гираторного фильтра от сигналов высокого уровня в каналах приема, гираторный фильтр и ограничитель. Функцию основного фильтра канала приема выполняет гираторный фильтр, представляющий собой пятиполюсный эллиптический ФНЧ. Применение эллиптического фильтра минимизирует требуемую емкость для достижения необходимой избирательности и динамического порога.

    Частоту среза ФНЧ можно изменять подбором внешнего резистора.

    Демодулятор выделяет выходные сигналы I- и Q-каналов приема и формирует выходной цифровой сигнал данных. При демодуляции происходит сравнение фазы сигналов I- и Q-каналов. Если фаза сигнала в I-канале запаздывает относительно фазы сигнала Q-канала, то частота сигнала FSK сдвинута выше частоты гетеродина. При этом формируется сигнал логической 1. Если же фаза сигнала в I-канале опережает фазу сигнала Q-канала, то частота сигнала FSK сдвинута ниже частоты гетеродина. При этом формируется сигнал логического 0. Выходной сигнал приемного устройства снимается с вывода Data IXO. Для программирования схемы используются три вывода последовательного интерфейса. Внешние компоненты применяются для согласования входного и выходного сопротивлений тракта ВЧ, развязки цепей схемы по постоянному току, а также обеспечения FSK модуляции, в цепях ГУН, фильтра петли ФАПЧ, гираторного фильтра и цепях смещения. В схеме в качестве внешнего кварцевого резонатора (КвГ) обычно используется резонатор на частоту 10 МГц, но можно использовать резонаторы и на другие частоты. Частота КвГ более точно устанавливается с помощью подстроечного конденсатора.

    Усилитель мощности (УМ) передающего устройства работает в классе А. Его последний каскад выполнен по схеме с открытым коллектором, что требует применения внешней нагрузки. Максимальный выходной ток составляет около 15 мА при условии, что ток смещения равен 535 мкА. Такое значение тока смещения обеспечивает подключение внешнего резистора смещения сопротивлением 2,7 кОм. МШУ обеспечивает усиление входного сигнала приемного устройства до уровня, необходимого для нормальной работы преобразователя частоты. МШУ имеет два каскада с коэффициентом усиления 20 дБ на частоте 433,92 МГц. Для повышения стабильности работы МШУ имеют цепь отрицательной обратной связи (ООС). Каждый канал приема имеет свой двухкаскадный усилитель промежуточной частоты (УПЧ) с изменяемым коэффициентом усиления. Коэффициент усиления определяется уровнями сигналов на выводах А2, А1 и А0, и может изменяться в пределах от –20 до +45 дБ (табл. 2).

    Таблица 2

    А2 А1 А0 Коэффициент усиления, дБ
    0 0 0 45
    0 0 1 40
    0 1 0 30
    0 1 1 20
    1 0 0 10
    1 0 1 0
    1 1 0 -10
    1 1 1 -20

    В приемном устройстве также используется однополупериодный диодный детектор, который выпрямляет аналоговый сигнал I-канала. Выходной ток детектора зависит от амплитуды сигнала и изменяется в среднем на 0,4 мкА при изменении амплитуды сигнала на 1 мВ. Снимается этот сигнал с вывода 44 (RecOut). Частота среза пассивного RC-фильтра второго порядка программируется уровнями сигналов на выводах Fc1 и Fc0 (табл. 3).

    Таблица 3

    Fc1 Fc0 fсреза, кГц
    0 0 40
    0 1 85
    1 0 120
    1 1 200

    Частоты среза гираторного фильтра можно изменять путем подбора внешних резисторов (табл. 4).

    Таблица 4

    Rсмещ, кОм Fсреза, кГц
    91 11
    62 14.5
    30 21
    20 30.5
    13 47
    6.8 84
    Ограничитель предназначен для устранения паразитной амплитудной модуляции сигнала ПЧ. В его состав входит двухкаскадный усилитель. Первый каскад представляет собой неинвертирующий усилитель и имеет коэффициент усиления около 23,5 дБ. Для его работы необходимо подключение внешнего конденсатора. Включение последовательно с конденсатором резистора позволяет плавно уменьшать коэффициент усиления. Усиление второго каскада составляет около 50 дБ. Выходы ограничителя оптимально подходят для измерения разности фаз сигналов I- и Q-каналов приема.

    Выходной сигнал демодулятора отфильтровывается RC-фильтром нижних частот 1-го порядка. Фильтр состоит из внутреннего резистора сопротивлением 100 кОм и внешнего конденсатора, подключаемого к выводу 22. На выходе фильтра включен триггер Шмитта, который обеспечивает чистоту выходного сигнала демодулятора. Полосу пропускания фильтра можно изменять в соответствии со скоростью обмена данными.

    Для программирования используются три шины: данных (Data IXO), синхронизации (Clock) и нагрузки (Load). Data IXO — двунаправленная шина, которая используется для передачи и приема данных и программирования схемы. Интерфейс последовательной трехлинейной шины обеспечивает управление делителями частоты и подачей питания на узлы передающего устройства, приемного устройства и синтезатора частоты. Интерфейс соcтоит из 59-битного программируемого регистра. Данные вводятся по шине Data IXO с передачей первого наибольшего значащего бита. Первый вводимый бит обозначается как p1, последний — как p59. Распределение и назначение бит можно понять из табл. 5, 6.

    Таблица 5

    Таблица 6

    N1 Делитель частоты N1, 12 бит
    N0 Делитель частоты N0, 12 бит
    M1 Делитель частоты М1, 10 бит
    M0 Делитель частоты М0, 10 бит
    BypassLNA 1 – МШУ отключен (как перемычка между входом и выходом МШУ)
    RxOutD 1 – цифровые выходы I- и Q-каналов активны на выв. RxOutD
    RxOutD_S Выбор цифрового выхода канала приема I (лог.1) или Q (лог.0)
    Fc0 Бит для программирования частоты среза RC-фильтров
    Fc1 Бит для программирования частоты среза RC-фильтров
    RecSel 0 – выпрямитель выпрямляет сигнал с выхода гираторного фильтра I-канала
    1 – выпрямитель выпрямляет сигнал с выхода пассивного RC фильтра I-канала
    RxOut 0 – выходы гираторного фильтра активны на выводах IchOut и QchOut
    1 – выходы RC-фильтра активны на выводах IchOut и QchOut
    BiasS 1 – ФНЧ I- и Q-каналов используют одну и ту же цепь смещения, подключенную к выв. Vb_lp1
    0 – ФНЧ I- и Q-каналов используют разные цепи смещения, подключенные к выв. Vb_lp1 (I) и выв.Vb_lp2 (Q)
    GmBias 1 – девиация сигнала FSK более 30 кГц
    0 – девиация сигнала FSK менее 30 кГц
    Mod1 Mod1 – 0 Mod0 – 0: модуляция отсутствует
    Mod1– 0 Mod0 – 1: FSK модуляция за счет переключения делителей частоты
    Mod0 Mod1 – 1 Mod0 – 0: FSK модуляция осуществляется в ГУН
    Mod1 – 1 Mod0 – 1: FSK модуляция осуществляется в кварцевом генераторе
    R_T 0 – режим приема
    1 – режим передачи
    Pd 0 – питание включено
    1 – питание выключено

    Если модуляция осуществляется в ГУН или КвГен, синтезатор использует делители N0 и M0. Если присутствуют уровни Mod1 = 0 и Mod0 = 1, возможно переключение между делителями в синтезаторе. Переключением управляют уровни на входе Data IXO. При Data IXO = 0 синтезатор использует делители N0 и M0. При Data IXO = 1 синтезатор использует делители N1 и M1. Режим переключения делителей частоты может быть использован для реализации низкоскоростной FSK модуляции.

    Рабочий процесс происходит за три цикла:

    1. Контрольное слово загружено во второй регистр.
    2. По спаду первого импульса синхронизации начинается считывание нового контрольного слова в регистре сдвига.
    3. После 59 импульсов синхронизации схема готова для перехода в режим приема, передачи или ожидания. С этого момента линия Data IXO независима от линии Clock. Состояние линии Clock должно быть статическим для минимизации помех.

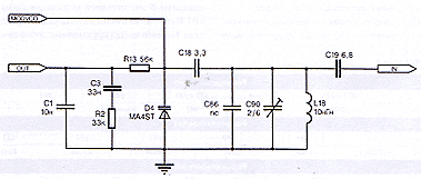
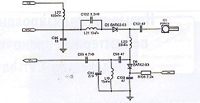
    На рис. 2 изображена структурная схема трансивера с указанием соединений, а на рис. 3–8 — принципиальные схемы узлов трансивера.

    Рис. 2

    Рис. 3

    Рис. 4

    Рис. 5

    Рис. 6

    Рис. 7

    Рис. 8

    Трансивер GJRF915 рассчитан на работу в диапазоне частот от 700 до 1000 МГц. По устройству и принципу работы он не имеет существенных отличий от GJRF400.

    pierce_arrow@mtu-net.ru


    Статьи по: ARM PIC AVR MSP430, DSP, RF компоненты, Преобразование и коммутация речевых сигналов, Аналоговая техника, ADC, DAC, PLD, FPGA, MOSFET, IGBT, Дискретные полупрoводниковые приборы. Sensor, Проектирование и технология, LCD, LCM, LED. Оптоэлектроника и ВОЛС, Дистрибуция электронных компонентов, Оборудование и измерительная техника, Пассивные элементы и коммутационные устройства, Системы идентификации и защиты информации, Корпуса, Печатные платы

    Design by GAW.RU