Николай Ракович
Однокристальная система записи, воспроизведения и обработки аналогового сигнала для мобильных устройств связи (ISD5008)
В данной публикации речь пойдет о ChipCorder фирмы Integrated Storage Devices (ISD) — подразделения Winbond Electronics.
Микросхема ISD5008 предназначена для использования в мобильных средствах связи
и служит для согласования аналоговых сигналов звукового диапазона. В микросхеме предусмотрена прямая связь с элементами акустического преобразователя и обеспечивается преобразование сигнала при регулировке, мультиплексировании, фильтрации и смешении двух независимых сигналов. Система обеспечивает запись этих обработанных аналоговых сигналов в энергонезависимое флэш-ППЗУ для последующего использования. Управление ISD5008 осуществляется через последовательный интерфейс, который используется для конфигурирования и управления устройством. Как сама система, так и все необходимые ее компоненты реализованы непосредственно на кристалле, включая элементы аналоговой обработки, энергонезависимую память, схемы формирования высокого напряжения и опорный генератор.
Введение
В любом мобильном устройстве связи, например в сотовом телефоне (рис. 1), обязательной является возможность обработки двух потоков информации: исходящего (от пользователя к удаленному абоненту) и входящего (от удаленного абонента к пользователю). Помимо этого, в системе мобильной связи желательна реализация таких функций, как полнодуплексная запись и воспроизведение голоса, авто- ответчик и отображение номера абонента. Важнейшим фактором, определяющим качество устройства связи, служит минимальное число внешних элементов и низкое энергопотребление. В данной статье описывается однокристальная система для обработки и хранения речевых сигналов, в которых реализованы все вышеупомянутые функции. Установленная между базовым модулем сотового телефона и акустическим преобразователем (динамик, микрофон), эта микросхема обеспечивает обработку нескольких аналоговых сигналов, значительно улучшая интеграцию на системном уровне.
Рис. 1. Системная конфигурация мобильного устройства связи
Предпосылки разработки
В существующих системах записи и воспроизведения речи [1–3] сигналы записываются с постоянной частотой выборки, что приводит к постоянному времени обработки. Ограниченный набор функций интерфейса, только один входной и один выходной каналы, отсутствие обработки сигнала — таковы возможности этих приборов. В результате для создания интерфейса мобильного устройства связи требуются дополнительные внешние элементы, что в итоге приводит как к увеличению потребляемой мощности, так и к росту стоимости всего устройства. В микросхеме ISD5008 все необходимые внешние элементы интегрированы на кристалле. Таким образом, она отличается от существующих приборов тем, что имеет следующие характеристики:
несколько цепей передачи сигнала от входа к выходу, конфигурируемых пользователем;
схему АРУ сигнала микрофона и усилитель для динамика, что позволяет напрямую подключаться к акустическим элементам;
схемы регулировки громкости и фильтрации;
аналоговый вход с регулируемым коэффициентом передачи;
дополнительные вход и выход, обеспечивающие подключение внешних устройств (например, в автомобиле);
дополнительные возможности конфигурируемого суммирующего усилителя, позволяющие записывать и воспроизводить сигналы обеих сторон при разговоре;
многоуровневую энергонезависимую память с одним миллионом циклов записи/чтения и хранением данных в течение 100 лет;
задаваемую пользователем продолжительность записи.
Архитектура системы
Функционально микросхема разделена на три части. Верхняя секция состоит из схемы формирования высокого напряжения, необходимого для программирования флэш-памяти, цифровой логики для интерфейса SPI (последовательный периферийный интерфейс), схемы управления и схемы задающего генератора. Средняя секция содержит матрицу памяти, драйверы столбцов и декодеры строк. В состав драйверов столбцов входят устройства выборки/хранения (УВХ) вместе с аналоговыми компараторами для реализации алгоритма хранения аналоговых сигналов в энергонезависимой памяти. В нижней части находятся аналоговые цепи и соответствующие схемы обработки аналоговых сигналов, а также схемы формирования опорных сигналов.
Для снижения уровня помех питание подается по трем отдельным шинам: шине схем формирования высокого напряжения, шине цифровой логики и шине аналоговой секции.
ISD5008 работает при напряжении питания 3 В и содержит программируемую схему управления питанием, что позволяет минимизировать потребление во всех режимах.
Организация памяти
Базовым элементом матрицы памяти (в дальнейшем — памяти) является элемент размером 0,6 мкм (рис. 2), выполненный по технологии SSI (двойная поликристаллическая инжекция). Флэш-элементы организованы в виде матрицы (рис. 3) линии битов/линии слов и линий общего истока, которые доступны через соответствующие строки. Каждый такой элемент памяти состоит из транзистора выбранного затвора (SG) и транзистора плавающего затвора (FG), соединенных в конфигурацию с разделенными затворами. Таким образом, элемент памяти имеет три вывода: общий исток (CS), доступный со стороны FG-транзистора; сток, доступ к которому возможен через SG-транзистор; выбранный затвор. Сама матрица памяти организована как архитектура ИЛИ-НЕ, где выбранные затворы формируют линии слов, а стоки, связанные первой металлизацией, — линии битов. Линии общих истоков, параллельные линиям слов, связаны вторым слоем металлизации. Напряжение программирования подается на плавающий затвор через диффузию общего истока на перекрытие FG. Горячие носители заряда из тока канала активируют ударную ионизацию на истоке FG-транзистора, обеспечивая тем самым эффективность программирования элемента матрицы.
 |
 |
Рис. 2. Поперечное сечение элемента памяти |
Рис. 3. Организация матрицы памяти |
Алгоритм и параметры программирования
Алгоритм записи
Для записи аналогового сигнала из устройства выборки/хранения в ячейку памяти используется специальный алгоритм записи. Этот алгоритм основан на программе итераций замкнутого цикла и цикле проверки. Вначале выполняется очистка элемента памяти, после чего на общий исток подается последовательность импульсов (рис. 4, а). Столбец выбирается уменьшением соответствующего тока программирования с линии битов (рис. 4, b). После каждого импульса программирования содержимое элементов памяти считывается и сравнивается с соответствующим значением из УВХ. При достижении требуемого значения падение тока линии бита прекращается, исключая тем самым дальнейшее программирование элемента памяти.
Рис. 4. Схема многоуровневого аналогового программирования
Реализация
Специфическая реализация данного алгоритма повторяющихся циклов для SSI флэш-элемента представлена на рис. 5. Для каждого цикла программирования напряжение выбранного затвора (SG) устанавливается на уровне Vsg, ток программирования линии битов задается на уровне Ip источником тока. На линию общего истока (CS) подаются импульсы напряжения программирования Vpg, равного Vcs. Во время каждого импульса программирования время программирования tp управляется ключом заданного истока. Импульсы программирования подаются с нарастанием амплитуды от 6 до 12 В с шагом DVpg. Процесс программирования прекращается при достижении значения Vsf. После каждого импульса программирования происходит считывание значения Vsf в элементе (табл. 1). В табл. 2 приведены параметры для работы с элементами памяти. Во время чтения напряжение Vsf истокового повторителя линии битов определяется как заряд плавающего затвора. Данный метод эффективен при измерении отрицательного напряжения на элементе памяти Vt, то есть Vsf ~ -Vt. На рис. 6 и 7 показана зависимость Vsf от Vsg и Vcs соответственно.
Таблица 1. Параметры алгоритма программирования
Наименование параметра |
Значение |
Напряжение стирания, Verase, В |
15 |
Напряжение программирования
(низкий уровень), Vprog_LOW, В |
6 |
Напряжение программирования
(высокий уровень), Vprog_HI, В |
12 |
Ток программирования, Iprog, мкА |
0,5 |
Шаг программирования, Vstep, мВ |
16 |
Число импульсов |
380 |
Таблица 2. Параметры режимов работы с памятью
Параметр |
Режим работы |
Стирание |
Программирование |
Чтение |
Ток линии битов, Ip или Id, мкА |
- |
-1 |
-1 |
Напряжение общего истока, Vcs, В |
0 |
6-12 |
2,2 |
Напряжение выбранного затвора, Vsg, В |
~15 |
2,3 |
4,2 |
Напряжение линии битов, Vsf, мкА |
Плавающее |
~0,8 |
Измерение |
Рис. 5. Процесс программирования и сравнения при записи сигнала в элемент памяти
 |
 |
Рис. 6. Зависимость напряжения истокового повторителя от напряжения на выбранном затворе |
Рис. 7. Зависимость напряжения истокового повторителя от напряжения на общем истоке
|
Схемы выборки и записи
После того как сигнал был занесен в УВХ, выполняется параллельное занесение выборок в ячейки памяти. Для этого в системе реализовано несколько схем УВХ, в результате чего время выборки становится значительно меньше времени программирования элементов памяти. Выборки будут храниться и использоваться схемой записи. Схема УВХ представлена на рис. 8.
Рис. 8. Схема устройства выборки/хранения
Эта схема может быть подключена к операционному усилителю с единичным коэффициентом усиления (OP Amp), который является общим для всех УВХ. Подключение заданного УВХ выполняется по сигналу выбора «select». Когда схема УВХ отключена, выборка аналогового входного сигнала может быть восстановлена из истокового узла «собственного» n–МОП-транзистора. Это напряжение будет затем использовано для программирования элемента памяти. По сигналу «bank select» (выбор банка) производится подключение одного из двух банков схем УВХ: А или В. Во время программирования выборок может выполняться загрузка выборок из одного банка в другой. Таким образом, программирование матрицы памяти представляет собой непрерывный процесс. Подключение схемы УВХ к схеме записи показано на рис. 9.
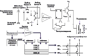
Рис. 9. Функциональная структура схем записи: формирователь, высоковольтный
драйвер, декодеры строк, компараторы, мультиплексор столбцов и матрица памяти
При программировании выбор узла общего истока и узла вентиля выполняется декодером «Xdecoder». Формирователь «Waveshaper» и высоковольтный драйвер «Driver» формируют сигнал, как показано на рис. 10.
Рис. 10. Архитектура блока хранения данных
Этот сигнал подается на выбранный узел общего истока. Во время каждого цикла программирования высоковольтный (HV) импульс поступает на узел общего истока, в то время как ток программирования протекает через выбранную линию битов. Эта линия битов выбирается мультиплексором столбцов (MULTIPLEXER). После подачи высоковольтного импульса напряжение на истоковом повторителе Vsf считывается и сравнивается с напряжением выборки. Если Vsf меньше или равно напряжению выборки, то регистр-защелка будет сброшен. Это приведет к тому, что выбранная линия битов будет привязана к напряжению запрета Vxx, что в свою очередь приведет к остановке процесса программирования. На кристалле создано несколько схем УВХ с компаратором и мультиплексором столбцов, что позволяет программировать несколько элементов параллельно.
Формирование и подача высокого напряжения
Для понимания формирования и подачи высокого напряжения рассмотрим упрощенную блок-схему (рис. 11). Импульсы стирания и итерационного программирования генерируются через блок CDAC (см. рис. 4, а) который представляет собой цифро-аналоговый преобразователь. CDAC формирует импульсы от 6 до 12 В с шагом 16 мВ с помощью 10-разрядного счетчика (HVINC). Эти импульсы поступают на общий исток ячейки памяти. Во время чтения и программирования используются два отдельных операционных усилителя. Напряжение, поданное на линию общего истока, нечувствительно к броскам питания, что позволяет устранить «провал» при переключении декодера. Затем импульсы напряжения проходят через предекодер (XRED) и декодер (XDEC), в результате чего поступают на те ячейки памяти, которые должны быть запрограммированы.
Рис. 11. Упрощенная блок-схема формирования и подачи высокого напряжения
Окончание следует.
chip@by.rainbow.com
|