Рубликатор

 



























Все о псориазе



Дмитрий Садченков

Окончание. Начало №№ 4–5’2001

Новая продукция фирмы Analog Devices
Прецизионные микромощные операционные усилители с однополярным питанием OP777/OP727/OP747

Операционные усилители (ОУ) с однополярным питанием OP777, OP727 и OP747 представляют собой соответственно прецизионные rail-to-rail одиночные, сдвоенные и счетверенные ОУ с микротоковым потреблением. Они являются следующим поколением ставших промышленным стандартом усилителей OP07, работающих от источника питания напряжением ±15 В. Для питания этих ОУ необходим либо однополярный источник напряжением 2,7…30 В, либо двухполярный — напряжением от ±1,35 до ±15 В. Потребляемый ток составляет не более 300 мкА при напряжении питания 5 В. Напряжение смещения ОУ не превышает 100 мкВ, ток смещения составляет 10 нА. Допустимая емкость нагрузки — 500 пФ. Включенные на входах последовательно резисторы сопротивлением 500 Ом обеспечивают защиту, даже если входной сигнал превышает напряжение источника питания на несколько вольт (без поворота фазы). Все ОУ работают в промышленном диапазоне температур от –40 до +85 °С. Одиночные ОУ OP777 выпускаются в 8-выводных корпусах типа MSOP или SOIC, сдвоенные OP727 — в 8-выводных TSOP, счетверенные OP747 — в 14-выводных TSSOP или SO. Область применения данных ОУ очень широка. Это устройства, питаемые по линии, портативные приборы, усилители в датчиках дистанционного управления, прецизионные фильтры.

Входные каскады ОУ OP777, OP727 и OP747 выполнены на прецизионных биполярных транзисторах структуры p-n-p, которые имеют высокое напряжение пробоя, низкий уровень собственных шумов и обеспечивают высокий коэффициент усиления. Он согласован с выходным каскадом на высоковольтных КМОП-транзисторах.

Рис. 1

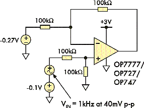
На рис. 1 представлена схема включения ОУ OP777, OP727 и OP747 для работы в качестве дифференциального усилителя с однополярным питанием +2,7 В. Входное напряжение не более 400 мВ подается на неинвертирующий вход. Режим микротокового потребления обеспечивается за счет включения резисторов с большим сопротивлением на входе и в цепь обратной связи (ОС).

Обычно, когда напряжение на входе велико и превышает величину ограничения диодным ограничителем или напряжение питания, возникает ток большой величины, протекающий через ОУ от вывода, подключенного к источнику питания, ко входу и способный вывести ОУ из строя. В ОУ OP777, OP727 и OP747 подача на вход дифференциальных напряжений, близких по величине к напряжению питания, проблем не вызовет: они имеют встроенные токоограничительные резисторы сопротивлением 500 Ом, включенные во входные цепи последовательно, что предохраняет ОУ от пробоя. Эта мера обеспечивает протекание тока величиной не более 5 мА в экстремальных случаях. В сочетании с использованием входных транзисторов с высоким напряжением пробоя стало возможным отказаться от применения на входе ОУ токоограничительных диодов, применяемых в большинстве прецизионных усилителей. Эти диоды, кроме того, значительно влияют на точность работы таких устройств, как прецизионные выпрямители и компараторы. Всех этих недостатков ОУ OP777, OP727 и OP747 лишены. Более того, они имеют специальную схему защиты от поворота фазы при перегрузке по входу. При эксплуатации ОУ рекомендуется, чтобы управляющее напряжение не превышало напряжения шины питания более чем на 3 В.

Выходные каскады ОУ OP777, OP727 и OP747 построены на КМОП-транзисторах и обеспечивают на выходе симметричный неискаженный сигнал. Максимальный размах выходного напряжения отличается от напряжения источника питания не более чем на 1 мВ. ОУ OP777, OP727 и OP747 устойчиво работают в повторителях напряжения. Их выходные каскады имеют защиту от короткого замыкания. Величина тока короткого замыкания нагрузки, который не способен вывести ОУ из строя, может достигать 30 мА.

Рис. 2

При разработке схем управления источников питания большое внимание уделяется надежности их длительной работы при изменяющихся в широких пределах токах нагрузки. На рис. 2 изображена схема токового мониторинга однополярного стабилизатора напряжения, поключенного к источнику 5 В, которая может быть успешно применена в стабилизаторах напряжения с обратной подачей ограничительного тока или в мощных источниках питания с автоматической защитой шунтированием. Роль датчика в схеме выполняет шунт RSENSE сопротивлением 0,1 Ом. На нем создается небольшое падение напряжения. Напряжение на инвертирующем входе становится равным напряжению на неинвертирующем входе за счет обратной связи через транзистор Q1 (2N2222 или аналогичный n–p–n-транзистор). Это приводит к тому, что падение напряжения на резисторе R1 эквивалентно падению напряжения на шунте RSENSE. Поэтому ток через транзистор Q1 прямо пропорционален току через RSENSE, а выходное напряжение будет равно:

Падение напряжения на резисторе R2 увеличивается с увеличением тока IL, поэтому выходное напряжение уменьшается при увеличении выходного тока. Для элементов, указанных на схеме, величина выходного напряжения составляет 2,5 В при обратном токе 1 А.

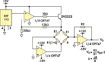
ОУ OP777, OP727 и OP747 хорошо подходят для приложений, в основе которых лежит электрический мост. На рис. 3 изображена схема, используемая в однополярном источнике питания. Ее выходной сигнал линейно пропорционален дробному отклонению моста (d). Напомним, что

В системах с двуполярным питанием схема, изображенная на рис. 4, может быть использована для детектирования выходных сигналов моста, которые линейны относительно его дробного отклонения.

Рис. 3

Рис. 4

На рис. 5 показана схема однополярного источника тока. Резисторы с большим сопротивлением обеспечивают режим микротокового потребления. Величина выходного тока устанавливается резистором R2B.

Рис. 5

Рис. 6

Схема однополярного инструментального усилителя на основе ОУ ОР727 изображена на рис. 6. В ней должно выполняться условие: R3/R4 = R1/R2. Коэффициент ослабления синфазного сигнала при постоянном токе составляет:

Он достигает 100 дБ при рассогласовании соотношения сопротивлений резисторов на 0,1%. Для его увеличения необходимо, чтобы один из резисторов, например R4, был подстраиваемым. Использование сдвоенного ОУ ОР727 обеспечивает лучшее согласование и более высокий коэффициент усиления по сравнению с подобной схемой с применением трех ОУ.

AD8322 — драйвер линии для систем передачи данных по сетям кабельного телевидения с 5-вольтовым питанием

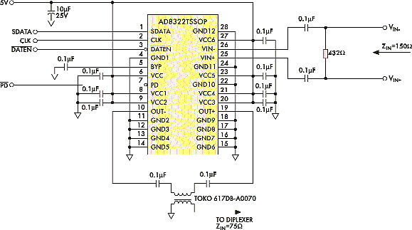
AD8322 представляет собой недорогой усилитель с цифровой регулировкой коэффициента усиления, предназначенный для управления сигналами в коаксиальных кабельных линиях на основе модемов стандарта MCNS-DOCSIS. Коэффициент усиления регулируется с шагом 6,02 дБ на основной несущей и может достигать значений от –12,64 до 29,5 дБ. Он определяется значением 8-битного последовательного слова, подаваемого на вход управления. AD8322 имеет низкий коэффи- циент шума и работает на нагрузку сопротивлением 75 Ом (коаксиальный кабель). Структурная схема драйвера AD8322 представлена на рис. 7.

Рис. 7

В составе микросхемы — входной усилитель с дифференциальным входом (фаза выходного сигнала отличается от фазы входного на 180°). Входной усилитель управляется посредством ЦАП, что обеспечивает регулировку коэффициента усиления. Далее сигналы усиливаются в оконечном усилителе мощности, охваченном отрицательной обратной связью, что обеспечивает постоянство выходного сопротивления драйвера.

Одним из наиболее важных преимуществ AD8322 является постоянство выходного сопротивления 75 Ом, которое не зависит от режима управления питанием (Power-Up, Power-Down). По этой причине нет необходимости согласования усилителя с нагрузкой. Его выходное напряжение в два раза выше выходного напряжения обычного ОУ.

AD8322 выпускаются в 28-выводных корпусах типа TSSOP и работают в диапазоне температур от –40 до +85 °С.

Основное назначение AD8322 — усиление мощности сигналов от кабельных модемов в системах передачи данных поверх сигналов кабельного телевидения DOCSIS (Data Over Cable Service Interface). Подаваемые на драйвер сигналы данных модулированы по стандарту QPSK или QAM. На драйвер AD8322 эти сигналы поступают с ЦАП, и иногда требуется их фильтрация с использованием ФНЧ. Поскольку расстояние до каждого получателя (группы получателей) данных изменяется, в драйвере реализована функция регулировки усиления.

Усиление драйвера определяется сигналами, подаваемыми на порты управления последовательного интерфейса периферийных устройств SPI (Serial Peripheral Interface) — DATEN, SDATA, CLK. Загрузка данных начинается по спаду импульса на выв. DATEN. 8-битный код поступает с порта SDATA на последовательный регистр сдвига. Если линия CLK активна, коэффициент усиления остается неизменным.

Дифференциальное входное сопротивление AD8322 составляет 235 Ом. При необходимости обеспечить входное сопротивление равным 75 Ом используется схема, изображенная на рис. 8. Можно добиться и других значений входного сопротивления, определяемых резистором R1:

Рис. 8

На рис. 9 приведена типовая схема включения AD8322. Следует обратить внимание на то, чтобы все выводы GND были соединены с общим (земляным) проводом. Выходной трансформатор должен иметь коэффициент трансформации 1:1. Вместо трансформатора типа 617DB-A0070 можно использовать MA/COM ETC-1-1T-15.

Рис. 9

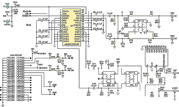
Для разработки приложений на основе AD8322 фирмой Analog Devices выпускается специальная плата — AD8322-EVAL (Evaluation Board), поставляемая с программным обеспечением CABDRIVE_22, работающим из-под ОС Windows. Принципиальная схема AD8322-EVAL приведена на рис. 10.

Рис. 10

Кроме драйвера AD8322 выпускается близкий ему по параметрам драйвер AD8323 (рис. 10).

Дмитрий Садченков


Статьи по: ARM PIC AVR MSP430, DSP, RF компоненты, Преобразование и коммутация речевых сигналов, Аналоговая техника, ADC, DAC, PLD, FPGA, MOSFET, IGBT, Дискретные полупрoводниковые приборы. Sensor, Проектирование и технология, LCD, LCM, LED. Оптоэлектроника и ВОЛС, Дистрибуция электронных компонентов, Оборудование и измерительная техника, Пассивные элементы и коммутационные устройства, Системы идентификации и защиты информации, Корпуса, Печатные платы

Design by GAW.RU