Рубликатор

 



























Все о псориазе



Микросхемы семейства

TOPSwitch-GX

После подробного ознакомления с одним из презентационных наборов фирмы Power Integrations (PI) у неизбалованных подобным сервисом инженеров-электронщиков появляется ощущение нереальности происходящего - столь богатые возможности они предоставляют разработчикам источников питания.

Набор для демонстрации возможностей новых микросхем PI для создания импульсных источников питания (рис. 1). Этот набор многих разработчиков избавит от панического ужаса перед применением импульсников в своих разработках, ведь многим до сих пор гораздо проще запитать схему от какого-нибудь ТПП или ТН с компенсационным стабилизатором, потому что в импульснике творится что-то непонятное: слишком маленький трансформатор, куча всяких конденсаторов, полумостовые, обратноходовые схемы... Однако, как известно, все гениальное — просто.

В этом наборе есть готовый преобразователь — достаточно включить и убедиться, что он работает на этих деталях. Кроме того, в наборе есть пустая плата и упаковка микросхем (попробуй собрать источник на 110, 220 В или универсальный). Для тех, у кого пропадает интерес к разработке таких устройств при мысли, что надо рассчитать изолирующий трансформатор или какие-то пассивные компоненты, вложен CD-ROM с программой PI EXPERT, помогающей осуществить выбор компонентов и оптимально их сочетать при различных вариантах входных и выходных напряжений, мощности, рабочей частоты и т. д. Для наиболее «продвинутых», а также для тех, кому лень вникать в тонкости работы с программой, на диске есть великолепный обучающий мультфильм, иллюстрирующий ее работу.

К сожалению, сопровождение мультфильма есть на многих языках, но не на русском. 70–80% ярых противников использования импульсных источников питания можно было бы заинтриговать. При той компактности и простоте реализации источников питания, которые достигаются при использовании микросхем PI, при таком качественном программном обеспечении и обилии подробной технической документации только суперконсерваторы не дрогнут — если все это будет на русском языке.

Для желающих глубоко вникнуть в устройство и свойства микросхем фирмы Power Integrations прилагается много документации, в том числе подробное описание собранного источника питания со схемой и характеристиками.

Изделие Тип корпуса Допустимая выходная мощность, Вт
230 В ±15% 85–265 В
Закрытый, невенти-лируемый
корпус (адаптер)
Встраиваемая
плата
питания
Закрытый, невенти-лируемый
корпус (адаптер)
Встраиваемая
плата
питания
TOP242P DIP-8 9 15 6.5 10
TOP242G SMD-8
TOP242R TO-263 9 22 11 14
TOP242Y TO-220 10 22 7 14
TOP242F TO-262
TOP243P DIP-8 13 25 9 15
TOP243G SMD-8
TOP243R TO-263 29 45 17 23
TOP243Y TO-220 20 45 15 30
TOP243F TO-262
TOP244P DIP-8 16 30 11 20
TOP244G SMD-8
TOP244R TO-263 34 50 20 28
TOP244Y TO-220 30 65 20 45
TOP244F TO-262
TOP245R TO-263 37 57 23 33
TOP245Y TO-220 40 85 26 60
TOP245F TO-262
TOP246R TO-263 40 64 26 38
TOP246Y TO-220 60 125 40 90
TOP246F TO-262
TOP247R TO-263 42 70 28 43
TOP247Y TO-220 85 165 55 125
TOP247F TO-262
TOP248R TO-263 43 75 30 48
TOP248Y TO-220 105 205 70 155
TOP248F TO-262
TOP249R TO-263 44 79 31 53
TOP249Y TO-220 120 250 80 180
TOP249F TO-262
TOP250R TO-263 45 82 32 55
TOP250Y TO-220 135 290 90 210
TOP250F TO-262

Семейство микросхем ТОРSwitch-GX серии 242-250 предназначено прежде всего для применения в сетевых источниках питания с входным напряжением от 85 до 265 В и мощностью до 250 Вт. Максимально допустимое входное напряжение для мощного ключа — 700 В. Все микросхемы поддерживают стандарт ECO SMART. Это новый стандарт, предписывающий «умное» поведение источника питания при минимальном потреблении мощности для собственных нужд. Судите сами: 80 мВт при 110 В входного напряжения, 160 мВт — при 230 В. Кроме того, такой источник питания может «засыпать и просыпаться» по команде микроконтроллера, при отсутствии нагрузки почти не потребляет ток, поддерживая на выходе заданное напряжение. Микросхемы нечувствительны к небольшим провалам напряжения, отключаются при отклонении напряжения сети ниже и выше установленного порога, отключаются при перегреве и включаются при остывании с гистерезисом, отключаются при перегрузках на выходе. Причем реализация схемы защиты от перегрузки проста и программируется внешним резистором. В микросхеме предусмотрен встроенный плавный запуск при включении питания. Он позволяет свести к минимуму воздействие переходных процессов. При выбранном алгоритме работы микросхем на выходе сетевого выпрямительного моста можно применить емкость небольшого номинала. Цепи обратной связи допускают гальваническую развязку оптопарой, что позволяет получить изолированный от сети источник питания.

Высокая частота переключений позволяет добиться существенного снижения пульсаций напряжения на выходе и получить максимальный КПД при минимуме помех в питающей сети, малом уровне акустического шума и электромагнитных помех. Рабочая частота микросхем, равная 132 кГц, определяет минимальные размеры изолирующего трансформатора. Если необходимо сделать источник питания монитора или другой видеоаппаратуры, предусмотрено понижение рабочей частоты (66 кГц) для большей устойчивости против наводок. Применение микросхем этого семейства позволяет значительно снизить массогабаритные показатели источников питания, удешевить их за счет применения минимума навесных компонентов, при этом снабдив их новыми, полезными свойствами.

В микросхемах семейства TOPSwitch-GX используют только испытанную топологию, наиболее приспособленную для высоких напряжений — power MOSFET, а управление выходным напряжением производится с помощью ШИМ. Все управление источником питания сосредоточено на одном КМОП-кристалле.

Микросхемы выпускаются в вариантах Y (корпус ТО-220-7С), Р (корпус DIP-8В) и G (корпус SMD-8B). В зависимости от типа корпуса, семейство TOPSwitch-GX имеет 1–3 дополнительных вывода помимо стандартных «управление», «сток» и «исток».

Назначение выводов:

D— высоковольтный вход мощного транзистора MOSFET, питание схемы «мягкого старта» и схемы ограничения тока;
С — управление. Питание усилителя ошибки параллельного регулятора, сигнал на компаратор схемы «мягкого старта», сигнал обратной связи и авторестарта, подключение компенсирующего конденсатора;
L — контроль линии (только в модификации Y), вход мониторинга шин ОV и Uпит, подпитка от входной линии, управление включением-выключением и синхронизация. Подключение к выводу S запрещает все функции на этом выводе;
Х — внутреннее ограничение тока (только в модификации Y). Вход для внутренней схемы ограничения тока, управление включением-выключением и синхронизация. Подключение к выводу S запрещает все функции на этом выводе;
М— многофункциональный (для модификации P и G). Этот вход комбинирует функции выводов L и Х модификации Y. При соединении к выводу S запрещает все функции на этом выводе;
F — управление частотой (только в модификации Y). Вход выбора тактовой частоты — 132 кГц при соединении с выводом S и 66 кГц — при соединении с выводом С. В модификациях P и G частота фиксирована и составляет 132 кГц;
S — открытый исток транзистора MOSFET, подключается к ОV источника высокого напряжения.

Типовое включение ТОРSwich

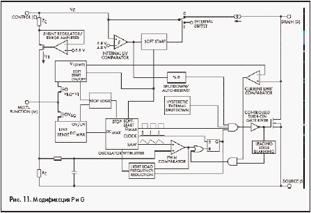
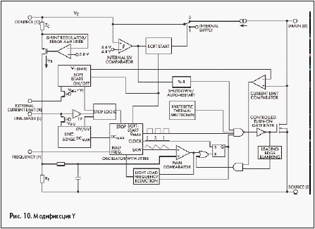
Внутреннее устройство микросхем показано на рис. 10–11.

Модификация Y

Модификация P и G

Набор создан, прежде всего, для тех, кому психологически тяжело сделать шаг к импульсным источникам питания или перейти на новую элементную базу, для руководителей фирм, выпускающих различные приборы и устройства, а также для обучения персонала. Power Integrations выпускает несколько подобных наборов с образцами продукции для различных типов источников питания.

Более подробная информация о наборах и микросхемах — на сайте www.powerint.com.

Юрий Ермаков


Статьи по: ARM PIC AVR MSP430, DSP, RF компоненты, Преобразование и коммутация речевых сигналов, Аналоговая техника, ADC, DAC, PLD, FPGA, MOSFET, IGBT, Дискретные полупрoводниковые приборы. Sensor, Проектирование и технология, LCD, LCM, LED. Оптоэлектроника и ВОЛС, Дистрибуция электронных компонентов, Оборудование и измерительная техника, Пассивные элементы и коммутационные устройства, Системы идентификации и защиты информации, Корпуса, Печатные платы

Design by GAW.RU