Рубликатор

 



























Все о псориазе



Особенности выбора микроконтроллеров

в условиях рынка

Рынок микроконтроллеров (МК) может рассматриваться как сложная, слабо структурированная система с большим числом входов. Система подвержена изменениям, скорость которых в настоящее время быстро растет. Выбор МК при проектировании или модернизации аппаратуры можно формулировать как решение оптимальной задачи при трехкомпонентном критерии (работоспособность, надежность, стоимость). Выбор осуществляется на множестве вариантов, допустимых при данном состоянии рынка. Рост объема необходимых операций приводит к мысли о необходимости автоматизации процедуры выбора.

Исходные понятия

  • Рынок есть посредническая система — интерфейс взаимодействия потребителя и производителя.
  • Система находится под действием детерминированных факторов — законодательных актов и случайных воздействий — конъюнктурных условий.
  • Единая математическая модель рынка отсутствует, описания рыночных операций строятся как отношения между различными входами в систему. Таким образом, система «рынок» относится к категории сложных систем.
  • Группы объектов купли-продажи, объединяемые по какому-либо признаку, образуют подсистемы рынка.
  • Рынок — система слабо структурированная, так как нет однозначного определения признака выделения подсистем.
  • Рынок — система динамичная, так как скорость ее изменения сравнима со скоростью изменения показателей МК и запросов потребителей.

Подход к выбору МК

Содержательно положение МК в составе рынка оценивается следующими тремя компонентами:

  • работоспособность — соответствие всех показателей МК нормам технических условий;
  • надежность — сохранение работоспособности на отрезке времени эксплуатации;
  • стоимость закупки.

Работоспособность и уровень надежности МК в предусмотренных условиях эксплуатации гарантируются производителем при поступлении МК на рынок. Однако при проектировании или модернизации аппаратуры упомянутые условия могут не соблюдаться из-за специфики применения МК.

Особенности применения могут оказаться причиной роста числа характерных для МК-явлений — сбоев (некатастрофических отказов). Современные программные средства позволяют при сбое обнаружить, а иногда и исправить дефектный фрагмент цифровой последовательности. Тем не менее, задача проверки работоспособности МК в аппаратуре не снимается. В работе «Малые выборки при оценке работоспособности и надежности электронных компонентов» [1] предлагается для числовой оценки работоспособности использовать подсчет числа сбоев за определенное время.

Эта операция может быть реализована программно. В отличие от гарантированных рыночных показателей при такой оценке:

  • рассматриваются только некатастрофические отказы — сбои;
  • предполагается возможность предварительной закупки малого количества МК для испытаний в аппаратуре;
  • уровень работоспособности оценивается по числу сбоев на сравнительно коротком времени испытаний в штатном режиме работы аппаратуры;
  • понятие «надежность» заменяется на «длительная работоспособность», определяемая как работоспособность в ускоренном режиме работы аппаратуры.

Модель работоспособности

Отметим некоторые особенности используемой модели работоспособности: независимой единицей информации считается фрейм; сбой ликвидируется заменой фрейма.

Если в условиях применения число фреймов, передаваемых в единицу времени, меньше или равно средней частоте повторения сбоев, то МК считается неработоспособным.

Если число фреймов, передаваемых в единицу времени, много больше средней частоты повторения сбоев, то сбои практически не влияют на работоспособность. Если порядки упомянутых частот близки, то происходит снижение работоспособности, что выражается в потере быстродействия аппаратуры. Процесс возникновения сбоев может быть стационарен. Тогда распределение времени между сбоями экспоненциальное с показателем, не зависящим от времени.

Может, однако, возникнуть и нестационарность, но не наличие последействия, так как восстановление производится полным обновлением фрейма. Тогда, в зависимости от времени, показатель экспоненты изменяется, и для описания процесса целесообразно использовать модель, обобщающую экспоненциальную, с показателем зависящим от времени.

Следствия:

  • закупку МК при создании новой или модернизации старой аппаратуры следует производить в два этапа (на первом этапе производится контрольная закупка малого числа МК);
  • обработку результатов испытаний на первом этапе целесообразно производить, применяя модель, обобщающую экспоненциальную.

Проведение испытаний

Стационарность подтверждается непосредственно в процессе испытаний. Если в результате испытаний обнаружена стационарность, то экспериментальная интенсивность сбоев оценивается так:

где n — число сбоев, EDH (Equivalent Device Hours) есть произведение N х H х At, где N — число образцов аппаратуры, H — время испытаний, At — коэффициент ускорения.

В нестационарном варианте оцениваются

Здесь ni — число сбоев в момент ti, nj — в момент tj, (EDH)ij — время, эквивалентное (tj – ti). Обычным является Dnij = 1, а (tj – ti) — случайная величина.

Подробности дальнейшей обработки результатов испытаний, сводящейся к определению вероятности замены фреймов, выходят за рамки данной статьи.

Решение закупки

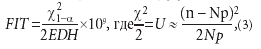
Пусть первый этап подтвердил целесообразность серийной закупки. Тогда основным показателем для принятия решения становится объединенный критерий надежности (а не длительной работоспособности) и стоимости. Такие критерии пока разработаны в недостаточной степени. Одним из немногих является FIT (Failure in Time) [2].

где p — вероятность появления катастрофического отказа, N — число образцов, поставленных на испытания, a — уровень значимости, m=2-n+2 — число степеней свободы.

FIT только косвенно связан со стоимостью. Чем больше FIT, тем менее точна гарантия надежности. Естественно, стоимость такой продукции должна быть ниже. Пользуясь FIT, будем учитывать сказанное.

База данных

Изложив методологию проверки избранного МК для определенных условий применения, перейдем к организации базы данных (БД), отвечающей намеченному плану поэтапного выбора МК.

Свойства БД могут рассматриваться как характеристики сложной системы — рынка. Содержательно отношения в системе «рынок» должны отражать категории:

  • класс изделия по назначению (Кл);
  • гарантию работоспособности — параметры МК (П);
  • групповой состав производителей МК — фирма, компания, корпорация и т. д. (Ф);
  • технологию изготовления (Т);
  • конструктивные особенности — корпусировка, расположение контактов и т. д. (К);
  • уровень надежности в серийном выпуске — FIT или непосредственно результаты испытаний (Н);
  • стоимость — оптовую или розничную (С).

При большом числе требований, предъявляемых со стороны потребителя, целесообразно построение рыночных отношений в форме принадлежностей к определенным группировкам.

Рассмотрим декомпозицию рынка как метод последовательного выбора МК. Будем стремиться сохранять способность к декомпозиции рынка от исходных требований потребителя до выбора конкретных МК. Каждое из требований покупателя есть в свою очередь отношение принадлежности МК к определенной категории, объединяющей допустимую для покупателя продукцию рынка, как-то: параметры, фирма и т. д. Покупатель, выступая как эксперт, строит ряд предпочтений, выполненный в виде частных отношений допустимости, например:

Если такой ряд удается построить, то способ решения задачи выбора МК становится прозрачным и выполняется следующим образом:

  • Декомпозиция

    Слева направо в ряду (4) последовательно выделяются частные допустимые подмножества. При этом, как правило, элементы подмножества не равноценны. Можно указать наилучший вариант и меру отклонения от него (рис. 1).

    Декомпозиция

  • Синтез

    Начиная с правого конца ряда (4) производится выбор МК. Наилучшие решения в процессе выбора справа налево обычно бывают противоречивы. Приходится отказываться от них и удовлетворять весь ряд предпочтений с наименьшими потерями по принятой на шагах декомпозиции мере отклонения. Иногда удается выполнить оценку выбора МК по единой мере более чем одной категории. Таким является, в частности, FIT.

Возможны случаи, когда покупатель не может полностью построить ряд (4). Пусть, например, только работоспособность (П) и стоимость (С) находятся в отношении предпочтения, тогда:

Здесь ~ — знак нетранзитивности. Порядок записи Ф, Т, К, Н, Кл безразличен.

Для выполнения соотношения (5) при декомпозиции удобно вначале применить к ряду (4) подстановку. Перенумеруем в произвольном порядке частные отношения. Воспользуемся нумерацией, проставленной в ряду (4). Тогда подстановка выделяет два независимых цикла, в которых несущественен порядок записи номеров:

Цикл {2, 7} подлежит декомпозиции согласно правилу А. Выполнив условия оптимальности для П (например, минимальные отклонения параметров от номинала), найдем вариант наименьшей стоимости в подмножестве С. Выбор Ф, Т, К, Н, Кл ставится в зависимости от решения {П, С}, определяющего единое подмножество, допустимое для всего второго цикла.

Рассмотренный пример — простейший. Реально может иметь место выделение нескольких циклов и предпочтений между ними. В любом случае подстановки дают единый подход к алгоритмизации.

Рабочая БД

Первоначальным шагом в разработке базы данных было построение концептуальной модели (рис. 2). Такая модель представляет собой компьютерное отображение категорий реального мира в виде объектов (МК, технология изготовления, класс изделия по назначению), обладающих атрибутами (характеристики объектов — названия, значения, пояснения) и находящихся в некоторых отношениях (связи между объектами, например, фирма разрабатывает МК по технологии). Данный шаг обоснован тем, что графический подход сильно повышает вероятность получения точных моделей по сравнению с текстовым подходом реляционного моделирования.

Концептуальная модель БД

Следующим шагом было преобразование концептуальной модели в реляционную. Причина выбора реляционной модели базы данных проста. Такая модель поддерживает все логические отношения между данными, и логический доступ к данным не зависит от физической реализации.

Полученная модель БД спроектирована как система управления базами данных (СУБД) для небольших компаний, так как такие СУБД обладают надежностью, отсутствием необходимости в выделенном сервере и функциональностью.

Дальнейший этап в разработке БД — реализация полученной модели в приложении MS Access 2000. Такой выбор обусловлен:

  • удобством и легкостью создания приложений на основе MS Access 2000;
  • не требуется особых затрат на разработку;
  • наличием развитых средств администрирования;
  • поддержкой технологии COM (программист может использовать средства других разработчиков, не имея в наличии исходных кодов);
  • наличием возможности экспорта и импорта в любой источник ODBC (прикладного программного интерфейса универсального доступа к БД);
  • высокой степенью интеграции с другими СУБД и офисными приложениями;
  • представлением данных как в стандартном для офисных приложений виде, так и в формате HTML.

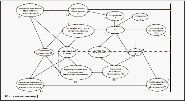
Полученную БД можно представить в виде неориентированного графа (рис. 3), вершины которого — таблицы.

Неориентированный граф

Все вершины составлялись с учетом изложенного в пп. 1–6 принципа объединения категорий с возможностью построения полного — типа (4) — или частичного — типа (5) — ряда предпочтений покупателем. Часть вершин (1–8) несут информацию по той или иной категории, а оставшиеся являются атрибутами категорий или дополнительными таблицами, обусловленными правилами построения базы данных на этапе реляционного моделирования.

Вершина 1 отвечает категории МК (микроконтроллеры), вершина 2 — категории Ф (фирмы-производители), вершина 3 — категории Т (технологии изготовления), вершина 4 — категории Кл (классы изделий по назначению), вершина 5 — категории К (типы корпусов), вершина 6 — категории Н (результаты испытаний), вершина 7 — категории И (испытания), вершина 8 — категории С (стоимость). Ребра графа имеют смысл отношений категорий.

Пример поиска МК по заданному условию

Критерии выбора МК выбираются покупателем, то есть строится ряд предпочтений (4). Однако для выбора МК, как отмечалось, не всегда используются все категории (5). Гарантия работоспособности МК (соответствие заданным техническим характеристикам) обязательно учитывается при выборе микроконтроллера, иначе теряется смысл поиска МК для уже установленных технических решений. Поэтому критерий П выполняется самим появлением МК на рынке.

Поставим задачу — выбрать МК, удовлетворяющий условиям:

  1. критерий надежности FIT не больше 10 (FIT<n, где n=10);
  2. стоимость C < Cn;
  3. класс изделия по назначению — Flashmemory.

Построим ряд предпочтений:

Используя нумерацию ряда (4) выделяем интересующий нас цикл {6, 1, 7, 3} > {1, 3, 6, 7}. Полученный цикл запишем в виде: {фирмы, назначение: Flash, FIT<n, C<Cn}. В примере рассмотрим компоненты только следующих фирм: ADI, Atmel Corp., Micron и Zilog.

Выбирая МК по классу назначения Flash, получаем табл. 1 (информация предоставлена производителями).

Таблица 1. Выбранные МК

Фирма Испытания FIT Микроконтроллер
ADI Life Test 60%, 55 °C, 0.7eV 6 AD600, AD602, AD640, AD674, AD834
ATMEL Life 60%, 125–150 °C, 0.7eV 6 все МК
Micron High Temperature Operating Life 60%, 125 C, 0.3eV 50 4Mb Smart Voltage
ZiLOG Long-Term Life Test 60%, 55 °C, 0.7eV 10 все МК

Большой FIT у продукции фирмы Micron объясняется малым объемом выборки — 432 микроконтроллера. В данном примере, согласно табл. 1, наиболее привлекательными с точки зрения эксперта-покупателя являются микроконтроллеры фирмы Atmel.

Заключительный шаг: выбираем МК, используя категорию стоимости в следующем порядке: Atmel, ADI, Zilog, Micron, согласно правилу синтеза 6Б.

Вследствие динамики цен, а также наличия или отсутствия на рынке в достаточном объеме требуемых микроконтроллеров, выбор МК варьируется с течением времени.

Итак, выбор МК произведен по установленным покупателем критериям: ряд фирм, выбранный класс назначения, требуемый уровень надежности и минимальная стоимость.

Литература

  1. Гусев А. В., Лидский Э. А., Мироненко О. В. Малые выборки при оценке работоспособности и надежности электронных компонентов. Часть II. // Chip news — Инженерная микроэлектроника. 2002. No 3.
  2. MTTF and FIT Rate Calculations. ADI Quality Systems. Corporate Information. www.analog.com.

Сергей Балакин,
Эмануил Лидский


Статьи по: ARM PIC AVR MSP430, DSP, RF компоненты, Преобразование и коммутация речевых сигналов, Аналоговая техника, ADC, DAC, PLD, FPGA, MOSFET, IGBT, Дискретные полупрoводниковые приборы. Sensor, Проектирование и технология, LCD, LCM, LED. Оптоэлектроника и ВОЛС, Дистрибуция электронных компонентов, Оборудование и измерительная техника, Пассивные элементы и коммутационные устройства, Системы идентификации и защиты информации, Корпуса, Печатные платы

Design by GAW.RU