Рубликатор

 



























Все о псориазе



Варианты схемных решений для ChipCorder с кнопочным управлением для записи музыки и речи

Фирма Winbond широко известна компьютерному сообществу как производитель микросхем, которые используются на материнских платах PC и в различной периферии. Это микросхемы памяти, ISA-PCI мосты (bridge) и т.п. Специалисты, связанные с телефонией наверняка сталкивались с кристаллами кодеков, которые Winbond выпускает в огромном количестве и различной конфигурации. Микроконтроллеры, выпускаемые фирмой, по своим функциональным характеристикам и быстродействию могут дать фору аналогичным продуктам ведущих мировых производителе. Но речь не об этом. Помимо всего прочего компанией Winbond Electronics выпускается линейка приборов под общим названием ChipCorder. Это функционально завершенные устройства для записи/воспроизведения звука (речи, музыки и т.д.). Особенность этих устройств заключается в том, что аналоговый сигнал не оцифровывается, а записывается во внутреннюю память сразу после дискретизации. При этом не производится ни сжатия, ни кодирования записываемого сигнала, что обеспечивает естественное высококачественное воспроизведение звука. Длительность звукового фрагмента может варьироваться от 10 секунд (микросхемы серии ISD12хх) до 16 минут (микросхемы серии ISD4004).

В состав микросхем интегрированы как аналоговые, так и цифровые элементы. Как известно, сигнал при преобразовании из аналогового вида в цифровой проходит две основные стадии обработки - дискретизацию и квантование. Технология, запатентованная фирмой Information Storage Devices (ISD, сейчас входит в состав Winbond Electronics) позволяет производить запись сигнала во внутреннюю память микросхемы сразу после дискретизации, исключая процесс квантования. Следовательно, в записанном сигнале отсутствует шум квантования. Сигнал хранится в микросхеме не совсем в цифровом виде, отсутствует квантователь, но и не в исходном аналоговом. Поэтому аббревиатура ЦАП и АЦП, используемая далее при описании структуры ChipCorder не совсем корректна.

На рис.1. представлена структура микросхемы ChipCorder. Она состоит из микрофонного усилителя с системой АРУ, сглаживающего фильтра, выходного усилителя звуковой частоты и многоуровневого массива памяти с входным АЦП и выходным ЦАП.

Структурная схема ChipCorder
Рис.1. Структурная схема ChipCorder

Для всех микросхем ChipCorder характерны следующие особенности:

  • Микросхема с минимальным числом навесных компонентов.
  • Нет необходимости в источнике резервного электропитания, потому как сообщения хранятся в энергонезависимой памяти.
  • Количество циклов перезаписи - 100 000.
  • Время хранения сообщения - 100 лет.
  • Существует возможность адресной обработки нескольких записанных ранее сообщений.
  • Встроенный тактовый генератор (есть возможность подключения внешнего тактового генератора).
  • Однополярное питание +5В.

Первыми элементами линейки ChipCorder были микросхемы с "кнопочным управлением", т.е. это кристаллы, которые не требовали для управления внешнего микроконтроллера. Они могут управляться простым изменением логического уровня на соответствующих выводах микросхемы. Такая простота позволяет делать устройства, для управления которыми необходимо две кнопки - "запись" и "воспроизведение". К ним относятся микросхемы ISD11хх, ISD12хх, ISD14хх. Время записи/воспроизведения у этого типа микросхем не превышает 20 секунд.

Технология развивалась и уже в более поздних версиях приборов, таких как ISD33хх и ISD40хх, управление режимами работы микросхемы производится при помощи интерфейса SPI, что само собой подразумевает наличие в составе устройства микропроцессора или микроконтроллера. Время записи/воспроизведения доведено до 16 минут.

Есть и промежуточная серия приборов ISD25хх, в ней может быть реализовано как кнопочное, так и микроконтроллерное управление с помощью интерфейса SPI.

В данной статье речь пойдет о самых простых микросхемах этой серии - ISD11хх, ISD12хх, ISD14хх. Для управления устройством на их основе требуется всего три кнопки: PLAYE, PLAYL, REC. Кроме того, имеется встроенный режим повтора, позволяющий проигрывать записанный фрагмент несколько раз. Как уже было сказано выше, длительность звукового фрагмента в этих микросхемах не превышает 20 секунд (ISD14хх).

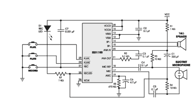
Одной из самых простых "кнопочных" микросхем ChipCorder является ISD11хх. Ее привлекательность в низком уровне потребления питания. Однако при подключении микрофона к этой микросхеме могут возникнуть дополнительные трудности, обусловленные током утечки в цепях смещения микрофона. На рис.2. представлена схема, в которой решена эта проблема. В этой схеме используется выход RECLED, на котором в момент записи данных в микросхему, устанавливается низкий логический уровень. Таким образом, обеспечивается заземление цепей смещение микрофона на момент записи.

Типовая схема включения устройства серии ISD11хх с использованием вывода RECLED
Рис.2. Типовая схема включения устройства серии ISD11хх с использованием вывода RECLED

Другим полезным свойством данной схемы является то, что микрофон подключен по дифференциальной схеме включения, выводы MIC REC и MIC. Номиналы резисторов R4 и R3 одинаковы, поэтому шум цепей питания микрофона будет подавлен предусилителем в составе ISD11хх.

Для индикации может быть использован светодиод D1. При нажатии и удерживании кнопки RECORD (запись), светодиод загорается, после окончания записи, светодиод гаснет и микросхема переходит в режим пониженного энергопотребления. При этом на выходе RECLED устанавливается уровень Vcc.

В режиме воспроизведения, при нажатии кнопки PLAYL, записанное в кристалле сообщение проигрывается до тех пор, пока не будет установлен бит EOM или OVR. После этого воспроизведение прекратится, и микросхема перейдет в режим пониженного энергопотребления.

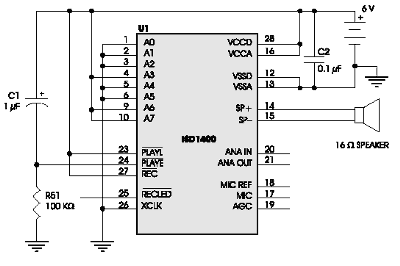
Типовая схемы включения микросхем ISD12хх и ISD14хх практически ничем не отличается от описанной выше схемы для прибора ISD11хх. Незначительное отличие заключается в том, что в ISD12хх и ISD14хх отсутствует внутренние "подтягивающие" резисторы, поэтому все входы управления должны быть "подтянуты" внешними цепями к уровню Vcc или Vss соответственно (рис.3). Режимы работы аналогичны тем, которые описаны для схемы на рис.2.

Типовая схема включения устройств серий ISD12хх и ISD14хх с внешними
Рис.3. Типовая схема включения устройств серий ISD12хх и ISD14хх с внешними "подтягивающими" резисторами

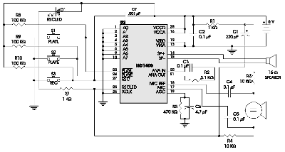
Приложений, где могут быть использованы микросхемы ChipCorder, может быть много. Одно из таких приложений - устройства оповещения. Бывают ситуации, когда необходимо привлечь внимание оператора не только зажиганием лампочка, но и звуком. В таких системах, как правило, звук записывается в ChipCorder заранее, поэтому цепи "записи" могут не использоваться. Но тогда в этом случае может возникнуть необходимость при подаче питания перевести микросхему в режим циклического воспроизведения сообщения, ранее записанного в память устройства. В приборах ChipCorder для этих целей введен режим циклического воспроизведения. Перевод микросхемы в этот режим производится подачей низкого уровня на вывод PLAYE. Однако после включения питания, необходимо некоторое время, не менее 25 мс, для того, чтобы выходные каскады кристалла вышли в рабочий режим. Это время дает встроенная в кристалл система задержки по питанию. Поэтому если вывод PLAYE "закоротить" на землю, то из-за этой задержки может произойти потеря начального участка сообщения. Следовательно, необходимо чтобы активный сигнал на входе PLAYE появился после того, как отработает система задержки по питанию.

На рис.4. представлена схема, решающая эту проблему. При подаче питания на схему благодаря конденсатору C1 на выводе PLAYE появляется напряжение высокого уровня. По истечении времени, которое требуется на заряд конденсатора, на выводе PLAYE появляется активный низкий уровень, переводящий микросхему в режим циклического воспроизведения. Остается лишь подобрать номинал конденсатора таким образом, чтобы время заряда было не меньше чем время выхода микросхемы в рабочий режим, как правило, не меньше 25мс.

Схема включения микросхемы ChipCorder в режим циклического воспроизведения сообщения по включению питания
Рис.4. Схема включения микросхемы ChipCorder в режим циклического воспроизведения сообщения по включению питания

В стандартном режиме циклическое воспроизведение звукового фрагмента начинается с нулевого адреса. Однако может возникнуть ситуация, когда необходимо воспроизводить фрагмент, который находится по адресу, отличному от нулевого. Или сохранить несколько разных фрагментов и выбирать нужный фрагмент по его адресу. На рис.5. показана схема, позволяющая непрерывно воспроизводить фрагменты, находящиеся по различным адресам. В этом случае выбор нужного адреса производится переключателя SW DIP8. При кнопочном управлении конденсатор С1 заменяется кнопочным переключателем, при нажатии на который воспроизводится то сообщение, адрес которого установлен на переключателе SW.

Схема, позволяющая воспроизводить фрагменты, находящиеся по разным адреса
Рис.5. Схема, позволяющая воспроизводить фрагменты, находящиеся по разным адреса

Диапазон применения приборов ChipCorder весьма широк. Более подробную информацию, а также примеры практического применения данных микросхем можно найти в интернете по адресу: http://www.winbond-usa.com/products/isd_products/chipcorder/

Сергей Хуторной


Статьи по: ARM PIC AVR MSP430, DSP, RF компоненты, Преобразование и коммутация речевых сигналов, Аналоговая техника, ADC, DAC, PLD, FPGA, MOSFET, IGBT, Дискретные полупрoводниковые приборы. Sensor, Проектирование и технология, LCD, LCM, LED. Оптоэлектроника и ВОЛС, Дистрибуция электронных компонентов, Оборудование и измерительная техника, Пассивные элементы и коммутационные устройства, Системы идентификации и защиты информации, Корпуса, Печатные платы

Design by GAW.RU