Высокоскоростные цифровые изоляторы фирмы Analog Devices — достойная альтернатива оптопарам
Фирма Analog Devices расширила семейство высокоскоростных цифровых изоляторов на основе запатентованной технологии iCoupler ADuM1xxx, выпустив 3-канальные ADuM130x и 4-канальные ADuM140x устройства. Данная статья рассматривает основные параметры и особенности применения цифровых изоляторов в сравнении с другими устройствами с гальванической развязкой ведущих фирм.

Фирма Analog Devices, известная своими высокопроизводительными микросхемами в области обработки сигналов, дополнила семейство многоканальных цифровых изоляторов iCoupler. Эти трех- и четырехканальные устройства избавляют от применения многочисленных дополнительных компонентов, позволяя уменьшить на 60% размеры изделия, на 40% стоимость и вплоть до 98% потребление мощности при сравнении с существующими решениями на оптопарах. Изоляторы iCoupler работают в диапазоне температур –40 … +100 °С (–40 … +125 °С ADuM1100UR) и предназначены для промышленных приложений, включающих передачу данных с возможностью одновременного преобразования уровней передаваемых сигналов.
Принцип действия и технические характеристики
Одноканальный iCoupler состоит из двух КМОП-кристаллов в одном корпусе. Входной цифровой сигнал через формирователь-кодер подается на передающую высокодобротную катушку, расположенную сверху над приемной катушкой. Кроме катушки, приемник данных содержит декодер-формирователь выходной последовательности данных. Запатентованный алгоритм кодирования-декодирования сигналов гарантирует, что выходной сигнал с высокой точностью повторит входной сигнал без ограничения частоты сигнала в низкочастотной области, вплоть до постоянной составляющей. Вся система кодирования, передачи и восстановления сигналов обеспечивает электрическую прочность изоляции 2500 В АС. Кроме того, так как электромагнитная энергия полностью ограничивается областью двух катушек трансформатора, несколько каналов iCoupler могут быть объединены в одном корпусе без интермодуляционных помех.
 Рис. 1. Структурная схема работы одноканального цифрового изолятора
В отличие от большинства оптопар, не требует дополнительных компонентов, кроме обычного фильтрующего конденсатора на шине питания. Изолятор имеет независимое питание передающей и приемной частей, тем самым позволяя преобразовывать, при необходимости, уровни сигналов, подавая на одну часть микросхемы, например, питание 3,3 В, а на другую 5 В. iCoupler не использует неэффективное электро-оптическое преобразование и поэтому его потребляемая мощьность составляет 10…20% мощности оптопары. Кроме того, он обеспечивает значительно большую скорость передачи данных в температурном диапазоне –40 …+125 °С. Многоканальные изоляторы, в отличие от оптопар, имеют варианты исполнения с прямым и обратным направлением связи каналов, и перекрывают все возможные конфигурации направлений связи (см. табл. 2).
Цифровой изолятор ADuM1100 использовался в изделиях PROFIBUS фирмы Siemens и получил высокую оценку специалистов фирмы. Спроектированные как полностью совместимые по выводам с существующими оптопарами, изделия iCoupler легко встраиваются в текущие разработки. Кроме того, преимущества интеграции этой новой технологии дают возможность уменьшить размер, стоимость и потребляемую мощность новых изделий PROFIBUS.
Сравнительные характеристики ADuM1100, оптопар фирмы Agilent Technologies и цифрового изолятора фирмы NVE Corporation приведены в таблице 1.
Таблица 1. Сравнительные характеристики устройств передачи сигналов с гальванической развязкой разных технологий и производителей
Параметр |
Analog Devices ADuM1100 iCoupler |
Agilent HCPL-0723 Optocoupler |
Agilent HCPL-0721 Optocoupler |
Agilent HCPL-0710 Optocoupler |
Agilent HCPL-0611 Optocoupler |
Agilent HCPL-0900 |
NVE IL710 |
GMR Isolators |
Макс. скорость передачи, Мбит/с (мин.) |
25/100 |
50 |
25 |
12.5 |
Нет в тех. описании |
100 |
Ток потребления при 10 Мбит/с, мА (макс.) |
2 |
25 |
19 |
24 |
13 |
7 |
Напряжение питания, В |
3…5,5 |
4,5…5,5 |
4,5…5,5 |
4,5…5,5 |
4,5…5,5 |
3…5,5 |
Задержка передачи сигнала, нс (макс.) |
18 |
22 |
40 |
40 |
100 |
15 |
Искажение длительности импульса, нс (макс.) |
2 |
2 |
6 |
8 |
35 |
3 |
Неравномерность в задержке передачи, нс (макс.) |
6 |
16 |
20 |
20 |
40 |
6 |
Импульсная помеха, кВ/мкс (мин.) |
25 |
10 |
10 |
10 |
10 |
15/20 |
Защита входа-выхода от кратковременного перенапряжения, В (действ. знач.) |
2500 |
2500 |
2500 |
2500 |
2500 |
2500 |
Передача постоянной составляющей |
+ |
+ |
+ |
+ |
+ |
- |
Температурный диапазон, °С |
–40…+100/+125 |
–40…+85 |
–40…+85 |
–40…+85 |
–40…+85 |
–40…+100 |
Таблица 2. Технические характеристики цифровых изоляторов iCoupler
Модель |
Число входов (сторона Vdd1) |
Число входов (сторона Vdd2) |
Температур-ный диапазон |
Макс. скорость передачи, Мбит/с |
Мин. ширина импульса, нс |
Макс. задержка распро-стране-ния при 5 В, нс |
Макс. иска-жение ширины импульса, нс |
Согла-сова-ние одно-направ-ленных каналов, нс |
Тип корпуса |
ADuM1100AR |
1 |
0 |
–40...+100°C |
25 |
40 |
18 |
2 |
|
Узкий SOIC8 |
ADuM1100BR |
1 |
0 |
–40...+100°C |
100 |
10 |
18 |
2 |
|
Узкий SOIC8 |
ADuM1100UR |
1 |
0 |
–40...+125°C |
100 |
10 |
18 |
2 |
|
Узкий SOIC8 |
ADuM1300ARW |
3 |
0 |
–40...+100 °C |
1 |
1000 |
100 |
50 |
50 |
Широкий SOIC16 |
ADuM1300BRW |
3 |
0 |
–40...+100 °C |
10 |
100 |
50 |
3 |
3 |
Широкий SOIC16 |
ADuM1300CRW |
3 |
0 |
–40...+100 °C |
100 |
10 |
32 |
2 |
2 |
Широкий SOIC16 |
ADuM1301ARW |
2 |
1 |
–40...+100 °C |
1 |
1000 |
100 |
50 |
50 |
Широкий SOIC16 |
ADuM1301BRW |
2 |
1 |
–40...+100 °C |
10 |
100 |
50 |
3 |
3 |
Широкий SOIC16 |
ADuM1301CRW |
2 |
1 |
–40...+100 °C |
100 |
10 |
32 |
2 |
2 |
Широкий SOIC16 |
ADuM1400ARW |
4 |
0 |
–40...+100 °C |
1 |
1000 |
100 |
50 |
50 |
Широкий SOIC16 |
ADuM1400BRW |
4 |
0 |
–40...+100 °C |
10 |
100 |
50 |
3 |
3 |
Широкий SOIC16 |
ADuM1400CRW |
4 |
0 |
–40...+100 °C |
100 |
10 |
32 |
2 |
2 |
Широкий SOIC16 |
ADuM1401ARW |
3 |
1 |
–40...+100 °C |
1 |
1000 |
100 |
50 |
50 |
Широкий SOIC16 |
ADuM1401BRW |
3 |
1 |
–40...+100 °C |
10 |
100 |
50 |
3 |
3 |
Широкий SOIC16 |
ADuM1401CRW |
3 |
1 |
–40...+100 °C |
100 |
10 |
32 |
2 |
2 |
Широкий SOIC16 |
ADuM1402ARW |
2 |
2 |
–40...+100 °C |
1 |
1000 |
100 |
50 |
50 |
Широкий SOIC16 |
ADuM1402BRW |
2 |
2 |
–40...+100 °C |
10 |
100 |
50 |
3 |
3 |
Широкий SOIC16 |
ADuM1402CRW |
2 |
2 |
–40...+100 °C |
100 |
10 |
32 |
2 |
2 |
Широкий SOIC16 |
Применение цифровых изоляторов серии ADuM
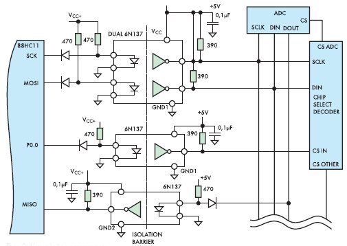
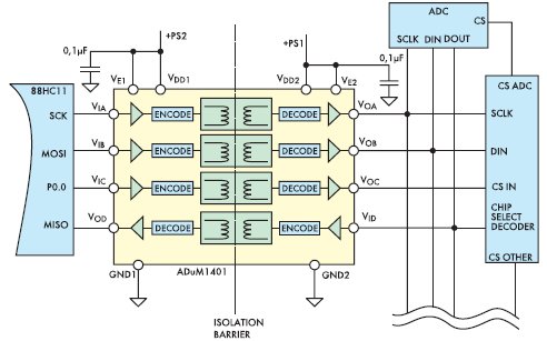
3-канальные ADuM130x и 4-канальные цифровые изоляторы ADuM140x устраняют многочисленные трудности, обычно возникающие в разработках с оптопарами. Примером могут служить рис. 2 и 3 реализации SPI-интерфейса между АЦП и микроконтроллером.
 Рис. 2. Интерфейс с оптопарами
 Рис. 3. Интерфейс с изолятором ADuM1401
На схемах, представленных на рис. 2 и 3, показаны реализации 4-проводного интерфейса с оптопарами и 4-проводного интерфейса с iCoupler. Первое, что бросается в глаза, — меньшее число внешних компонентов в реализации схемы с цифровым изолятором. Требуется всего два развязывающих конденсатора на шину питания в противовес схеме с реализацией на оптопарах, где количество внешних компонентов, в общей сложности, достигает пятнадцати. 4-проводной интерфейс при реализации на оптопарах требует одну 2-канальную и две одноканальных оптопары. Это три микросхемы в противовес одной микросхеме iCoupler. Использованные в этом примере оптопары доступны в 8-выводных корпусах SOIC, скорость передачи 10 Мбит/с, 6N137 — 1-канальные и HCPL-0630 — 2-канальная.
ADuM1401BRW в 16-выводном корпусе «широкий SOIC» обеспечивает четыре канала с необходимыми направлениями передачи сигналов. Дополнительные компоненты использовались в исполнении для поверхностного монтажа 0603 для конденсаторов, 0805 для резисторов и диоды в корпусах SOT-23. Сравнительные характеристики двух решений, на оптопарах и ADuM1401BRW, приведены в таблице 3.
Таблица 3. Сравнительные характеристики реализации 4*проводного интерфейса на оптопарах и iCoupler
|
Реализация на оптопарах |
Реализация на ADuM1401BRW |
Требуемая площадь |
18 компонентов, 425 мм2 |
3 компонента, 160 мм2 |
Потребляемая мощность |
340 мВт |
25 мВт |
Повышение температуры |
10…15 °С |
2 °С |
Стоимость внешних компонентов |
$0,21 |
$0,03 |
Стоимость ADuM1401BRW |
|
$3 |
Стоимость HCPL-0630 |
$2 |
|
Стоимость 6N137, 2 шт. |
$2 |
|
Стоимость конструирования платы |
$0,54 |
$0,12 |
Общая стоимость |
$4,75 |
$3,15 |
Как видно из таблицы 3, кроме уменьшения стоимости, размеров печатной платы, потребляемой мощности, уменьшается и разогрев окружающих компонентов. При использовании оптопар требуется использовать источник питания большей мощности, это ведет к дополнительному тепловому излучению. Тепловое излучение оптопар и источника питания вызывает изменения параметров окружающих компонентов, что делает невозможным реализацию прецизионных схем.
Результаты сравнительных испытаний ADuM1100 и IL710/HCPL-0900 (IL716/HCPL-901J)
Другим конкурентом технологии iCoupler фирмы Analog Devices является технология IsoLoop компании NVE Corporation, основанная на магниторезистивном эффекте (GMR). Технологию IsoLoop применяет также Agilent Technologies. Данная технология превосходит технологию электро-оптического преобразования, поэтому будем сравнивать изделия, выполненные по этой технологии с iCoupler. Две эти технологии основываются на передачи магнитного поля через изолирующий барьер (рис. 4), но из-за особенностей технологии IsoLoop изоляторы имеют проблемы при передаче сигналов в моменты подачи питания, в условиях импульсных помех и при передаче медленно изменяющихся сигналов (см. табл. 4 и 5).
 Рис. 4. Структурная схема технологий iCoupler и IsoLoop
Таблица 4. Сравнение технологий iCoupler и IsoLoop
iCoupler |
IsoLoop |
Передача цифровых данных. Сигналы стандартных цифровых уровней. |
Передача цифровых данных. Сигналы стандартных цифровых уровней. |
Благодаря формирователю*кодеру корректная передача входных сигналов в отсутствии логических переходов, то есть возможность передачи постоянной составляющей. |
Нет возможности передать постоянную составляющую сигнала. |
Корректный старт устройства при подаче питания через 1 мкс. |
Возможны ложные срабатывания при наличии импульсных помех. |
Входной фильтр предотвращает ложные срабатывания из-за входного шума. |
Правильное, устойчивое к помехам, выходное состояние при малой входной мощности благодаря формирователю-кодеру. |
- |
Нечувствительность к постоянным внешним магнитным полям. |
Чувствительность к постоянным внешним магнитным полям. |
Таблица 5. Основные параметры ADuM1100 (iCoupler) и IL710/HCPL-0900 (IsoLoop)
Параметры |
ADI ADuM1100 |
Agilent HCPL-0900 |
NVE IL710 |
Макс. скорость передачи, Мбит/с (мин.) |
100 |
100 |
Ток потребления при ожидании, мА (макс.) |
0.9 |
6 |
Ток потребления при 25 Мбит/с, мА (макс.) |
4.5 |
10 |
Ток потребления при 100 Мбит/с, мА (макс.) |
17 |
26 |
Импульсная помеха, кВ/мкс (мин.) |
25 |
20 |
Задержка передачи сигнала, нс (макс.) |
18 |
15 |
Искажение длительности импульса, нс (макс.) |
2 |
3 |
Были произведены сравнительные испытания ADuM1100 (ADI), IL710 (NVE) (HCPL-0900 (Agilent)) и IL716 (NVE) (HCPL-901J (Agilent)). В результате испытаний были выявлены случаи некорректной работы микросхем Agilent/NVE. Некорректность работы заключалась в передаче на выходной вывод IsoLoop изолятора сигнала с отличным от входного сигнала логическим уровнем или многократными переходами выходного сигнала с одного логического уровня на другой. Изолятор IsoLoop переходил в так называемый генераторный режим с «дребезгом» на выходе. Эти ситуации происходили при включении питания, наличии входного импульсного шума или большой длительности фронтов импульсов. Далее рассматривается в основном одноканальный вариант IsoLoop (IL710), но аналогичные проблемы наблюдались и в четырехканальном IL716. Влияние любого из выявленных недостатков сильно зависит от конкретного технического решения и должно оцениваться разработчиком.
За исключением проблем при включении питания, остальные случаи не подтверждаются NVE/Agilent в технических описаниях (data sheets) на ИМС.
Главное различие между iCoupler и IsoLoop— возможность правильной передачи не изменяющегося логического уровня сигнала. Это имеет отношение к способности изолятора выдавать на выходе сигнал с правильным логическим уровнем, когда на вход постоянно подается сигнал одного логического уровня. iCoupler включает цепь формирователь-кодер, которая гарантирует правильное выходное состояние при отсутствии изменяющегося входного сигнала.
IsoLoop не имеет аналогичного узла формирования входного сигнала и, следовательно, не может правильно выставить выходной уровень сигнала в зависимости от входного уровня в этом случае.
Действительно, технические описания Agilent/NVE указывают, что изоляторы IsoLoop имеют данный недостаток: «неоднозначное выходное состояние при включении, выключении и падении напряжения питания». При проверке на образцы ADI ADuM1100 и NVE IL710 (Agilent HCPL-0900) при включении питания на входной вывод подавался низкий уровень входного сигнала (рис. 5). В этом эксперименте на выходные каскады изоляторов питание было подано заранее (VDD2 = 5 В), осциллограммы приведены для момента подачи питания на входные части микросхем VDD1. До подачи питания на входной каскад изоляторов выходы обоих изоляторов были в состоянии логической 1. По мере того как нарастало питание, выход ADuM1100 принял правильное состояние логического 0, при этом выход IL710 оставался в неправильном выходном состоянии, несмотря на присутствие напряжения питания на входной части микросхемы.
 Рис. 5. Состояния выводов при включении питания ADuM1100 и IL710
Рис. 5 иллюстрирует проведение испытаний iCoupler и IsoLoop при подаче питания.
Второй эксперимент заключался в подаче на вход импульсного шумового сигнала. Как для iCoupler, так и для IsoLoop по техническим описаниям определена минимальная длительность импульса 10 нс. Длительности шумовых импульсов были взяты меньше, чем требуемая по техническим параметрам ширина импульсов, чтобы определить, как поведут себя два типа изоляторов. Оба изолятора имеют область некорректной работы, находящейся на границе их полосы пропускания. Благодаря входным цепям (формирователю-кодеру), ADuM1100 исправляет ошибочное выходное состояние на корректное, IL710 (HCPL-0900) не имеет таких функциональных узлов, поэтому остается в некорректном состоянии (рис. 6).
 Рис. 6. Состояния выводов ADuM1100 и IL716 при воздействии импульсной помехи ~8 нс
Дополнительный эксперимент был проведен с 4-канальной версией IsoLoop IL716 (HCPL-901J). Ниже приведены осциллограммы сравнения выходных сигналов ADuM1100 и IL716, подвергшихся шумовому воздействию импульсами длительностью около 2,7 нс. В этом случае ADuM1100 не реагирует на помеху и сохраняет правильное выходное значение сигнала. IL716 среагировал на импульс шума и перешел в неустойчивое положение и оставался в нем, пока на вход не был подан сигнал другого логического уровня, с требуемой длительностью более 10 нс (рис. 7).
 Рис. 7. Состояния выводов ADuM1100 и IL716 при воздействии импульсной помехи ~2,7 нс
Следующая область, в которой у IsoLoop-изоляторов наблюдались трудности, была связана с медленным нарастанием фронта импульса. iCoupler корректно работает с длительностями фронтов импульсов до 1 мс, как указано в техническом описании. Техническое описание на IsoLoop указывает на длительность до 1 мкс. Эксперименты, произведенные с IL716 (HCPL-901J), показали, что даже с длительностями фронтов менее 1 мкс IL716 (HCPL-901J) работал некорректно: импульсы на выходе, неправильное значение выходного сигнала, генерация на выходе. Это свидетельствует о слабой помехозащищенности входа. Ниже приведены осциллограммы сравнения ADuM1100 и IL716 с длительностями фронтов импульса 100 и 500 нс. (рис. 8 и 9).
 Рис. 8. Состояния выводов ADuM1100 и IL716 при длительности фронта входного импульса 100 нс
 Рис. 9. Состояния выводов ADuM1100 и IL716 при длительности фронта входного импульса 500 нс
И последнее: оказалось, что изоляторы IsoLoop имеют большие переходные процессы на выходе. Ниже приведены осциллограммы сравнения выходных характеристик ADuM1100 и IL710 (HCPL-0900). Чрезмерные по уровню затухающие колебания на выходе IL710 имеют величину, превышающую установленные требования к электромагнитной совместимости (рис. 10).
 Рис. 10. Входной и выходной сигналы на ADuM1100 и IL716
Таблица 6. Сравнение работы цифровых изоляторов iCoupler и IsoLoop в различных режимах работы
Ситуации |
iCoupler (Analog Devices) |
IsoLoop (NVE и Agilent) |
Включение питания |
Выходой сигнал всегда совпадает с входым после установления питания |
Выход не всегда совпадает с входом после установления питания |
Восприимчивость к входному шуму |
После прохождения импульсной помехи выходной сигнал всегда совпадает с входным |
После прохождения импульсной помехи выход может установиться в противоположное состояние от логического уровня входа или перейти в генераторное состояние |
Медленно нарастающий фронт импульса |
Выход всегда переходит в корректное состояние, при длительности фронта входного сигнала, указанной в техническом описании (1 мс) |
Выход может установиться в противоположное состояние от логического уровня входа или перейти в генераторное состояние |
Переходные процессы на выходе |
Размах выходного сигнала менее 200 мВ |
Размах выходного сигнала ~1,8 В, с 2–3 периодами колебаний |
Заключение
Как технология iCoupler, так и IsoLoop предлагают лучшие решения по сравнению с технологией оптопар, однако есть важные различия в их параметрах работы. Идеальный цифровой изолятор обеспечивает определенный, правильный выходной сигнал не только при благоприятных условиях, описанных в спецификации, но также и в реальных условиях, которые включают момент подачи питания, входной шум и большой диапазон скоростей передачи сигналов. Разработчику будет полезно рассмотреть влияние различных факторов на работу микросхем при выборе метода гальванической развязки. Таким образом, цифровые изоляторы iCoupler Analog Devices значительно лучше подходят для работы в условиях воздействий различных дестабилизирующих факторов, чем оптопары и цифровые изоляторы NVE и Agilent Technologies.
Все эксперименты выполнялись инженерами Analog Devices при соблюдении требований документации на рассматриваемые в данной статье микросхемы. Использовались ИМС: Analog Devices ADuM1100BR (datacode 0251), NVE IL710 (datacode 024116) и NVE IL716 (datacode 025127).
Литература
- Analog Devices, Data Sheets: ADuM1100 (Rev. D, 2003), ADuM1300/1301 (Rev. PrL, May 9, 2003), ADuM1400/1401/1402 (Rev. PrL, May 9, 2003).
- NVE, Data Sheets: IL710, IL716.
Олег Романов
|