|
Чем будем питаться? Питание от Micrel
В спектре продукции, выпускаемой компанией Micrel, значительное место занимают
компоненты управления питанием. Этим материалом открывается цикл статей, призванных познакомить специалистов с широким выбором функций, параметров, типов корпусов силовых компонентов Micrel для решения самых разнообразных задач.
Учитывая, что всю электронику можно разделить на две части — сигнальную (аналоговую, цифровую, смешанную) и силовую, можно предположить, что они равнозначны. В то же время подсистемам питания уделяется зачастую незаслуженно меньшее внимание в разработке перспективных устройств. Компоненты подсистем питания выполняют функцию обеспечения целевой задачи, находятся в ее фоне. Разработчик, сосредоточившись на главной цели, оставляет меньшую часть бюджета времени на проработку схемы питания. Поэтому весьма актуально, чтобы разнообразные требования к питанию могли быть разрешены оптимальным набором функций и параметров интегральных компонентов систем питания с минимальными затратами времени, усилий и средств.
Компания Micrel предлагает множество семейств компонентов для подсистем питания, различающихся назначением, функциональностью, специфическими параметрами:
- Линейные стабилизаторы с малым падением напряжения со встроенным или внешним (контроллеры LDO) регулирующим элементом. Об этом классе компонентов будет рассказано в данной публикации.
- Контроллеры импульсных стабилизаторов — включают компоненты повышающих, понижающих, изолирующих преобразователей напряжения, синхронных, асинхронных, на входные напряжения до 180 В, с внешним или встроенным ключевым элементом.
- Контроллеры «горячего» включения и замены (Hot-swap, Hot-Plug) — обеспечивают элементы электромагнитной совместимости сложных модульных систем, защиту источников питания от перегрузки при подключении новой подсистемы без выключения питания.
- MOSFET-драйверы верхнего, нижнего плеча, полумостовые; сдвоенные, счетверенные; с защитой от перегрева, с управляемым ограничением тока, с выводом сигнала диагностики.
- Ключи питания с защитой, фиксированным или регулируемым ограничением тока, управляемые логическим уровнем — предназначены для программного включения-выключения нагрузки общего назначения и стандартных интерфейсов: USB, CardBus, PCMCIA.
- Контроллеры заряда литий-ионных батарей на фиксированное напряжение заряда 4,2 В или регулируемое, а также прецизионная схема ограничения тока заряда.
- Супервизоры микропроцессоров с обычными и специфическими свойствами. Среди специфических свойств: микромощные, с регулируемым гистерезисом, сдвоенные, с функцией мониторинга перенапряжения.
- Драйверы светодиодов и электролюминесцентных ламп — обеспечивают однокристальное энергосберегающее управление сверхъяркими светодиодами, матрицами светодиодов (до 35 независимо управляемых) и высоковольтное преобразование напряжения.
- Мощные быстродействующие драйверы с регистром-защелкой являются, по существу, версиями компонентов из стандартной логики 74xx259, 595, 596 с более мощными выходами (до 500 мА).
Часть 1. Линейные стабилизаторы с малым падением напряжения
LDO, контроллеры LDO и другие линейные стабилизаторы
LDO (Low Drop-Out — буквально: «малый перепад») это жаргонное наименование класса линейных стабилизаторов, которые требуют лишь незначительного превышения входного напряжения над номинальным и стабильным выходным. Для различных уровней выходных токов типовые значения перепада составляют от десятков до сотен милливольт. Для «классических» линейных стабилизаторов, как, например, 7805 или LM317, необходимо, чтобы входное напряжение было выше номинального выходного на 2,5–3,0 В. LDO показывают существенно более высокую эффективность по сравнению с классическими линейными стабилизаторами. Так, LDO Micrel MIC37151-3.3 на фиксированное выходное напряжение 3,3 В при нагрузке 1,0 А может работать от входного напряжения, всего на 270 мВ превышающего номинальное выходное. Его эффективность превышает 90%. А эффективность LM317 составит около 50%. Другим преимуществом LDO является возможность использования в системах с распределенным питанием недорогих магистральных преобразователей AC/DC (импульсные преобразователи сетевого напряжения 220 В в постоянное) со стандартными номиналами выходных напряжений.
Например, при использовании LM317 для получения стабилизированного питания 5,0 В необходимо входное напряжение около 8 В. Ближайший стандартный номинал выходного напряжения массово поставляемых, а значит, недорогих, преобразователей AC/DC составляет 12 В (7,5 и 9 В — также стандартные номиналы, но объем предложений и доступность их со складов поставщиков значительно меньше). Тогда на LM317 должно падать 7 В, что влечет потерю 7 Вт (при потребляемом токе 1 А), выделение тепла и потребность в более мощном источнике питания (соответственно, и более дорогом). Если же использовать LDO, то достаточно применить преобразователь AC/DC с регулируемым выходным напряжением 5 В. Обычно подобные преобразователи позволяют подстраивать выходное напряжение в диапазоне ±10%, как, например, MeanWell RS-25-5, S-25-5 в металлическом перфорированном корпусе или Chinfa DRA05-05 в корпусе для монтажа на DIN-рейку. С помощью регулировки можно выставить выходное напряжение до 5,5 В — и этого будет достаточно для стабильной работы LDO без непроизводительных потерь мощности.
LDO с одним, двумя и тремя выходными напряжениями
Компания Micrel производит широкую гамму LDO не только с одним выходным напряжением, но также с двумя и тремя фиксированными или регулируемыми выходами. В номенклатуре представлены также LDO, стабилизирующие напряжение отрицательной полярности. И по нагрузочной способности Micrel предоставляет выбор наиболее эффективного решения — от 10 мА до 7,5 А со встроенными проходными транзисторами. Отличительными особенностями LDO Micrel являются крайне низкие токи собственного потребления и регулирования. Типовое значение максимального тока в общую шину составляет менее 2–3% от величины тока, отдаваемого в нагрузку. В паре с очень низким минимальным падением напряжения на проходном транзисторе эти два параметра повышают КПД стабилизаторов Micrel до 93–97% в широком диапазоне температур.
Большинство LDO специфицированы для температурного диапазона от –40 до +125 °С.
Одноканальные LDO Micrel предлагает более чем в 15 типах корпусов — от самых миниатюрных MLF размером 2X2 мм, SC-70, SOT-23 и других для поверхностного монтажа, до TO-247 для монтажа в отверстия.
LDO с функциями управления питанием
К ним относятся стабилизаторы Micrel с функциями электронного включения-выключения выходного напряжения, управляемой задержкой или последовательностью появления напряжения на выходе после подачи питания или сигнала включения, а также с сигнализацией о снижении выходного напряжения ниже порогового значения. К этому же подсемейству относятся LDO со встроенным драйвером — ключевым транзистором с открытым стоком. Он обычно используется для управления индикацией, подсветкой или обмоткой реле током до 150 мА.
Эти функции востребованы особенно в мобильных и портативных приборах с батарейным питанием, дистанционно управляемых, и модульных системах. Например, MIC2215 представляет собой три независимых LDO в одном малогабаритном безвыводном корпусе MLF-16, каждый из которых имеет вход управления включением-отключением. Наиболее распространенные области применения этого компонента — сотовые телефоны, GSM/GPRS-модемы, компьютерные платы расширения и периферия, приемники GPS, карманные персональные компьютеры.
 Рис. 1. MIC2215 — три независимых LDO в одном корпусе. Типовая схема включения
LDO-контроллеры
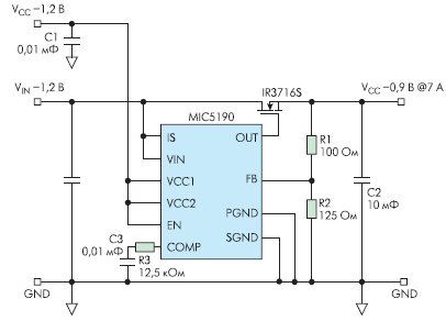
Задача LDO-контроллера — прецизионное управление мощным внешним проходным транзистором. Такое конструктивное решение при значительных токах нагрузки и широком диапазоне изменения входного напряжения оказывается более эффективным, чем совмещение в одном кристалле силового и управляющего элементов. Трудность их сочетания в одном корпусе заключается в обеспечении температурной стабильности параметров узлов точного управления при нагреве силового проходного транзистора. В новые серии LDO-контроллеров MIC5190 и MIC5191 разработчики Micrel вложили уникальные свойства:
- функция активного фильтра помех с передовыми параметрами для этого класса устройств — более чем на порядок снижен уровень шумов в шине потребителя;
- более чем на 40 дБ снижены шумы от источника входного напряжения в полосе до 500 кГц;
- возможность работы с обычными керамическими конденсаторами;
- возможность обеспечения ультранизкого падения напряжения на проходном внешнем транзисторе — до 25 мВ при токе 10 А.
При наличии таких характеристик логичным кажется наличие функций электронного включения-выключения и управляемого ограничения тока. Типовая схема включения MIC5190 приведена на рис. 2.
 Рис. 2. MIC5190 — LDO-контроллер с функцией активного фильтра снижает уровень шумов с 200 мВ до 10 мВ в полосе до 500 кГц
Все представители семейства LDO-контроллеров Micrel обеспечивают колебания выходного напряжения не более 1–3 мВ во всем специфицированном диапазоне условий эксплуатации — по входному напряжению, току нагрузки, температурному диапазону (от –40 до +125 °С).
LDO с функцией подавления шумов
В серии LDO малой и средней мощности MIC52XX (до 500 мА) со встроенным регулирующим элементом разработчики Micrel предлагают версии стабилизаторов с существенно улучшенными параметрами по подавлению шумов — как от источника (уменьшение на 75 дБ), так и в нагрузке (снижение до 300 нВ/Гц1/2).
Для измерительных и высококлассных аудио устройств снижение уровня шумов по питанию является одной из наиболее важных составляющих повышения качественных параметров этих устройств.
µCAP LDO — стабильность на обычных конденсаторах
Подавляющее число линейных стабилизаторов различных производителей, представленных сегодня на рынке компонентов для систем питания, рассчитано на использование фильтрующих конденсаторов с малыми токами утечки и низким эквивалентным последовательным сопротивлением (ESR). В основном производители рекомендуют использовать танталовые конденсаторы, а также электролитические с улучшенными параметрами по утечке и температурной стабильности. Эти типы не являются дешевыми компонентами, иногда их стоимость может превышать стоимость самого LDO. Например, встречаются предложения о поставке LM317 по $0,15, в то время как электролитические конденсаторы, обеспечивающие стабильную работу во всем специфицированном диапазоне условий эксплуатации, стоят практически в два раза дороже. Особые параметры конденсаторов важны не для всех применений. Для устройств, не требующих оптимизации характеристик, можно использовать и широко доступные обычные конденсаторы. Подобные подсистемы питания при определенных условиях могут входить в состояние самовозбуждения или создавать короткое замыкание по выходу.
Компания Micrel владеет технологией µCAP LDO, которая обеспечивает устойчивую работу стабилизатора во всем специфицированном диапазоне условий эксплуатации при применении даже обычных керамических конденсаторов небольшой емкости (до 10 мкФ). Это свойство позволяет не только снизить стоимость компонентов, но и уменьшить габариты подсистемы питания.
Защитные функции в LDO Micrel
Схемотехника стабилизаторов Micrel включает целый ряд защитных функций, обеспечивающих им и питаемым схемам высокую надежность. Это такие свойства, как:
- ограничение выходного тока;
- защитное отключение при перегреве, превышении входного напряжения;
- стойкость к входному напряжению обратной полярности;
- сигнализация о снижении выходного напряжения ниже порогового значения (типовое значение –5%).
Ограничение выходного тока реализуется стабилизаторами Micrel двумя способами:
- Замкнутая внутренняя цепь токового сенсора обеспечивает фиксированное значение выходного тока. Например, MIC29150, рассчитанный на номинальный выходной ток 1,5 А, при короткозамкнутой нагрузке ограничивает выходной ток на уровне 2 А. Если нагрузка носит емкостной характер, ток через некоторый промежуток времени уменьшится до номинального. При продолжительном токе, превышающем номинальный, вступает в действие «второй эшелон» защиты — кристалл стабилизатора нагревается и срабатывает защита от перегрева, отключающая выход.
- Разработчик устанавливает уровень ограничения выходного тока. Для этого на внешние контакты стабилизатора выведен инвертирующий вход встроенного компаратора. Второй вход компаратора запитан внутренним источником опорного напряжения 35–50 мВ (различная величина у разных наименований LDO Micrel).
Включение миллиомного сопротивления между входом напряжения питания и входом сенсора тока позволяет варьировать величину порога ограничения тока.
В следующей части публикации будет рассмотрено разнообразие импульсных стабилизаторов Micrel.
Продолжение следует.
Илья Зайцев
|