«Ниша» с высоким напряжением (компоненты Supertex с рабочим напряжением до 450 В)
Успешное развитие предприятия, занимающегося разработкой и производством полупроводниковых компонентов, определяется количеством вложенных средств в научно-исследовательские работы (чем больше, тем лучше). Но большие средства – это возможности для крупных «акул». Для тех, кто помельче, такой способ не совсем и не всегда подходит. И чтобы выжить в жесткой конкурентной борьбе, надо искать иные решения. Одно из них – найти незанятую нишу на рынке или создать свою. Фирма Supertex – пример такого решения.
Основное направление деятельности Supertex – разработка полупроводниковых приборов для работы при высоких входных напряжениях (типовое значение – 450 В). Концентрация усилий и средств в этом сегменте позволило компании создать компоненты с новыми свойствами (высоковольтные стабилизаторы на малые выходные напряжения, контроллеры для источников питания с «горячей» заменой, «гибкие» ключи и т.д.), которые находят применение при производстве различных типов дисплеев (от жидкокристаллических до плазменных), источников питания различной мощности (импульсные и линейные), в миниатюрных электромеханических системах (MEMS), в телефонии, в медицине (аппараты ультразвукового сканирования), в бытовой технике (стиральные машины, плиты), в промышленных системах управления, системах управления освещением (перечень очень скромный).
Первыми принимают на себя высокое напряжение предохранители. Однако время безраздельного господства плавких вставок закончилось, и не только из-за постоянного уменьшения размеров электронных устройств (которые по размерам уже сопоставимы с предохранителями и их крепежом), но и из-за разброса срабатывания, однократности использования и ненадежности: по закону Мэрфи, схема, защищенная быстродействующим плавким предохранителем, перегорит первой и защитит быстродействующий плавкий предохранитель. Одно из решений этой проблемы – применение полевых транзисторов в качестве восстанавливаемых предохранителей. DMOS транзисторы, изготовленные на основе технологии Supertex, помогают решать проблему защиты с заданным порогом срабатывания по току и по напряжению.
Поскольку Supertex ориентирована на узкий сектор рынка полупроводниковых компонентов, то выпускает DMOS транзисторы трех типов.
- n-канальные полевые транзисторы, работающие в режиме обогащения, с состоянием «отключен» при напряжении затвор-исток V gs = 0 В (нормально отключен) и состоянием «включен» при V gs = 10 В. Напряжение исток-сток этих транзисторов – от 15 В до 600 В, сопротивление в открытом состоянии колеблется от 0,3 Ом до 60 Ом (при 600 В сопротивление 20 Ом), а входная емкость составляет 35-150 пФ.
- p-канальные полевые транзисторы, работающие в режиме обогащения, с состоянием «отключен» при напряжении затвор-исток V gs = 0 В (нормально отключен) и состоянием «включен» при V gs = -10 В. Для этих транзисторов напряжение исток-сток находится в диапазоне от –16 В до –500 В, сопротивление в открытом состоянии – от 0,6 до 125 Ом (при 500 В сопротивление 30 Ом), входная емкость – от 40 до 200 пФ.
Транзисторы, работающие в режиме обогащения, подразделяются на T-серию и V-серию, которые различаются пороговым напряжением:
|
n-канал |
p-канал |
V-серия |
2,4...4,0 В |
-3,5...-4,5 В |
T-серия |
1,0...2,0 В |
-1,0...-2,4 В |
- n-канальные полевые транзисторы, работающие в режиме обеднения, с состоянием «включен» при напряжении затвор-исток Vgs = 0 В (нормально включен) и состоянием «отключен» при V gs = -10 В. Напряжение исток-сток этих транзисторов – от 250 В до 500 В, сопротивление в открытом состоянии – от 6 Ом (600 В) до 1000 Ом (500 В, для транзисторной сборки LND150/250).
Различные варианты корпусов (TO-92 0,7 Вт; TO-39 1,0 Вт; SOT-89 1,6 Вт; SOT-23 0,36 Вт; D-Pak 2,5 Вт, SO-8 1,3 Вт), высокое быстродействие, малая входная емкость при высоком (относительно) сопротивлении открытого транзистора и низкое пороговое напряжение – это то, что позволяет полевым транзисторам Supertex успешно выдерживать конкуренцию в конкретных приложениях: измерительные приборы, системы сбора данных, промышленные счетчики, телефония, средства неразрушающего контроля, источники питания.
Использование двух полевых транзисторов DN2530N8 как двунаправленного ограничителя тока позволяет решить проблему защиты тестера для проверки кабеля от высокого напряжения (всякое бывает) (рис. 1).
 Рисунок 1. Применение DMOS транзисторов Supertex в измерительных приборах в качестве ограничителя тока
При работе электроники от бортовой сети (12 В или 24 В) нет необходимости в компонентах, рассчитанных на высокие напряжения. Но это только на первый взгляд: подключение или отключение мощной нагрузки (часто индуктивной и емкостной) по законам физики приводит к появлению скачков напряжения (на нагрузке 35 ампер появляются выбросы напряжения различной амплитуды и длительности – 26 В длительностью до 5 минут, 106 В длительностью до 180 мс и –90 В до 20 мс). Кроме того, свою лепту вносит и генератор с его высоковольтными выбросами. Обычно при защите от таких выбросов при переходных процессах применяют помехоподавляющие фильтры-ограничители, размеры которых порой не только сопоставимы с защищаемой системой, но и могут быть больше. Применив DN3525N8, можно получить компактное и надежное решение этой проблемы (схема на рис. 2).
 Рисунок 2. Применение DMOS транзисторов Supertex при защите от помех при работе от бортовой сети
После предохранителя и входного фильтра входное напряжение питания поступает на блок питания (импульсный или линейный). Для ШИМ источников питания низкая входная емкость полевых транзисторов Supertex является определяющей, поскольку позволяет значительно снизить потери при переключении (пример на рис. 3 на примере DC-DC преобразователя).
 Рисунок 3. Применение компонентов Supertex в DC-DC-преобразователе
В завершении краткого обзора применения полевых транзисторов приведем две схемы на дискретных элементах: генератора синусоидального сигнала и усилителя с питанием ±250 В (рис. 4 и рис. 5 соответственно), которых применяются в миниатюрных электромеханических системах. Основные требования к используемым в них транзисторам – высокое рабочее напряжение и минимальные размеры.
 Рисунок 4. Применение DMOS транзисторов Supertex в генераторе синусоидального сигнала
 Рисунок 5. Применение DMOS транзисторов Supertex в усилителе с питанием 250 В
Следующие направления, в которых находят применение приборы Supertex – системы управления на производстве, бытовая техника (стиральные машины, электроплиты), источники питания, системы управления освещением, системы управления «умный дом» и т.п., поскольку вся эта техника работает от электросети (220/380 В переменного тока дома и на работе). Во всей этой технике используются линейные стабилизаторы/схемы запуска (блоки питания), автономные безтрансформаторные стабилизаторы и драйверы реле (исполнительные механизмы).
Семейство линейных стабилизаторов/схем запуска LRххх разработано для запуска импульсных источников питания при подаче напряжения с последующим переходом в режим ожидания (рис. 6). Это связано с тем, что для запуска ШИМ-контроллера необходимо подать низкое напряжение, которое затем поступает уже непосредственно от источника питания. Основные параметры приведены в таблице 1.
 Рисунок 6. Применение ИС серии LRxxx в качестве схемы запуска импульсного источника питания (на примере LR645)
Таблица 1. Основные параметры семейства LRxxx
Тип |
Применение |
Входное напряжение, В |
Выходное напряжение, В |
Погрешность, % |
Ток нагрузки, мА |
LR645 |
Стабилизатор/ схема запуска |
15 - 450 |
10 |
7 |
3 |
LR745 |
Схема запуска |
25 - 450 |
21,4 |
12 |
2 |
LR8 |
Стабилизатор/ схема запуска |
13,2 - 450 |
1,2 - 438 |
5 |
10 |
Применение LR645 с фиксированным выходным напряжением позволяет обойтись почти без внешних элементов, а вариант исполнения SO-8 с регулируемым выходом от 8 до 12 В дает возможность работать с ШИМ-контроллерами разных типов. ИС LR745 с автоматическим отключением разработана для ШИМ-контроллеров с высоким напряжением запуска.
Особенность трехвыводной LR8 – при использовании в качества линейного стабилизатора формировать выходное напряжение от 1,2 В до 438 В при входном напряжении 450 В (напряжение на входе превышает максимальное выходное напряжение на 10 В) (схема включения на рис. 7).
 Рисунок 7. Схема включения LR8
LR8К4 в корпусе D-Pak рассеивает мощность до 2,5 Вт и, таким образом, повышает надежность ИС. К этому надо добавить температурную защиту и защиту по току (для всех LR8). Ток нагрузки определяется как P/( V вх — V вых), где Р=2,5 Вт для корпуса D-Pak, 1,6 Вт для SOT-89 и 0,74 Вт для TO-92. Дополнительные функции LR8 – драйвер светодиодов (рис. 8), причем число светодиодов определяется входным напряжением и рассеиваемой мощностью ИС, и зарядное устройство для никель-кадмиевых аккумуляторов (схема включения аналогична).
 Рисунок 8. Схема включения LR8 как драйвера светодиодов
В тех случаях, когда вам необходим источник питания, но нет возможности установить ни трансформатор, ни дроссель, ни высоковольтные входные конденсаторы, можно решить эту проблему использованием контроллеров SR036/SR037. Для работы этих ИС требуется только выпрямленное напряжение 120 В или 230 В переменного тока (без всяких фильтров!) (рис. 9). SR036/SR037 управляет внешним n-канальным MOSFET и IGBT транзисторами. Если на выводе HV in напряжение меньше 45 В, то внешний транзистор открывается и заряжает конденсатор, подключенный к выводу V source. При напряжении на HV in выше 45 В транзистор отключается (максимальное напряжение на затворе +24 В). Нестабилизированное напряжение на выводе V source составляет 18 В, а стабилизированное на выводе V out – 3,3 В для SR036 и 5 В для SR037.
 Рисунок 9. Типовая схема включения SR03x
Идея, на которой основан принцип работы контроллеров SR03x, достаточно проста – управление углом отсечки внешнего MOSFET и IGBT транзистора (рис. 10). Когда выпрямленное входное напряжение снижается ниже порога VTH, то транзистор открывается, а закрывается при напряжении на входе выше HVIN(OFF). Нерегулируемое напряжение V unreg снижается, когда выходной транзистор отключен и когда входное напряжение становится ниже выходного. Величина этого снижения зависит от нагрузки и от емкости конденсатора С1.
 Рисунок 10. Временная диаграмма работы SR03x
Примеры использования SR03х приведены на рис. 11, рис. 12, рис. 13.
 Рисунок 11. Формирование двух стабилизированных напряжений
 Рисунок 12. Схема включения SR03x как драйвера реле
 Рисунок 13. SR03x как драйвер линейки светодиодов при напряжении питания 120 В или 230 В переменного тока
Выпускаемый универсальный драйвер реле HV9901 выполнен по технологии BiCMOS/DMOS с использованием ШИМ и предназначен для эффективной работы с низковольтными реле в диапазоне входных напряжений от 10 до 450 В постоянного тока (с использованием индуктивности катушки самого реле). Для работы в таком широком диапазоне напряжений не нужны никакие дополнительные внешние элементы, причем пользователь может использовать 5-вольтовые реле при входных напряжениях от 10 В до 450 В постоянного тока или до 240 В переменного тока (рис. 14).
 Рисунок 14. Типовая схема включения универсального драйвера реле HV9901
Схема ШИМ-регулятора, входящая в состав драйвера, работает от встроенного высоковольтного стабилизатора. Дополнительный регулируемый стабилизатор с нагрузочной способностью до 1 мА предназначен для питания микроконтроллеров с низким потреблением. Ток срабатывания реле, время втягивания и ток удержания задаются всего двумя резисторами и конденсатором. Частота ШИМ-регулятора может синхронизироваться от внешнего генератора или от другого HV9901, у которого выше собственная частота.
Подключение и отключение реле производится через логический вход ENI, выбор полярности – через вход POL. Низкочастотный шум устраняется использованием частоты переключения свыше 20 кГц.
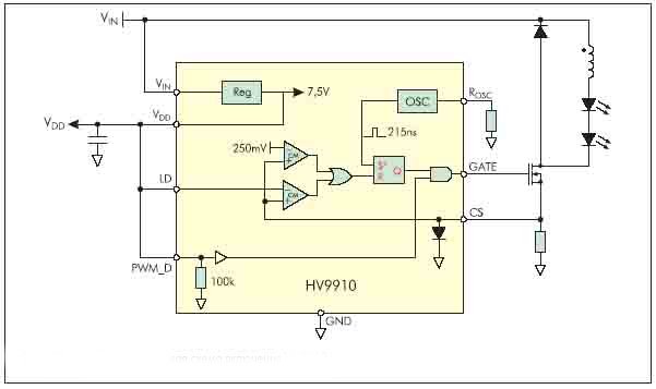
Драйверы светодиодных индикаторов. Лидер линейки драйверов светодиодных индикаторов (LED) – HV9910. Эта ИС предназначена для работы со светодиодами высокой яркости (HB LED) и входным напряжением от 8 В до 450 В постоянного тока (85-265 В выпрямленного переменного напряжения) (рис. 15), но может использоваться и в источниках постоянного тока, зарядных устройствах, в автомобилях и т.д. HV9910 эффективно управляет внешним полевым транзистором (MOSFET) с частотой переключения до 300 кГц, причем частота задается только одним резистором (плюс нет необходимости в трансформаторе и электролите на выходе диодного моста или в импульсном источнике питания). Линейка светодиодов управляется постоянным током, а не напряжением, чем обеспечивается постоянная яркость и повышенная надежность. При производстве HV9910 используется процесс жесткой высоковольтной изоляции перехода (rugged high voltage junction isolated process), позволяющий работать ИС со входным напряжением до 450 В. Ток линейки светодиодов задается подачей внешнего управляющего напряжения на вход управления LD HV9910 и может изменяться от нуля до максимального значения. Возможно подача и ШИМ-сигнала управления на вход PWM_D со скважностью 0-100% и частотой до нескольких килогерц.
 Рисунок 15. Блок-схема и типовая схема включения HV9910
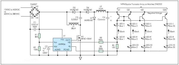
Следующим по диапазону входного напряжения (но не по функциональным возможностям) является HV9906 FlexSwitch TM (схема включения – на рис. 16). Эта ИС полностью оправдывает свое рекламное имя «гибкого ключа», поскольку на ее основе можно разрабатывать не только драйверы светодиодов и системы подсветки для ЖК-дисплеев, но и системы уличного освещения, светофоры и т.п.(количество подключаемых LED, включая светодиоды с белым свечением – от одного до нескольких сотен!). Кроме того, HV9906 можно использовать в зарядных устройствах, импульсных источниках «для дома, для семьи», в системах коррекции коэффициента мощности, источниках постоянного напряжения или тока. Все это возможно благодаря тому, что в состав этой ИС входят все компоненты, необходимые для работы непосредственно от выпрямленного переменного напряжения 65-280 В или постоянного 12-400 В. Цепь обратной связи позволяет забыть о фильтрах и элементах компенсации.
 Рисунок 16. Схема включения HV9906
Ток нагрузки можно задавать от 1 мА до нескольких ампер для разных уровней входного напряжения без изменения задающих элементов. Например, преобразователь на базе HV9906, настроенный на выходное напряжение 60 В постоянного тока, может работать и от 12 В постоянного тока, и от 265 В выпрямленного переменного тока.
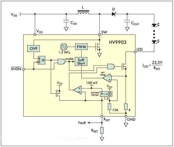
Для управления светодиодами белого свечения (интенсивность излучения которых пропорциональна протекающему через них току ) Supertex выпускает драйвер HV9903, представляющий собой повышающий преобразователь DC-DC постоянной частоты с кпд до 85% (рис. 17). Диапазон входного напряжения рассчитан на портативные устройства и составляет 2,6 – 4,6 В (не совсем высокое напряжение), но работа возможна и от 1,8 В. Для нормального функционирования необходим дроссель и минимум внешних элементов. Поскольку внутренний генератор работает на частоте 1,2 МГц, то это позволяет использовать дроссели с небольшой индуктивностью. Ток через светодиоды (до шести штук) задается внешним резистором между выводами R set и GND в диапазоне от 5 до 40 мА. Ток можно также регулировать изменением напряжения или ШИМ-сигналом, подаваемым на вывод R set . Минимизация броска тока при включении не более 30% от рабочего достигается встроенным «мягким» запуском.
 Рисунок 17. Блок-схема и схема включения драйвера HV9903
Характерным примером использования ИС и полевых транзисторов Supertex являются медицинские системы ультразвукового сканирования (Medical Ultrasound Imaging). Принцип работы таких систем основан на облучении человека акустическими волнами частотой от 1 МГц до 15 МГц с последующим построением изображения органов человека по отраженному сигналу (рис. 18, рис. 19). Получение «живого» изображения в реальном времени и безопасность пациента и обслуживающего персонала (это не рентген!) – важные преимущества таких систем.
 Рисунок 18. Принцип работы системы ультразвукового сканирования (передача сигнала сканирования)
 Рисунок 19. Принцип работы системы ультразвукового сканирования (прием отраженного сигнала)
При создании систем ультразвукового сканирования одной из сложных задач является формирование высоковольтных импульсов сканирования (генератор и усилитель рассматривались выше) и защита приемника во время передачи такого импульса. Решение такой задачи значительно упрощается использованием полевых транзисторов TN2524N8, TP2520N8, TN5325N8 и т.д. (передача импульсов), аналоговых ключей серии HV2ххх (защита приемных цепей).
Каждый прибор этой серии (таблица 2) представляет собой набор высоковольтных аналоговых ключей на несколько каналов входа/выхода (от восьми до шестнадцати). Эти ключи разработаны специально для применения в тех случаях, когда необходимо переключение высокого напряжения низковольтным сигналом управления.
Таблица 2. Высоковольтные аналоговые ключи серии HV2xxx
Обозначение |
Число выходов (каналов) |
Напряжение питания, В |
Напряжение аналогового сигнала, В |
Ток переключения, А |
Сопротивление ключа, Ом |
Нагрузочные резисторы |
HV20220 |
8 |
200 |
180 |
±2 |
24 |
- |
HV20320 |
8 |
200 |
180 |
±2 |
24 |
- |
HV20720 |
8 |
200 |
180 |
±2 |
27 |
- |
HV20822 |
16 |
220 |
200 |
±2 |
22 |
- |
HV209 |
12 |
200 |
180 |
±2 |
24 |
+ |
HV214 |
8 |
250 |
230 |
±2 |
36 |
- |
HV232 |
8 |
200 |
180 |
±2 |
24 |
+ |
HV238 |
16 |
220 |
200 |
±2 |
22 |
+ |
Входные последовательные данные поступают в 8-разрядный сдвиговый регистр, а затем заносятся в 8-разрядный регистр-защелку (рис. 20). Для снижения уровня помех от тактовых импульсов (clock feed-through noise), сигнал на входе разрешения регистра-защелки должен оставаться высоким до окончания тактирования всех битов, которое выполняется по спаду тактовых импульсов. Сформированный после преобразователя уровня сигнал управления подается непосредственно на ключ.
 Рисунок 20. Блок-схема высоковольтного ключа серии HV2xxx на примере HV232
Технология HVCMOS позволяет соединить высоковольные двунаправленные ключи DMOS и экономичную КМОП-логику управления.
Наиболее популярны – HV20220 и HV20320 (аналог HV20220 с дифференциальным выходом). HV232 представляет собой HV20220 со встроенными нагрузочными резисторами. Реализация декодера вместо регистра сдвига позволяет отказаться от тактирования и превращает HV20220 в HV20720, версия HV20220, работающая на 250 В, обозначается как HV214.
Ракович Н.Н.
|