Обзор скоростных цифровых изоляторов с передачей данных через магнитное поле
Цифровые изоляторы с передачей данных через магнитное поле являются удачной альтернативой оптическим изоляторам. В настоящее время они выпускаются тремя фирмами: NVE, Avago Technologies и Analog Devices. В статье, предназначенной для разработчиков аппаратуры, проводится сравнение параметров этих микросхем от разных производителей.
Для гальванической развязки узлов радиоэлектронной аппаратуры традиционно использовались трансформаторы и оптические изоляторы. С совершенствованием технологий появилась возможность упаковывать в обычные корпуса микросхем индуктивные элементы и передавать данные через магнитное поле внутри корпуса. Для таких микросхем ни за рубежом, ни у нас не сложилось устоявшегося названия, которое отражало бы физические процессы, лежащие в основе их работы и позволяло бы тем самым отличать их от обычных оптических изоляторов (optocouplers). Будем называть их в этой статье магнитоизоляторами, по аналогии с оптоизоляторами.
Главным достоинством магнитоизоляторов по сравнению с оптическими изоляторами является более высокая скорость передачи данных. Кроме того, у них при одинаковых скоростях заметно меньше потребляемая мощность. А при создании многоканальных, и особенно двунаправленных, гальванически развязанных линий передачи данных применение магнитоизоляторов вместо оптических изоляторов позволяет в несколько раз сократить габариты, по-требляемую мощность и стоимость узлов гальванической развязки.
Одним из основных производителей магнитоизоляторов является фирма NVE Corporation (http://www.nve.com). Она производит их по фирменной технологии IsoLoop® и называет High-Speed Digital Signal Isolators. Работа этих микросхем основана на гигантском магниторезистивном эффекте (Giant Magneto Resistive, GMR) и проиллюстрирована на рис. 1 [1].
 Рис 1. Принцип действия изоляторов фирмы NVE
Магниторезистивный материал, используемый в IsoLoop®-приборах, относится к материалам, известным как "спиновый вентиль". Помещенный в магнитное поле, он может изменить свое сопротивление. Если поле ослабевает, не меняя направления, величина сопротивле-ния остается без изменения. И лишь при изменении направления магнитного поля сопротивле-ние возвращается к своему первоначальному значению.
Продифференцированный входной сигнал в виде узких (2.5нс) выбросов тока протекает по виткам индуктивности L. Это приводит к тому, что соответственно направленные магнитные поля изменяют сопротивления GMR-резисторов, образующих мостовую схему. Сопротивления переключаются менее, чем за 1нс. Принцип действия напоминает работу 1-битовой ячейки па-мяти. [1]
Заметим: из этого описания следует, что при включении питания состояние на выходе прибора IsoLoop® не определено. Очевидно, что существуют применения, где это может ока-заться недостатком.
Кроме NVE, магнитоизоляторы выпускает также фирма Agilent. Их номенклатура представляет собой подмножество номенклатуры магнитоизоляторов фирмы NVE, параметры очень похожи. В [2] говорится, что магнитоизоляторы Agilent - это изделия, которые NVE выпускает под брендом Agilent, но на сайтах этих двух фирм такой информации мне обнаружить не уда-лось. На сайте NVE сказано, что Agilent лицензировала их технологию. Тем не менее, далее при сравнении параметров магнитоизоляторов о фирме Agilent отдельно, как правило, говорить не будем, подразумевая, что её изделия аналогичны изделиям NVE. В сводной таблице в конце статьи приводятся параметры магнитоизоляторов всех трёх фирм.
Примечание. С 2005 года на сайте фирмы Agilent http://www.home.agilent.com/ нет раздела полупроводниковой продукции. Полупроводниковое подразделение фирмы выделено в самостоятельную фирму Avago Technologies.
И, наконец, выпуском магнитоизоляторов занимается фирма Analog Devices. Свою технологию она называет iCoupler®, а изделия - iCoupler® isolators. Блок-схема устройства из описания одноканального прибора ADuM1100 [3] показана на рис. 2.
 Рис 2. Блок-схема одноканального магнитоизолятора iCoupler® фирмы Analog Devices
У изделий фирмы Analog Devices нет основного недостатка приборов IsoLoop® - неопределённости состояния выхода при включении питания. Работа устройства iCoupler® описана в [3] следующим образом (перевод мой - Д.И.). Две катушки, изображённые на блок-схеме, работают как импульсный трансформатор. Положительные и отрицательные логические перепады на входе изолятора вызывают короткие (2 нс) импульсы, передающиеся через трансформатор в декодер. Декодер - это бистабильное устройство, следовательно, его установка или сброс этими импульсами соответствуют входным логическим перепадам. При отсутствии на входе импульсов в течение более 2 мкс периодически формируется обновляющий импульс нужной полярности для того, чтобы выходное состояние соответствовало входному. Если декодер не получает обновляющих импульсов дольше 5 мкс, то входная сторона считается обесточенной или неисправной. В этом случае сторожевой таймер (watchdog) устанавливает на выходе устройства высокий уровень.
Из этого описания можно сделать вывод, что алгоритм работы магнитоизоляторов фирмы Analog Devices, в основном, похож на алгоритм работы устройств от NVE. Различие заключается в периодическом контроле состояния входа. Этот контроль и обеспечивает, в частности, соответствие выходного сигнала входному при включении питания.
Обе фирмы выпускают широкий ассортимент магнитоизоляторов. Наиболее разнообразны изоляторы с цифровым входом и цифровым выходом. Они содержат от одного до пяти каналов передачи данных, в одной микросхеме каналы могут быть как однонаправленными, так и разнонаправленными. На рисунках, взятых из описаний фирмы NVE [5 .. 8], показаны разновидности этих микросхем.
 Рис. 3. Одноканальный магнитоизолятор
На рис. 3 изображён одноканальный магнитоизолятор IL703 фирмы NVE. Полностью аналогичное изделие HCPL-9000/0900 выпускает фирма Avago Technologies. Одноканальный магнитоизолятор ADuM1100 фирмы Analog Devices не имеет возможности перевода выхода в третье состояние и несовместим по цоколёвке с IL710.
 Рис. 4. Двухканальные магнитоизоляторы
На рис. 4 показаны два варианта двухканальных магнитоизоляторов: однонаправленный и разнонаправленный. Разнонаправленные каналы передачи в одном корпусе - это уникальное свойство магнитоизоляторов, оптоизоляторы с цифровыми выходами содержат только однонаправленные каналы. Поэтому их применение для двунаправленной передачи данных даёт осо-бенно заметный выигрыш в массогабаритных показателях и цене.
У фирмы Avago Technologies есть функциональный аналог изделий NVE: приборы HCPL-9030/0930 и HCPL-9031/0931. Однонаправленный ADuM1200 от Analog Devices совместим по цоколёвке с IL711, а двунаправленный ADuM1201 несовместим с IL712.
 Рис. 5. Четырёхканальные магнитоизоляторы
 Рис. 6. Пятиканальные магнитоизоляторы
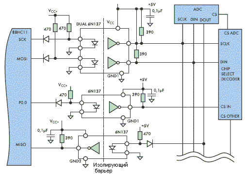
На рис. 5 и 6 изображены четырёх- и пятиканальные магнитоизоляторы. Применение таких микросхем даёт особенно заметный выигрыш по цене и габаритам по сравнению с оптическими изоляторами. Сравним для примера реализацию 4-проводного интерфейса SPI на оптопарах и на 4-канальном двунаправленном магнитоизоляторе [4].
 Рис. 7. Реализация интерфейса SPI на оптоизоляторах
На рис.7 показан пример реализации интерфейса SPI на распространённых одноканальных и двухканальных оптоизоляторах с цифровым выходом. Здесь потребовалось четыре микросхемы, восемь резисторов, четыре диода и три развязывающих конденсатора - по одному на каждую микросхему.
 Рис. 8. Реализация интерфейса SPI на четырёхканальном магнитоизоляторе
На рис.8 приводится тот же узел, выполненный на двунаправленном четырёхканальном магнитоизоляторе ADuM1401 фирмы Analog Devices. Понадобилось всего три детали: одна микросхема и два развязывающих конденсатора.
Здесь особенно наглядно видно преимущество магнитных изоляторов перед оптическими в плотности упаковки и минимуме необходимых дополнительных компонентов. Если вспомнить, что полностью цифровой вход и выход встречается только у одноканальных оптоизоляторов, а оптоизоляторы с числом каналов более двух - явление достаточно редкое, то очевидно, что многоканальная двунаправленная гальванически развязанная линия для передачи цифровых сигналов на магнитоизоляторах будет компактнее, дешевле и надёжнее (за счёт меньшего числа компонентов), чем на оптических изоляторах.
Четырёхканальные изоляторы по схемам, изображённым на рисунке 5, выпускают все три упоминаемые в обзоре фирмы. Приборы от Avago Technologies совместимы по цоколёвке с приборами NVE. А четырёхканальные магнитоизоляторы от Analog Devices имеют аналогичную цоколёвку, но при этом выводы, которые не используются в устройствах NVE, здесь задействованы для перевода выходов в третье состояние.
Пятиканальные магнитоизоляторы выпускает только фирма NVE. Зато Analog Devices производит трёхканальные ADuM1300 и ADuM1301 - однонаправленный и двунаправленный соответственно, у обоих выходы можно переводить в третье состояние.
Кроме изоляторов с цифровым входом и выходом, NVE и Analog Devices выпускают магнитоизоляторы для интерфейсов RS422 и RS485. Фирма NVE производит также изоляторы, у которых на входе вместо цифровой схемы катушка индуктивности (серии IL600/IL600A, пример на рис. 9 [9]). А у Analog Devices есть сигма-дельта модуляторы AD7400/AD7401 с гальванической развязкой выходов на магнитоизоляторах. Рассматривать здесь эти устройства мы не будем, так как темой этой статьи являются изоляторы с цифровым входом и выходом.
 Рис. 9. Пример магнитоизолятора с индуктивностью на входе
Магнитоизоляторы, выпускаемые разными фирмами, отличаются друг от друга. Поэтому при разработке аппаратуры неизбежно встаёт вопрос выбора конкретного изделия. Преимущества изоляторов Analog Devices убедительно описаны в специальной статье [2] на сайте фирмы. (Идеи этой статьи на русском языке изложены в [4].) Естественно, что преимущества изделий NVE в этой статье не отражены, и упрекать за это Analog Devices нельзя. Обнаружить на сайте NVE статью с контраргументами я не смог. Попробуем самостоятельно сравнить изделия двух фирм и выявить их преимущества и недостатки.
В рамках этой статьи будем сравнивать микросхемы с цифровыми входами и цифровыми выходами, так как именно они обеспечивают наибольшую скорость передачи данных.
Возьмём для сравнения одноканальные версии микросхем: IL710 от фирмы NVE и ADuM1100 от Analog Devices. Если для многоканальных версий какие-либо параметры будут значительно отличаться от параметров многоканальных, отметим это особо. Кроме того, интересно будет сравнить эти микросхемы с их функциональными аналогами: наиболее быстрыми оптоизоляторами с цифровым входом и выходом. Чтобы не углубляться в обзор оптоизоляторов, выберем для этого сравнения самый быстрый такой оптоизолятор от фирмы Avago Technologies: HCPL-0723/ HCPL-7723.
Для сравнения будем брать не типовые, а наихудшие показатели, указанные в спецификациях, так как именно последние используются для расчёта схем. Обратим внимание на то, что в шапке спецификаций, как правило, указываются именно типовые значения параметров.
К сожалению, однозначно сопоставить параметры изделий NVE и Analog Devices не всегда удаётся, так как фирмы часто несколько по-разному подходят к их нормированию. Далее в тексте случаи вынужденного не вполне корректного сравнения будут особо отмечаться.
1. Быстродействие
Фирма Analog Devices предлагает каждую из своих микросхем в двух или трёх версиях с разными максимальными скоростями передачи данных. С уменьшением скорости цена заметно падает, и это может оказаться очень кстати. Правда, скорость медленных версий становится сопоставимой со скоростью быстрых и даже не очень быстрых оптоизоляторов. У фирм NVE и Avago Technologies медленных версий нет.
Максимальная скорость передачи данных (Maximum Data Rate), которую и NVE, и Analog Devices приводят в своих спецификациях для одноканальных версий, составляет 100 ме-габод в секунду (Mbps). Вспомним, что один бод - это одно изменение сигнала в секунду. Для передачи импульса требуется два изменения сигнала. Таким образом, для цифры максимальной частоты передачи данных 100 Mbps, которые заявляют обе фирмы, получаются импульсы частотой 50 МГц. Это в два раза больше, чем обеспечивает оптоизолятор HCPL-0723.
Для многоканальных версий картина несколько меняется. Если у фирм NVE и Avago Technologies микросхемы с любым числом каналов могут работать на скорости 100 Mbps, то у Analog Devices многоканальные микросхемы заметно медленнее:
- двухканальные ADuM120xCR до 25 (!) Mbps;
- трёхканальные ADuM130xCRW и четырёхканальные ADuM140xCRW - до 90 Mbps.
Задержка распространения сигнала от входа к выходу. По этому параметру IL710 незначительно опережает ADuM1100: 15 нс против 18. Но у двухканальных ADuM120xCR за-держка уже составляет 55 нс, у трёхканальных ADuM130xCRW - 45 нс, у четырёхканальных ADuM140xCRW - 32 нс. Для изделий NVE количество каналов, опять же, на задержку распространения сигналов не влияет, даже для пятиканальных IL26x.
Время нарастания и спада выходного импульса. Для всех изоляторов NVE указано наихудшее время 3 нс, для всех изоляторов Analog Devices - тоже 3 нс, но только типовое. Наи-худшее время больше типового по определению. Здесь можно отметить, что большее время на-растания у изоляторов Analog Devices сопряжено с гораздо лучшими параметрами переходного процесса на выходе. Это отдельно рассматривается ниже.
Минимальная ширина импульса. Фирма NVE указывает одно значения этого параметра для всех своих изоляторов: 10 нс, измеряя его по уровню 50% от амплитуды импульса. Analog Devices приводит цифры 20 нс для одноканального изолятора, 40 нс для двухканальных и 11,1 для четырёхканальных. Фирма определяет эту величину для заданного искажения ширины импульса, которое равно 2-3 нс. Несмотря на разницу в определении, очевидно, что у одно- и двухканальных изоляторов этот параметр заметно хуже.
Асимметрия задержки распространения (Propagation Delay Skew). Это разность между задержками распространения положительного и отрицательного фронтов импульсов. Для всех изоляторов NVE указана одна величина 6 нс при ёмкости нагрузки 15 пФ и температуре 25 C. Для ADuM1100 приводятся различные цифры для разных сочетаний питающих напряжений, все они лежат в пределах от 9 до 15 нс. Для двухканальных и четырёхканальных изоляторов указана одна цифра - 15 нс.
Таким образом, одноканальные изоляторы Analog Devices незначительно уступают в скорости изделиям NVE, а многоканальные - значительно.
2. Потребление
Сравнить потребление магнитоизоляторов от NVE и от Analog Devices напрямую не получается, так как оба производителя описывают потребление несколько разными способами. Сравним ток потребления при напряжении источника питания 5 В.
Потребление входной части микросхемы
Для IL700 приводится динамическое потребление входной части (Dynamic Power Consumption) 170 мкА/МГц. Для частоты 50 МГц получим потребление 8,5 мА. Статическое потребление входной части здесь пренебрежимо мало - 15 мкА.
Для ADuM1100 указано потребление входной части на частоте 50 МГц, равное 14 мА.
Некоторое преимущество здесь у NVE: 8,5 мА против 14 мА. Но заметим, что для версии IL710T, рассчитанной на применение в расширенном диапазоне температур, динамическое потребление почти в 4 раза больше: 640 мкА/МГц.
HCPL-0723: разное потребление для разных логических уровней, в наихудшем случае 10 мА.
Потребление выходной части микросхемы
Для ADuM1100 приводится потребление 2,8 мА на частоте логического сигнала 50 МГц. У IL710 безо всяких комментариев указано 3 мА. Таким образом, по этому параметру микросхемы практически одинаковы.
HCPL-0723: разное потребление для разных логических уровней, в наихудшем случае 17,5 мА. То есть, несмотря на то, что потребление входной части оказалось примерно таким же, как у магнитоизоляторов, общее потребление оптоизолятора получается намного больше.
К сказанному можно добавить, что фирма NVE готовит к выпуску версию одноканального изолятора с уменьшенным потреблением: IL7710. При той же скорости её суммарное потребление не будет превышать 2 мА.
3. Диапазон рабочих температур
"Обычные" изоляторы от NVE могут работать в диапазоне температур от -40 до +100°C. Но для всех цифровых изоляторов выпускаются модификации с расширенным диапазоном, от -40 до +125°C. Эти модели имеют в обозначении букву T. Их недостатком является увеличенное более чем в четыре раза динамическое потребление: 640 мкА/МГц вместо 200 при питании 5В.
Большинство изделий Analog Devices: может работать в диапазоне от -40 до +105°C. Только одноканальная модель ADuM1100UR имеет диапазон от -40 до +125°C.
Если сравнивать с оптическими изоляторами, то диапазон температур для HCPL-0723 составляет от -40 до +85°C, что значительно меньше, чем у любых магнитоизоляторов.
4. Изолирующие свойства
Максимальное рабочее напряжение для изоляции. К сожалению, точно сравнить устройства по этому параметру не удаётся, так как фирма NVE приводит среднеквадратическое значение (rms), то есть статистическую величину, а Analog Devices - пиковое значение, строго определённое. Отказываться от рассмотрения такого важного параметра нежелательно, поэтому попытаемся дать вероятностную оценку.
Для IL710-3 (корпус SOIC-8, как у ADuM1100) максимальное рабочее напряжение для изоляции составляет 150 В (rms), для корпуса DIP - 300 В. Для ADuM1100 приводится пиковое значение 560 В. Если предположить, что напряжение, приложенное к изолирующему барьеру, имеет гауссовское распределение, как подавляющее большинство случайных процессов, то с вероятностью 0,997 пиковое значение не будет превышать среднеквадратического, умноженного на три. Таким образом, можно считать, что 150 В rms из спецификации на IL710-3 с указанной вероятностью соответствуют пиковому напряжению 450 В.
Устойчивость к воздействию синфазных помех (Common-Mode Transient Immunity) между входом и выходом у IL710 20 кВ/мкс, у ADuM1100 25 кВ/мкс. При этом Analog Devices нормирует этот параметр для синфазного напряжения Vcm = 1000 V, а NVE - для Vcm = 300 V.
Из сравнения этих двух параметров видим, что изолирующие свойства у изделий Analog Devices лучше, чем у NVE. Обе фирмы описывают изолирующие свойства своих микросхем по-разному, но следует отметить, что Analog Devices специфицирует их гораздо подробнее. Кроме того, фирма выпускает четырёхканальные изоляторы ADuM240x, у которых максимальное пиковое рабочее напряжение для изоляции составляет 848 В, что соответствует среднеквадратическому значению примерно 280 В. Недавно появилась также новая версия одноканального изо-лятора ADuM3100 с улучшенной защитой от воздействия статического электричества. Измене-ния в схемотехнике и топологии этого изделия улучшили его устойчивость к испытательным воздействиям в соответсвии со стандартами IEC 61000-4-x: невосприимчивость к электростатическому разряду, быстрым электрическим переходным процессам или всплескам и др.
Заметим, что для цифрового оптоизолятора HCPL-0723 (корпус SOIC-8) пиковое максимальное рабочее напряжение для изоляции составляет 560 В, что совпадает со значением этого параметра для магнитоизолятора Analog Devices, а устойчивость к воздействию синфазных помех - только 10 кВ/мкс, что намного меньше, чем у любых магнитоизоляторов.
5. Форма выходного сигнала
Как-то нормировать этот параметр трудно, так как он зависит не только от параметров микросхем, но и от разводки печатной платы, свойств щупа измерительного прибора (осциллографа) и других факторов. Но форма выходного сигнала магнитоизоляторов от Analog Devices качественно лучше, чем у конкурентов, за счёт практически полного отсутствия переходных процессов на фронтах импульсов. Сигнал на выходе изолятора NVE похож на выходные сигналы обычных логических микросхем TTL или CMOS. Это хорошо видно на рисунке, который приводится в [2] (см. рис. 10), и совпадает с наблюдениями автора. Для многих аналоговых схем это может оказаться очень важно.
 Рис. 10. Сравнение формы выходного сигнала магнитоизолятора от Analog Devices (слева) и от NVE
6. Корпуса
Фирма NVE выпускает свои одно- и двухканальные изоляторы в корпусах DIP (у них несколько лучше изолирующие свойства) и SOIC-8, а у Analog Devices такие изделия выпускаются только в корпусах SOIC-8. Корпус оптоизолятора HCPL-0723 занимает такую же площадь, но выше в два раза.
Многоканальные изоляторы NVE производит в корпусах SOIC как обычной ширины (до 6,2 мм по концам выводов), так и Wide SOIC (10.64 мм). Analog Devices делает их только в кор-пусах Wide SOIC. В случаях, когда требования по габаритам значительно важнее, чем по изо-лирующим свойствам, это может оказаться неудобно.
7. Цены и возможность приобретения в России
И цены, и возможность приобретения, конечно же, постоянно изменяются. Приведённые здесь выкладки основаны на данных сайта www.efind.ru и некотором опыте автора. Информация относится к концу 2005 года.
Сайт www.efind.ru имеет доступ через Интернет к складам множества поставщиков электронных компонентов, работающих в России. Это не только российские, но и иностранные фирмы. Сайт принимает от посетителя название компонента (или несколько первых символов названия) и ищет на складах изделия, соответствующие запросу. В ответ выдаётся список продавцов, предлагающих запрошенное изделие, и их цены.
Магнитоизоляторы фирмы NVE в России оказались самыми редкими и дорогими. Цена на одноканальные изоляторы колебалась примерно в пределах 5-6$, на двухканальные - 7-9$, на четырёхканальные - 9-10$ и пятиканальные - 12-13$. При этом розничных предложений практически не было, только мелкий (несколько десятков) и крупный опт. Это, конечно же, не зна-чит, что их совсем нельзя купить. Я совсем недавно держал в руках упаковку в 50 штук, в течение нескольких последних лет были и более мелкие закупки. Возможно, что при непосредст-венных переговорах с продавцом удастся добиться лучших условий.
Предложения изделий фирмы Avago Technologies, бывших Agilent, встречаются гораздо чаще, среди них много розничных. Цены на одноканальные изделия колеблются в пределах 4-5$, на двухканальные - 5-6$ и на четырёхканальные - 6-7$.
И, наконец, больше всего предложений, в том числе розничных, встречается по изделиям Analog Devices. Цены: на одноканальные изоляторы 3,5-4$, на двухканальные - 4,5-5$, на четырёхканальные - 6-11$. Особо хочется отметить фирму "Элтех" http://www.eltech.spb.ru/, на складе которой постоянно есть практически весь ассортимент изделий Analog Devices, и поку-пать их можно даже поштучно. Фирма имеет представительства во многих городах России. (Прошу рассматривать это как совет, а не как рекламу "Элтеха", к последнему я не имею никакого отношения.)
Одноканальный цифровой оптоизолятор HCPL-0723 стоит от 5,5 до 10 $ - дороже любого одноканального магнитоизолятора.
Все названные цены и сведения о доступности относятся к "обычным" изоляторам, без расширенного температурного диапазона или других улучшенных свойств.
Таким образом, по сочетанию параметров цена - доступность в России безоговорочно лидируют магнитоизоляторы Analog Devices. Очень часто это один из самых главных доводов.
8. Заключение
Однозначного вывода о том, что магнитоизоляторы какой-то одной фирмы во всём превосходят конкурирующую продукцию, сделать нельзя. Для каких-то применений может оказаться решающим, например, быстродействие изделий от NVE, для других - доступность изоляторов Analog Devices. Выбор остаётся за разработчиком. Я буду очень рад, если эта статья поможет сделать такой выбор.
В таблице 1 сведены рассмотренные в обзоре параметры магнитоизоляторов. Как и в тексте, в таблице приводятся наихудшие параметры, если не указано другое.
Таблица 1. Параметры магнитоизоляторов производства разных фирм
Наименование параметра |
Изоляторы |
NVE |
Avago Technologies |
Analog Devices |
одно-канальные |
двух-канальные |
четырёх-канальные |
Максимальная скорость передачи данных, Mbps |
100 |
100 |
100 |
25 |
90 |
Задержка распространения сигнала от входа к выходу, нс |
15 |
15 |
18 |
55 |
32 |
Время нарастания и спада выходного импульса |
3 |
4 |
3* |
3* |
3* |
Минимальная ширина импульса, нс |
10 |
10 |
20 |
40 |
11.1 |
Асимметрия задержки распространения, нс |
6 |
6 |
9-15 |
15 |
15 |
Потребление входной части микросхе-мы на частоте 50 МГц, мА |
8.5** |
10** |
14 |
- |
- |
Потребление выходной части микро-схемы, мА |
3 |
6 |
2.8 |
- |
- |
Диапазон рабочих температур, °C |
-40..100 |
-40..100 |
-40..105 |
-40..105 |
-40..105 |
Максимальное рабочее напряжение для изоляции, В rms |
150 |
Не ука-зано |
186*** |
186*** |
186*** |
Устойчивость к воздействию синфазных помех, кВ/мкс |
20 |
15 |
25 |
25 |
25 |
Форма выходного сигнала, экспертная оценка |
Обыч-ная |
Обыч-ная |
Очень хорошая |
Очень хорошая |
Очень хорошая |
Доступность в России, экспертная оцен-ка |
Низкая |
Обыч-ная |
Очень хорошая |
Очень хорошая |
Очень хорошая |
Цена одноканального изолятора в Рос-сии, $ |
5-6 |
4-5 |
3,5 - 4 |
|
|
Цена двухканального изолятора в Рос-сии, $ |
7-9 |
5-6 |
|
4,5 - 5 |
|
Цена четырёхканального изолятора в России, $ |
9-10 |
6-7 |
|
|
6-11 |
- * - типовое значение
- ** - рассчитано на основании данных спецификаций
- *** - оценено приблизительно, см. текст статьи
Литература
- А. Шинкарь. Высокоскоростные изолирующие ИС фирмы NVE (ответы на вопросы). Chip News Украина, 2002, № 5. Цитируется по http://chipnews.com.ua/html.cgi/arhiv/02_05/st-04.htm.
- Agilent/NVE GMR Isolators - Performance Comparison to Analog Devices iCoupler® Products. Analog Devices, 2003. Материал с сайта фирмы Analog Devices http://www.analog.com.
- iCoupler® Digital Isolator ADuM1100. Datasheet REV. E. Материал с сайта фирмы Analog Devices http://www.analog.com.
- Олег Романов. Высокоскоростные цифровые изоляторы фирмы Analog Devices - достойная альтернатива оптопарам. Компоненты и технологии, 2003, №7.
- IL710 High Speed Digital Isolator. Datasheet REV. H. Материал с сайта фирмы NVE Cor-poration http://www.nve.com.
- IL711 IL712 High Speed Dual Digital Isolator. Datasheet REV. H. Материал с сайта фир-мы NVE Corporation http://www.nve.com.
- IL715 IL716 IL717 High Speed Four-Channel Digital Isolators. Datasheet REV. J. Матери-ал с сайта фирмы NVE Corporation http://www.nve.com.
- IL260 IL261 High Speed Five-Channel Digital Isolators. Datasheet REV. C. Материал с сайта фирмы NVE Corporation http://www.nve.com.
- IL600 Series Passive Input Digital Isolators - CMOS Outputs. Datasheet REV. D. Материал с сайта фирмы NVE Corporation http://www.nve.com.
Дмитрий ИОФФЕ
|