Продолжение. Начало в № 7'2004
Чем будем питаться? Питание от Micrel
Во второй части публикации освещаются интегральные импульсные стабилизаторы
и контроллеры DC/DC-преобразователей Micrel, их преимущества и примеры применений.
Часть 2. Импульсные стабилизаторы и контроллеры
Компания Micrel производит более 60 типов интегральных импульсных стабилизаторов и контроллеров. По своим параметрам и функциям они перекрывают потребности очень широкого круга приложений. В таблицах 1.1–1.5 приведен перечень компонентов этого класса, их основные характеристики и особенности. (Здесь и далее под термином «преобразователь» объединены импульсные стабилизаторы со встроенным ключом и импульсные контроллеры, управляющие внешним ключевым элементом.)
Обобщая свойства импульсных преобразователей Micrel, следует отметить их преимущества:
- Малые собственные токи потребления и эффективность технологии BiCMOS в стабилизаторах со встроенным ключевым элементом. Сочетание в выходном ключе мощного биполярного и управляющего им полевого транзисторов минимизирует длительность переключения и уровень высокочастотных составляющих спектра переходных процессов. В итоге эффективность преобразователя (КПД) повышается, а уровень излучаемых помех существенно меньше, чем у преобразователей, выходной ключ которых построен только на полевом транзисторе.
- Прецизионные характеристики встроенных источников опорного напряжения и высокое быстродействие компараторов напряжения повышают точность и минимизируют уровень шумов в выходном напряжении.
- Функция синхронизации внешним тактовым сигналом, реализованная во многих версиях преобразователей, снимает большинство проблем обеспечения электромагнитной совместимости модулей и узлов сложных систем с распределенным питанием.
- Функция электронного управления включением электропитания позволяет довольно просто реализовывать функции защитного отключения нагрузки, включения подсистем только на время использования (например, включение подсветки экранов мобильных устройств) для снижения энергопотребления, и тому подобные функции, при которых включение-выключение требуется производить автоматически.
- Практически во всех преобразователях Micrel реализована функция защитного отключения при перегреве, предотвращающая выход микросхемы из строя при перегрузках. Устойчивость компонентов Micrel к жестким условиям эксплуатации (диапазон рабочих температур –40…+125 °С) позволяет создавать на их основе промышленные электронные приборы повышенной надежности.
Таблица 1.1. Понижающие и синхронные понижающие стабилизаторы (встроенный ключ FET)

Понижающие преобразователи напряжения
Понижающими называют преобразователи, выходное напряжение которых ниже наименьшего значения входного. Micrel выпускает сегодня 26 серий понижающих импульсных стабилизаторов со встроенным или внешним ключом. Ряд серий поддерживает дополнительно функцию синхронизации.
Семейство импульсных стабилизаторов MIC468x со встроенным ключом ориентировано на построение малогабаритных, простых и эффективных (КПД до 90%) преобразователей с выходной мощностью до 5–10 Вт. Общим свойством семейства является частота преобразования 200 кГц, достаточно высокая, чтобы применять для фильтрации импульсных помех в выходном напряжении простые фильтры с небольшими величинами емкости и индуктивности. MIC4690 имеет еще более высокую частоту преобразования — 500 кГц. Чем выше частота преобразования, тем меньшие номиналы индуктивности и емкости требуются для построения преобразователя и выходного фильтра. При повышении частоты преобразования уменьшаются общие габариты источника питания. Типовые значения индуктивности для MIC468x составляют 60–100 мкГн, а для MIC4690 — 10–30 мкГн, а емкости, соответственно, 220 мкФ и 100 мкФ.
Каждая из серий MIC468x имеет свои особенности, определяющие области их наиболее эффективного применения. Так, MIC4680 в выключенном состоянии (функция электронного включения-выключения реализована во всех компонентах семейства) потребляет всего около 2 мкА. Это практически рекордное значение среди аналогичных компонентов, представленных на рынке.
MIC4681 очень похож на MIC4680, но его параметры оптимизированы для построения, например, устройств заряда батарей Li-Ion и NiCd/NiMH импульсным током при напряжении 4,2 В. Импульсный выходной ток MIC4681 может быть значительным — нижний предел ограничения тока составляет 2,1 А. По совокупности характеристик MIC4681 идеален для применения в зарядных устройствах, например для мобильных средств связи стандартов GSM и TDMA.
Для источников стабилизированного напряжения и тока наилучшим решением будет MIC4682, так как этот преобразователь содержит прецизионную схему ограничения выходного тока. Требуемый порог ограничения задается внешним резистором в пределах от 400 мА до 2 А с точностью не хуже 10%. Функция ограничения максимального тока требуется, например, для питания светодиодных подсветок или информационных «бегущих строк».
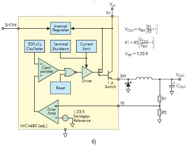
Выходной каскад MIC4684, в отличие от остальных представителей семейства, построен на составных биполярных транзисторах, а не на паре полевой + биполярный (выполненной по технологии BiCMOS). На структурной схеме, представленной на рис. 1в, показан конденсатор вольтдобавки в цепи обратной связи. Он обеспечивает уменьшение напряжения насыщения выходного транзистора, улучшение динамических характеристик и, в конечном счете, увеличивает постоянный выходной ток. Напряжение насыщения выходного транзистора в MIC4684 не превышает 590 мВ, что позволяет MIC4684 выдерживать длительную нагрузку до 2 А.


 Рис. 1. Структурные схемы импульсных стабилизаторов MIC468x: (а) MIC468x с фиксированным выходным напряжением; (б) MIC468x с регулируемым выходным напряжением; (в) выходные ключи в MIC4684 и MIC4685 построены на биполярной паре транзисторов
Выходной каскад MIC4685 построен так же, как у MIC4684. За счет более крупного и термоэффективного корпуса SPAK-07L этот преобразователь имеет нагрузочную способность, увеличенную до 3 А. SPAK-07L — это более тонкая (высотой менее 2 мм) модификация D2Pak (TO-263) или TO-220.
Семейство выпускается в корпусаx SOP-8 с улучшенными характеристиками по рассеиванию и передаче тепла. Функциональные выводы MIC4680, MIC4681 и MIC4690 расположены по одной стороне корпуса, общие (GND) — по другой. Таким образом, монтажные площадки на печатной плате расположены так же, как для корпусов D2Pak (TO-263). Но высота корпуса SOP-8 всего около 1,5 мм, что дает возможность заменять аналогичные по назначению компоненты в корпусах D2Pak (TO-263) или TO-220 при проектировании низкопрофильных приборов, как, например, мобильные средства связи, терминалы сбора данных, переносные накопители информации на полупроводниковых носителях или другие карманные устройства.
Два семейства понижающих преобразователей LM257x и MIC457x функционально повторяют друг друга и включают по три серии, различающиеся величиной максимального тока через открытый ключ — 0,5, 1,0 и 3,0 А. Семейства ориентированы на построение источников питания от 2 до 15 Вт и различаются частотой преобразования и шириной диапазона входных напряжений. LM257x работает на сравнительно низкой частоте — 52 кГц, но допускает десятикратное изменение входного напряжения — от 4 до 40 В. MIC457x имеет частоту преобразования 200 кГц и, соответственно, требует в 4–10 раз меньшую индуктивность.
Для реализации полностью завершенного узла питания на компонентах Micrel требуется минимальное число внешних компонентов: дроссель, входной и выходной емкостные фильтры и диод Шоттки. Типовая схема включения MIC468x приведена на рис. 2. Требования по точности и некоторым другим характеристикам внешних компонентов не являются жесткими за счет применяемой Micrel технологии внутренней компенсации погрешностей. Это зачастую существенно упрощает наладочные и регулировочные работы. В большинстве случаев преобразователь на компонентах Micrel, отлаженный на этапе разработки, не требует в серийном производстве никаких регулировочных работ, кроме подстройки выходного напряжения в версиях с регулируемым выходом.
 Рис. 2. Для стабильной работы MIC468x необходим минимум внешних компонентов
В таблицах 1.1 и 1.3 для преобразователей со встроенным ключом приведены максимальные токи через открытый транзистор. Величина тока, отдаваемого в нагрузку функционально завершенной схемой источника питания, в 1,5–1,8 раз меньше максимального тока ключа. Однако максимальный ток нагрузки можно еще увеличить процентов на 20, добавив три компонента к четырем минимально необходимым для стабильной работы. Обычный диод, резистор и керамический конденсатор, показанные на рис. 3, уменьшают общие потери в микросхеме стабилизатора, тем самым отдавая нагрузке примерно на 20% больший ток.
Таблица 1.2. Понижающие и синхронные понижающие контроллеры (внешний ключ FET)

Таблица 1.3. Повышающие стабилизаторы (встроенный ключ FET)

 Рис. 3. Три дополнительных компонента увеличивают максимальный выходной ток источника питания
Рекомендации по топологии печатных плат импульсных преобразователей
Размещение компонентов и проводников на печатной плате является очень важным для характеристик и даже работоспособности импульсного преобразователя. Быстро изменяющиеся токи в печатных проводниках и паразитные индуктивности возбуждают переходные процессы, которые могут стать проблемой. Соединения, выделенные на рис. 4, для минимизации паразитной индуктивности необходимо делать на печатной плате настолько короткими, насколько это будет возможно. Например, точку подключения катода диода Шоттки D1 разместить в непосредственной близости от вывода 3 микросхемы, а анод присоединить к объединительной площадке выводов 5–8 MIC4680. Дроссель L1 необходимо размещать так, чтобы минимизировать его влияние на цепи обратной связи. Цепи обратной связи вообще должны быть оптимально удалены от компонентов, работающих в импульсном режиме.
 Рис. 4. Минимизация паразитных потерь в импульсных преобразователях
Для обеспечения электромагнитной совместимости модулей сложных систем с несколькими импульсными источниками питания одним из элементов снижения уровня шумов в шинах питания является применение синхронизации импульсных преобразователей. Когда в системе присутствует множество несинхронных импульсных источников питания, спектр шумов в выходном напряжении очень широк и непостоянен. Кроме того, появляются импульсные помехи на разностных частотах, а устранение низкочастотных помех — существенно более сложная задача.
Во многих семействах преобразователей Micrel представлены версии, поддерживающие синхронный режим работы. На вход синхронизации от внешнего источника подаются тактовые импульсы с частотой, превышающей частоту преобразования на 10–50%.
Синхронные преобразователи работают на одинаковой и постоянной частоте, регулировка мощности, передаваемой в нагрузку, осуществляется шириной импульса. Единая частота преобразования дает сразу два преимущества. Во-первых, спектр шума постоянный и узкий, его амплитуду можно существенно снизить даже простыми по реализации пассивными фильтрами. Во-вторых, в шумах отсутствуют резкие выбросы напряжения, которые появляются в результате биения частот несинхронных преобразователей.
Другим способом кардинально снизить уровень шума в выходном напряжении служит включение между импульсным преобразователем и нагрузкой линейного стабилизатора с малым падением напряжения (LDO, о которых было рассказано в первой части публикации). Почти все LDO Micrel обладают хорошими характеристиками по подавлению шумов. На рис. 5 изображена схема стабилизированного источника питания, позволяющего снизить шум до уровня ниже 1 мВ. Для более мощных источников питания (на выходной ток до десятков ампер) можно рекомендовать новые контроллеры LDO MIC5190/91, выполняющие функцию активного фильтра и способные снизить уровень шумов более чем на порядок. Такая характеристика достигнута за счет превосходных динамических свойств и дополнительного встроенного усилителя ошибки.
 Рис. 5. Стабилизатор с подавлением шумов (<1 мВ)
Во многих приложениях необходим источник отрицательного или двуполярного напряжения со средней точкой. На понижающих преобразователях Micrel такие схемы реализуются с добавлением минимума компонентов. На рис. 6–7 приведены примеры реализации источника стабилизированного отрицательного напряжения (рис. 6) и двуполярного напряжения со средней точкой (рис. 7).
 Рис. 6. Инвертирующий источник питания
 Рис. 7. Источник двуполярного питания со средней точкой
Защитное отключение при входном напряжении ниже допустимого уровня
Когда входное напряжение снижается до минимально допустимого, частота и скважность генератора также уменьшаются. Но меньше предельных значений они не могут стать в силу схемотехнического решения на кристалле. Поэтому, если входное напряжение опускается ниже предельного, выходное напряжение становится нестабильным, генератор может остановиться и выходной ключ может оказаться в открытом состоянии, что приведет к короткому замыканию по входу. Многие типы импульсных преобразователей Micrel имеют встроенную схему защиты от низкого входного напряжения (UVLO — Under Voltage LockOut). Но не каждый. Тем не менее реализовать подобную защиту на небольшом количестве внешних компонентов и при наличии входа включения-выключения (функция включения-выключения реализована в каждом преобразователе Micrel) довольно просто. Вариант такой схемы показан на рис. 8. Принцип ее работы заключается в подаче сигнала выключения преобразователя при достижении входным напряжением заданного нижнего предела. Сигнал выключения гарантированно переводит выходной ключ в закрытое состояние, не останавливая встроенный генератор, что позволяет без задержек восстановить выходное напряжение после возвращения рабочих условий эксплуатации.
 Рис. 8. Защитное отключение при низком входном напряжении
Повышающие преобразователи напряжения
Повышающий преобразователь генерирует напряжение выше максимального значения входного диапазона. Некоторые повышающие преобразователи Micrel при определенном включении поддерживают также возможность генерировать выходное напряжение и ниже входного. Это, например, MIC2141/42/45/86/96, MIC2288/90/95, MIC3172, которые могут быть включены в конфигурации SEPIC (см. далее).
Повышающие преобразователи Micrel, так же как и описанные выше, включают версии со встроенным или внешним ключом, с функцией синхронизации или без нее.
Высоковольтный преобразователь
Работа фотовспышек и подобных им стробоскопических излучателей основана на разряде высоковольтного конденсатора на лампу. Чтобы обеспечить работу такого устройства от батареи или другого низковольтного источника, необходим преобразователь, повышающий напряжение приблизительно до 300 В. Пример реализации импульсного преобразователя с высоковольтным выходом на повышающем стабилизаторе MIC3172 приведен на рис. 9.
 Рис. 9. Импульсный источник напряжения 300 В
MIC3172 включен по топологии обратноходового преобразователя, высокое напряжение для заряда конденсатора получается с помощью повышающего импульсного трансформатора. Особенностью MIC3172 является возможность перехода в режим ожидания после полного заряда конденсатора. В режиме останова потребление энергии от источника уменьшается до 5–7 мА. Длительность заряда конденсатора 300 мкФ до напряжения 300 В при входном напряжении 5 В составит около 5 секунд. Чтобы сократить длительности заряда примерно до 2,5 секунды для динамичных приложений, можно использовать MIC2171, схожий с MIC3172, но ограничивающий ток через ключ на вдвое большем уровне — около 3,6 А. MIC2171 производится в более крупных корпусах — TO220 и TO263 (MIC3172 — в корпусах SOIC8 и DIP8).
Генератор отрицательного напряжения
Широко распространенные знакосинтезирующие и графические жидкокристаллические индикаторы для формирования изображения используют динамический (мультиплексный) способ управления пикселями. Это означает, что к каждой точке напряжение прилагается на короткое время. Чтобы достичь заданной контрастности в короткий промежуток времени, размах приложенного напряжения должен быть большим. Обычно он превышает напряжение основного в системе источника питания.
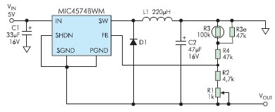
Типовая величина для символьных ЖК-индикаторов составляет 10–13 В, для графических— 15–30 В. Для получения такого размаха множество моделей ЖКИ требует наличия в системе источника отрицательного напряжения (в сумме с величиной напряжения основного источника оно составляет требуемое для обеспечения контрастности). Но если для символьных индикаторов в большинстве приложений достаточно инвертировать напряжение основного источника 5 В с помощью инвертора-удвоителя, например, Analog Devices ADM8829ART, то для графических индикаторов требуется гораздо большее напряжение. Пример реализации преобразователя положительного напряжения 5 В в регулируемое отрицательное –17,2…–21 В приведен на рис. 10.
 Рис. 10. Термокомпенсированный генератор отрицательного напряжения на MIC4574 для жидкокристаллических индикаторов
SEPIC-конвертер на MIC3172
В зависимости от требований к свойствам преобразователя, таким, как мощность, уровень шумов, максимальный импульсный ток и т. п., ИС конвертера может быть включена в различных конфигурациях. Большинство преобразователей Micrel можно включить с различной эффективностью в любой из конфигураций — как повышающий, понижающий, прямоходовой, обратноходовой, инвертирующий полярность и т. п. Конфигурация SEPIC (Single-Ended Primary Inductance Converter — конвертер на несимметричной первичной обмотке) применяется для получения выходного напряжения, значение которого находится между минимальной и максимальной величинами входного напряжения. То есть при низком входном напряжении конвертер работает как повышающий, а при высоком — как понижающий.
MIC2172/3172 — один из многих преобразователей Micrel, с высокой эффективностью работающих во многих конфигурациях. Пример, приведенный на рис. 11, может быть востребован в приложениях с питанием от батареи из 4 обычных гальванических элементов 1,5 В. По мере их разряда напряжение может снижаться с 6 до 3,6 В, но MIC3172 обеспечит стабильное выходное напряжение 5 В.
 Рис. 11. Включение MIC3172 в конфигурации SEPIC
DC/DC-преобразователи с изолированной топологией
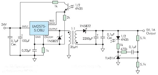
Реализовать гальванически развязанный источник питания можно практически на любом интегральном импульсном преобразователе. На рис. 12 приведен пример реализации изолированного источника 5 В мощностью 5 Вт, построенного на LM2575.
 Рис. 12. Преобразователь с гальванической развязкой можно построить на большинстве ИС Micrel
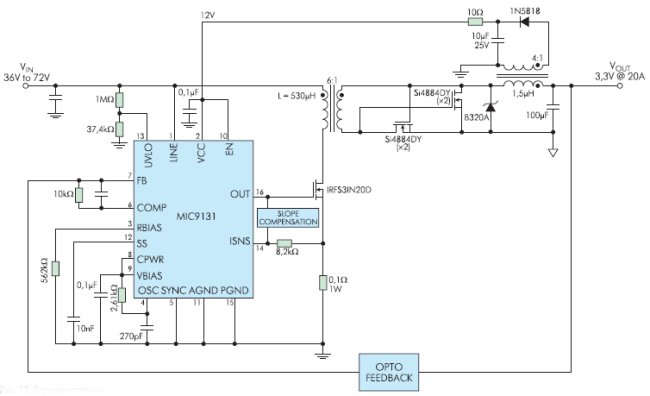
Но некоторые приложения требуют поддержки большего количества функций. Например, в многоканальных телекоммуникационных линиях каждому модулю требуется гальванически развязанное питание сравнительно небольшой мощности, максимальное подавление помех и наличие развитой системы защит. Компания Micrel предлагает контроллеры DC/DC-преобразователей, оптимизированные для телекоммуникационных приложений— MIC9130 (мощностью до 30 Вт) и MIC9131 (мощностью до 100 Вт). Целый ряд особенностей позиционирует эти компоненты для применения в данной области. Среди них:
- Широкий диапазон входного напряжения (до 180 В) позволяет применять MIC9130 и MIC9131 в кабельных системах связи как отечественного (60 В), так и зарубежного (48 В) стандартов.
- Высокая частота внутреннего генератора (>2,5 МГц) и функция синхронизации предполагают простые средства фильтрации помех в выходном напряжении и предотвращение появления низкочастотных биений.
- Высокое быстродействие (время реакции на токовый сенсор <50 нс) минимизирует потери энергии в аварийных ситуациях на питаемой линии.
- Низкий ток покоя (1,3 мА), малое потребление в выключенном состоянии (1 мкА), высокий КПД (до 90%), встроенная схема мягкого запуска и схема компенсации остаточной энергии в индуктивности позволяют с успехом применять MIC9130 и MIC9131 для построения экономичных источников питания сложных многомодульных систем.
- Система защиты включает схемы с устанавливаемым порогом срабатывания при снижении как входного, так и выходного напряжения ниже заданного уровня, схему ограничения тока и защитного отключения при перегреве.
Таблица 1.4. Повышающие контроллеры (внешний ключ FET)

Таблица 1.5. Контроллеры изолирующих преобразователей (прямоходовые, обратноходовые, двухтактные и т. п.)

На рис. 13 представлен вариант телекоммуникационного источника питания мощностью 60 Вт с КПД 90%, построенный на MIC9131.
 Рис. 13. Вариант источника питания 60 Вт и КПД 90% для телекоммуникационных систем на MIC9131
В заключение
Рассказать даже только о наиболее интересных импульсных преобразователях Micrel и вариантах их применения в рамках одной статьи невозможно. Компания Micrel публикует множество открытых материалов по применению, а также программное обеспечение для расчета и подбора компонентов импульсных источников питания на своем сайте www.micrel.com.
В следующей части публикации будут рассматриваться мощные многоразрядные драйверы с регистром-защелкой, драйверы MOSFET, ключи питания и драйверы светодиодов от компании Micrel.
Продолжение следует
Илья Зайцев
|